Introduction
In today’s competitive manufacturing landscape, the ability to adapt pricing strategies quickly can truly make or break a business. Did you know that over 70% of producers are planning to implement AI solutions soon? This means the opportunity to leverage advanced technologies like AI price optimization is more critical than ever. Yet, as manufacturers embark on this transformative journey, they often encounter the challenge of effectively integrating these strategies into their existing frameworks.
So, how can they harness the power of AI not just to optimize prices but also to boost profitability and customer satisfaction in a rapidly evolving market? Let's explore this together!
GenAlpha Technologies: Leveraging AI for Price Optimization in Manufacturing
Have you ever wondered how stay competitive in a fast-paced market? GenAlpha Technologies is leading the way in , making waves in the manufacturing sector. With their and robust data analysis, they empower producers to set prices that align perfectly with market trends and consumer behaviors.
Their flagship product, , seamlessly integrates with existing ERP systems, allowing for that and enhance customer satisfaction. This strategic approach not only streamlines cost management but also gives producers the agility to adapt quickly to market shifts. In an ever-changing environment, is crucial.
Did you know that over 70% of producers plan to adopt AI solutions in the next five years? Additionally, a staggering 93% recognize AI as essential for fostering growth and innovation. The potential for to significantly is immense. Companies that embrace AI can see profit margins soar by 38%, leading to and revenue generation.
As one industry leader aptly stated, "Analytics assists in comprehending price elasticity, determining optimal price levels, and modifying approaches to maximize revenue." So, are you ready to explore how AI can revolutionize your pricing strategies?

Analyze Customer Behavior: Tailor Pricing Strategies to Market Demands
To effectively enhance , producers really need to take a deep dive into . Have you ever thought about how your purchasing habits change? It’s all about collecting and , preferences, and how sensitive people are to price changes. By harnessing client segmentation and predictive analytics, businesses can to fit what the market truly needs.
For example, H&M is employing to analyze and fine-tune its pricing strategies. This shows just how powerful can be when making cost decisions. If the analysis reveals that buyers are more price-sensitive during certain seasons, producers can proactively adjust their prices to capitalize on peak sales times.
According to the McKinsey State of Consumer Market Survey:
- 40% of consumers consider a producer's sustainability practices.
- This highlights the importance of .
- This customer-centric approach not only boosts sales but also builds long-term loyalty, as it shows that businesses are responsive to consumer needs and preferences.
Moreover, by incorporating insights from analysis, manufacturers can identify . This enables them to develop targeted utilizing that enhance profitability and . So, what are you waiting for? Dive into your consumer data and start crafting strategies that resonate with your audience!

Utilize Data Analytics: Drive Pricing Decisions with Real-Time Insights
Harnessing is super important for when making in manufacturing. By tapping into from various data sources—like sales history, , and competitor pricing—manufacturers can leverage to find those sweet spots for pricing that not only maximize revenue but also appeal to customers. For example, if analytics show a spike in demand for a specific product, manufacturers can strategically raise prices to capitalize on this buzz. This proactive approach not only boosts profits but also helps them stay responsive to market changes.
Did you know that a study found 66% of supply chain companies believe using is crucial for their future operations? Businesses that effectively use data analysis in their pricing strategies often see a noticeable increase in and . By utilizing advanced analytics tools, such as , manufacturers can keep a close eye on their , ensuring they remain competitive and aligned with what consumers want.
However, it’s important to consider challenges like potential customer backlash and the risks of price wars when using dynamic pricing methods. As Marcin Majka puts it, ' is a method that allows companies to modify costs in real time depending on market demand, inventory levels, competitor actions, and consumer behavior.'
Incorporating into pricing strategies is truly a game-changer. It empowers businesses to adjust quickly to shifting market conditions and evolving consumer behaviors. So, how is your business to stay ahead?

Conduct Competitive Analysis: Stay Ahead with Market Pricing Insights
If you're a producer looking to sharpen your cost strategies, through a thorough is key! By taking a close look at what your competitors are doing—such as their pricing models, promotional tactics, and overall market positioning—you can identify gaps and opportunities that can significantly enhance your strategies.
For example, when a competitor drops their prices, you might consider applying discounts or enhancing your offerings with to keep your customers interested. This proactive approach not only helps you retain clients but also with .
And let's not forget the importance of keeping an eye on to maintain that . Just look at some :
- One manufacturer snagged a whopping $2.4 million price effect in the first year by leveraging market research to create value-based costs.
- Another company saw a $125 million effect over three years by sticking to a consistent cost structure.
Additionally, using a structured process—like identifying both direct and indirect competitors—alongside can really elevate your strategic decision-making. Insights from a sales 'war room' that pinpointed $64 million in gross margin dollars underscore the value of ongoing . These insights highlight how a data-driven approach, particularly , can help you navigate the complexities of the manufacturing landscape.
Plus, ethical cost practices play a vital role in building long-term customer relationships. So, how are you planning to enhance your strategies today?

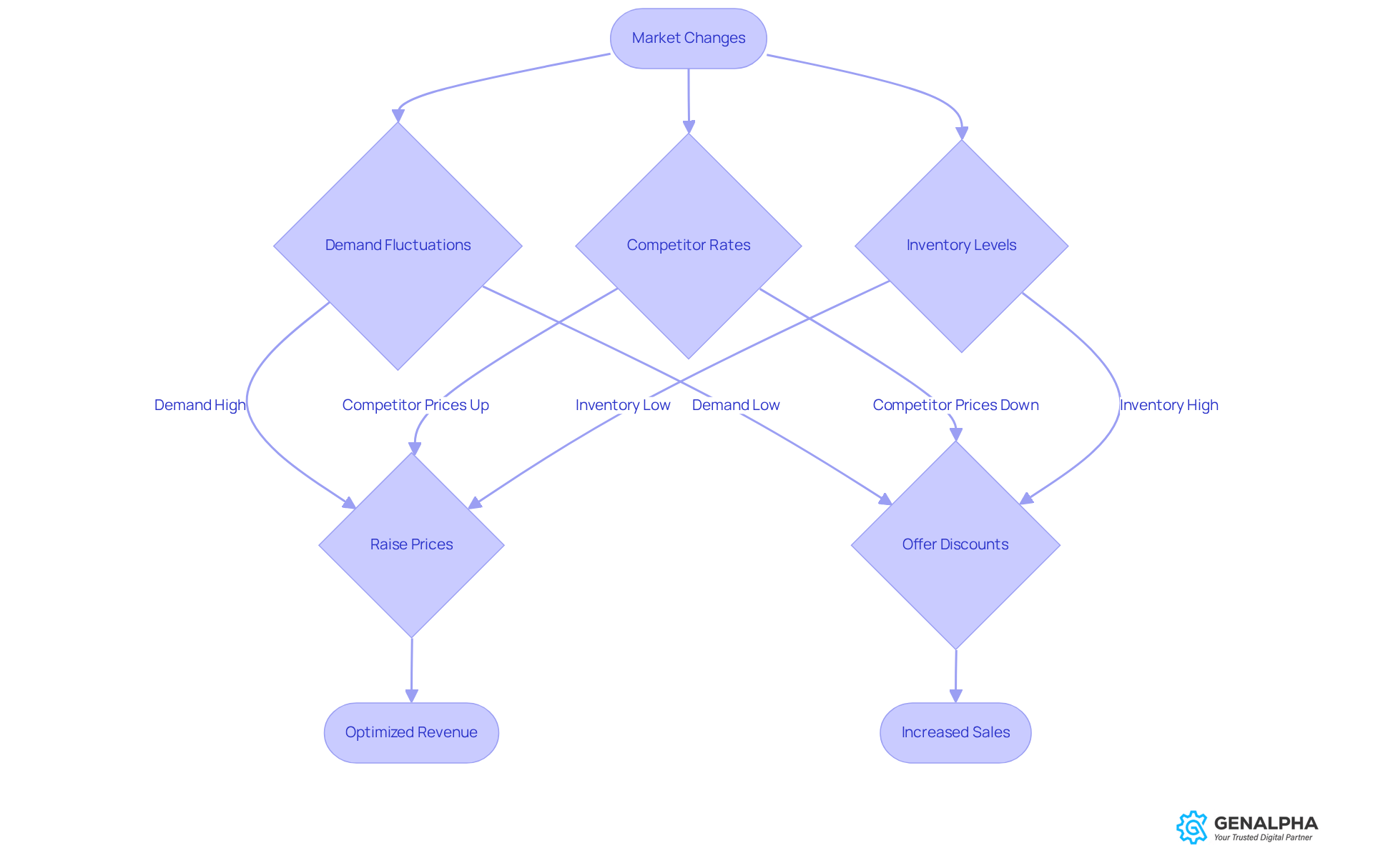
Implement Dynamic Pricing: Adapt to Market Changes Instantly
Have you ever noticed how quickly prices can change in the market? Applying with allows producers to adapt to these market shifts in real-time. Imagine utilizing to fluctuations, competitor rates, and inventory levels—it's like having a at your fingertips! For example, during peak demand times, producers can raise prices to optimize revenue. Conversely, in slower periods, offering discounts can encourage sales and keep the momentum going.
This flexible cost approach not only but also utilizes to ensure that producers remain competitive in a fast-paced market environment. Studies show that of dynamic costs can lead to an enhancement in revenue by 5-20%. A 2010 study highlighted this, showcasing how effective these strategies can be in driving financial performance. Take Amazon, for instance; their implementation of through real-time cost adjustments has led to a remarkable 25% increase in profits. It’s a clear demonstration of the possibilities when this strategy is applied effectively.
However, it’s crucial to consider the potential downsides. Fluctuations in pricing without clear justification can impact brand perception and lead to trust issues among customers. So, how can we navigate this? Integrating insights from successful case studies, like the San Francisco Giants' , can provide practical examples of effective implementation.
What do you think? Are the key to thriving in today’s market?

Test Pricing Strategies: Experiment and Optimize for Maximum Impact
Evaluating or pilot programs is crucial for . Have you ever wondered how can help producers discover the most by testing different price levels, promotional deals, and bundling methods? For instance, when evaluating two different cost structures for a new product, manufacturers can assess customer reactions and sales performance, ultimately pinpointing the best approach. This not only enhances financial strategies but also utilizes to maximize profitability.
Research shows that even a tiny 1% increase in costs can lead to profit growth exceeding 11%. That really underscores the significance of ! As someone once said, "Cost has a significant psychological effect on how clients view your worth." This makes it essential to implement —like strategically pricing items at .99—to improve perceived value and influence consumer behavior.
So, how can producers start executing A/B testing? A great first step is to select a small portion of their clientele to trial various cost structures. This allows them to gather valuable insights and adjust their strategies accordingly. What do you think? It’s a simple yet effective way to enhance value and connect with your audience!

Educate Customers: Communicate Value Behind Pricing Adjustments
Effectively informing clients about is super important for keeping trust and satisfaction alive. When , it’s crucial to clearly. Think about factors like rising production costs, improved product features, or shifts in market demand—these should be communicated transparently. This way, you not only reduce the chance of negative reactions but also reinforce how valuable your products are.
For instance, using informative newsletters or hosting webinars can be great ways to share the benefits of these . This ensures clients feel appreciated and well-informed. Did you know that almost 75% of clients prefer brands that recognize and cater to their ? This highlights how important it is to tailor your communication strategies during price changes.
Moreover, sticking to a steady, values-driven pricing strategy can really boost . In fact, 86% of purchasers are willing to pay a bit more for outstanding service. By focusing on , producers can build stronger connections with clients, even when are necessary.
As Amy Williams points out, turning tough conversations into opportunities can enhance brand value and client trust. On the flip side, poor communication—like what happened with Netflix’s price hike—can lead to backlash and hurt your brand’s credibility. So, it’s essential for producers to navigate these discussions thoughtfully to keep customer loyalty intact.

Foster Cross-Department Collaboration: Align Teams for Pricing Success
Have you ever thought about how crucial is for keeping manufacturing costs in check? By bringing together teams from sales, marketing, finance, and operations, that truly align with the company's goals. Regular meetings and shared platforms do wonders for communication, ensuring that everyone is on the same page when it comes to cost changes and plans.
For example, involving can unlock valuable insights about customer feedback and market trends. This collaboration leads to that really resonate with customers. Did you know that companies with aligned ? That statistic really drives home the importance of teamwork!
Plus, there’s a staggering $1 trillion lost each year due to misalignment between sales and marketing. That’s a hefty price tag for poor collaboration! Look at Caterpillar, for instance. They use machine learning to adjust prices based on raw material costs, showcasing how and responsiveness to the market.
So, by prioritizing cross-departmental collaboration, manufacturers can not only navigate market complexities but also enhance their . Isn’t it time we all embraced this approach?

Monitor Performance Metrics: Evaluate and Adjust Pricing Effectiveness
Monitoring is super important for figuring out how well . Think about it: like sales volume, profit margins, and customer retention rates provide valuable insights into how influences overall business performance. For instance, did you know that a 1% improvement in costs can lead to an 11% increase in profits? That really highlights why making is crucial.
As Katharine Paine points out, cost is the most critical element in maximizing revenue. By regularly checking these metrics, manufacturers can spot trends and make informed, . W. Edwards Deming famously said, 'Without data, you’re just another person with an opinion.' This really drives home the when it comes to assessing financial strategies.
Now, if a particular product starts to see a sales drop after a price hike, that’s a clear sign it’s time to revisit the strategy. This proactive approach allows producers to explore other tactics that could boost sales and profitability, ultimately driving growth in a . So, how often are you checking your ? It might just be the key to unlocking your business's potential!

Embrace Continuous Improvement: Evolve Pricing Strategies for Long-Term Success
Creating a space for wanting to in response to the ever-shifting market landscape. As consumer tastes and competitive dynamics evolve, manufacturers must be proactive in . This means regularly assessing cost strategies, gathering feedback from clients, and keeping an eye on market trends.
For example, companies like Caterpillar have effectively modified their prices in response to changes in raw material costs, helping them maintain profit margins during unpredictable times. Similarly, Honeywell has embraced AI price optimization models to determine costs, which boosts both profitability and customer loyalty. This really highlights how is in managing costs.
By fostering a culture of innovation and adaptability, manufacturers can ensure their cost strategies not only stay relevant but also in a competitive market. Plus, and governance is essential for effective value determination. Just look at Siemens, which adjusts its prices based on regional demand.
In today’s landscape, is essential for long-term success, not just a nice-to-have. So, how are you planning to adapt your cost strategies to stay ahead in this fast-paced environment?

Conclusion
Embracing AI price optimization isn’t just a choice anymore; it’s a must for manufacturers who want to thrive in today’s competitive landscape. Think about it—by leveraging advanced algorithms and data analytics, producers can set prices that truly reflect market dynamics and consumer behaviors. Integrating AI tools not only boosts profitability but also builds customer loyalty through tailored pricing strategies.
So, what are the key insights here?
- Analyzing customer behavior is crucial.
- Dynamic pricing and competitive analyses—these strategies help businesses stay agile and responsive to market changes, which is vital for keeping that competitive edge.
- Fostering collaboration across departments and continuously monitoring performance metrics ensures that pricing strategies are effective and adaptable to evolving market conditions.
In conclusion, the journey toward successful AI price optimization in manufacturing is ongoing and requires a commitment to innovation and adaptability. By prioritizing data-driven insights and embracing a culture of continuous improvement, manufacturers can unlock significant growth potential. As the industry evolves, the time to act is now—let’s invest in AI-driven pricing strategies to secure a prosperous future in manufacturing. What are you waiting for?
Frequently Asked Questions
What is GenAlpha Technologies known for?
GenAlpha Technologies is known for leveraging AI for price optimization in the manufacturing sector, helping producers set prices that align with market trends and consumer behaviors.
How does Equip360 assist manufacturers?
Equip360 integrates with existing ERP systems to enable real-time cost adjustments, boosting profitability and enhancing customer satisfaction while allowing producers to adapt quickly to market shifts.
What percentage of producers plan to adopt AI solutions in the next five years?
Over 70% of producers plan to adopt AI solutions in the next five years.
How can AI price optimization impact profit margins?
Companies that embrace AI for price optimization can see profit margins soar by 38%, leading to significant gains in operational efficiency and revenue generation.
Why is analyzing customer behavior important for pricing strategies?
Analyzing customer behavior helps producers tailor their pricing strategies to fit market demands by understanding buying patterns and price sensitivity, which can enhance sales and build long-term loyalty.
Can you provide an example of a company using AI for pricing strategies?
H&M is using AI price optimization to analyze consumer behavior and adjust its pricing strategies accordingly, demonstrating the effectiveness of data-informed insights in pricing decisions.
What role does data analytics play in pricing decisions?
Data analytics provides real-time insights from various sources, allowing manufacturers to make informed pricing decisions that maximize revenue and respond to market changes.
What challenges might manufacturers face when using dynamic pricing methods?
Manufacturers may face challenges such as potential customer backlash and the risks of price wars when employing dynamic pricing strategies.
What is the significance of real-time insights in pricing strategies?
Real-time insights enable businesses to quickly adjust their pricing in response to shifting market conditions and evolving consumer behaviors, making it a crucial aspect of competitive pricing strategies.
List of Sources
- GenAlpha Technologies: Leveraging AI for Price Optimization in Manufacturing
- Stats & Impact of AI in Manufacturing [2026] (https://averroes.ai/blog/impact-of-ai-in-manufacturing)
- artsmart.ai (https://artsmart.ai/blog/ai-in-the-manufacturing-statistics)
- vendavo.com (https://vendavo.com/news-releases/oracle-price-optimization)
- Your Industry and Applied ARTIFICAL INTELLIGENCE – Xtreme Softech Solution Simplified (https://xtremesoftech.com/case_studies)
- venasolutions.com (https://venasolutions.com/blog/ai-statistics)
- Analyze Customer Behavior: Tailor Pricing Strategies to Market Demands
- Artificial Intelligence in Retail and Improving Efficiency | American Public University (https://apu.apus.edu/area-of-study/business-and-management/resources/artificial-intelligence-in-retail-and-improving-efficiency)
- mckinsey.com (https://mckinsey.com/industries/consumer-packaged-goods/our-insights/state-of-consumer)
- qualtrics.com (https://qualtrics.com/experience-management/customer/customer-behavior-analysis)
- Consumers willing to pay 9.7% sustainability premium, even as cost-of-living and inflationary concerns weigh: PwC 2024 Voice of the Consumer Survey (https://pwc.com/gx/en/news-room/press-releases/2024/pwc-2024-voice-of-consumer-survey.html)
- Unlocking Profit And Building Customer Trust With Dynamic Pricing (https://forbes.com/sites/sushmadaggubati/2024/10/15/unlocking-profit-and-building-customer-trust-with-dynamic-pricing)
- Utilize Data Analytics: Drive Pricing Decisions with Real-Time Insights
- careerfoundry.com (https://careerfoundry.com/en/blog/data-analytics/inspirational-data-quotes)
- (PDF) Dynamic Pricing Strategies in Retail: Leveraging Real-Time Data Analytics for Competitive Advantage (https://researchgate.net/publication/389628201_Dynamic_Pricing_Strategies_in_Retail_Leveraging_Real-Time_Data_Analytics_for_Competitive_Advantage)
- Use Cases of Real-Time Analytics in the Supply Chain (https://striim.com/blog/use-cases-real-time-analytics-in-the-supply-chain)
- growthera.com (https://growthera.com/case_studies/analytics2go)
- 9 Must-read Inspirational Quotes on Data Analytics From the Experts (https://nisum.com/nisum-knows/must-read-inspirational-quotes-data-analytics-experts)
- Conduct Competitive Analysis: Stay Ahead with Market Pricing Insights
- Market Analysis for Your Business Plan (https://wolterskluwer.com/en/expert-insights/market-analysis-for-your-business-plan)
- forbes.com (https://forbes.com/councils/forbestechcouncil/2023/10/10/why-and-how-you-should-perform-a-competitive-pricing-analysis)
- insight2profit.com (https://insight2profit.com/resource-type/success-stories)
- 40 Inspirational Price Quotes Every Entrepreneur Should Know (https://blog.opinly.ai/inspirational-pricing-quotes)
- competitiveintelligencealliance.io (https://competitiveintelligencealliance.io/how-to-do-competitive-pricing-analysis)
- Implement Dynamic Pricing: Adapt to Market Changes Instantly
- Manufacturers focus on supply chain costs, look to AI amid uncertainty (https://manufacturingdive.com/news/kpmg-ceo-survey-supply-chain-tariff-ai-investment/802402)
- aimondo.com (https://aimondo.com/en/article/dynamic-pricing-the-exact-effect-on-business-in-numbers)
- 19 Inspirational Quotes about Pricing| Competitive edge (https://aimondo.com/en/article/19-inspirational-quotes-about-pricing)
- onrampfunds.com (https://onrampfunds.com/resources/dynamic-pricing-impact-on-profit-margins)
- Business Data Analytics in action: The practice of dynamic pricing (https://cranfield.ac.uk/som/thought-leadership-list/business-data-analytics-in-action-the-practice-of-dynamic-pricing)
- Test Pricing Strategies: Experiment and Optimize for Maximum Impact
- growthforce.com (https://growthforce.com/blog/4-guaranteed-ways-to-improve-cash-flow-and-optimize-pricing)
- PRICING STRATEGY AND OPTIMIZATION RESEARCH - Illuminas (https://us.illuminas.com/case_studies/pricing-strategy-and-optimization-research)
- business.gov.au (https://business.gov.au/products-and-services/develop-a-pricing-strategy)
- derbyecenter.tufts.edu (https://derbyecenter.tufts.edu/accelerator-update/week-6-bizmodel-pricing)
- chargebee.com (https://chargebee.com/resources/guides/pricing-strategy)
- Educate Customers: Communicate Value Behind Pricing Adjustments
- pros.com (https://pros.com/learn/blog/trust-factor-how-transparency-communication-can-change-game-when-comes-pricing-changes)
- wxyz.com (https://wxyz.com/news/voices/returning-college-students-react-to-procter-gamble-price-increases)
- 40 Inspirational Price Quotes Every Entrepreneur Should Know (https://blog.opinly.ai/inspirational-pricing-quotes)
- givainc.com (https://givainc.com/blog/customer-experience-statistics)
- Foster Cross-Department Collaboration: Align Teams for Pricing Success
- fieldservicenews.com (https://fieldservicenews.com/featured/transforming-pricing-strategies-in-manufacturing-with-ai-machine-learning-and-big-data)
- 15 Eye-Opening Stats to Drive Sales & Marketing Alignment (https://invoca.com/blog/10-stats-that-will-drive-your-sales-marketing-alignment)
- Effect of Cross-Departmental Collaboration on Performance: Evidence from the Federal Highway Administration (https://mdpi.com/2071-1050/13/11/6024)
- Pricing Strategies In Manufacturing (https://meegle.com/en_us/topics/hardware/pricing-strategies-in-manufacturing)
- salesgenie.com (https://salesgenie.com/blog/sales-and-marketing-alignment-statistics)
- Monitor Performance Metrics: Evaluate and Adjust Pricing Effectiveness
- KPIs: What Are Key Performance Indicators? Types and Examples (https://investopedia.com/terms/k/kpi.asp)
- pliabledynamics.com (https://pliabledynamics.com/top-20-kpi-quotes)
- 40+ Manufacturing KPIs and Metrics for Reporting in 2025 (https://insightsoftware.com/blog/30-manufacturing-kpis-and-metric-examples)
- sbigrowth.com (https://sbigrowth.com/insights/pricing-strategy-quotes)
- linkedin.com (https://linkedin.com/pulse/15-great-performance-measurement-quotes-lee-bennett)
- Embrace Continuous Improvement: Evolve Pricing Strategies for Long-Term Success
- fieldservicenews.com (https://fieldservicenews.com/featured/transforming-pricing-strategies-in-manufacturing-with-ai-machine-learning-and-big-data)
- oag.com (https://oag.com/blog/airline-revenue-management-impact-technologies)
- How CareSource Innovators Harness VisibleThread for New Business Proposals and Implementations (https://visiblethread.com/case_studies/how-caresource-innovators-harness-visiblethread-for-new-business-proposals-and-implementations)
- hospitalityinsights.ehl.edu (https://hospitalityinsights.ehl.edu/hospitality-industry-trends)
- jmco.com (https://jmco.com/articles/manufacturing/continuous-improvement-in-manufacturing)