Introduction
In the fast-paced world of equipment manufacturing, the efficiency of sales processes can truly make or break a business. Think about it: as companies strive to streamline their operations, implementing Configure, Price, Quote (CPQ) solutions can be a game-changer. This article dives into ten essential CPQ processes that not only boost sales efficiency but also drive revenue growth for manufacturers.
But here’s the kicker: with so many options out there, how do businesses pinpoint the right CPQ tools to tackle their unique challenges? And how can they seize opportunities in an increasingly competitive market? Let’s explore this together!
GenAlpha Technologies: Optimize Sales with Advanced CPQ Solutions
Have you ever felt the frustration of slow ? Well, you're not alone! GenAlpha Technologies is here to change the game with their innovative CPQ solutions, specifically designed for equipment manufacturers. Their flagship platform, , integrates smoothly with your existing systems, allowing for , configuration, and quoting.
By , GenAlpha helps to reduce mistakes and improve pricing accuracy—key factors in driving . Did you know that a staggering 86% of manufacturers have lost deals because of ? That translates to an average revenue loss of about 5%, which is roughly $2.5 million a year for a mid-sized manufacturer! stands out by offering a that meets the demands of today's competitive market.
Take ASC Profiles, for example. They achieved a remarkable 90% reduction in order flow errors and an 80% decrease in estimate generation time after using . This demonstrates how powerful the platform can be in from a bottleneck into a streamlined engine for growth.
And here's something to think about: is projected to hit $5.8 billion by 2026. So, if you're not considering adopting such solutions, now's the time to start! What are you waiting for? Let's embrace the future of quoting together!

Cincom: Step-by-Step Guide to CPQ Process Flow
Have you ever felt overwhelmed by the quoting process? Cincom's are here to change that! They provide a detailed, step-by-step guide to the , which focus on:
- Defining
- Setting pricing rules
- Simplifying
By following this organized approach, manufacturers can empower their marketing teams to whip up precise quotes in no time, significantly cutting down quoting duration and minimizing errors.
This boost in efficiency doesn’t just make life easier; it also . For instance, businesses using CPQ software see an average 17% increase in conversion rates, while some firms have reported a staggering 28% reduction in sales processes. Isn’t that impressive?
Take Keysight, for example. With the help of Logik.ai, they by tackling CPQ challenges that older solutions couldn’t handle. This really highlights the tangible benefits of adopting CPQ systems in the .
And here’s something to think about: up to 80% of businesses in high-tech and manufacturing are jumping on the CPQ bandwagon. This trend underscores just how relevant and urgent it is to implement these . So, why not consider how could transform your quoting process?

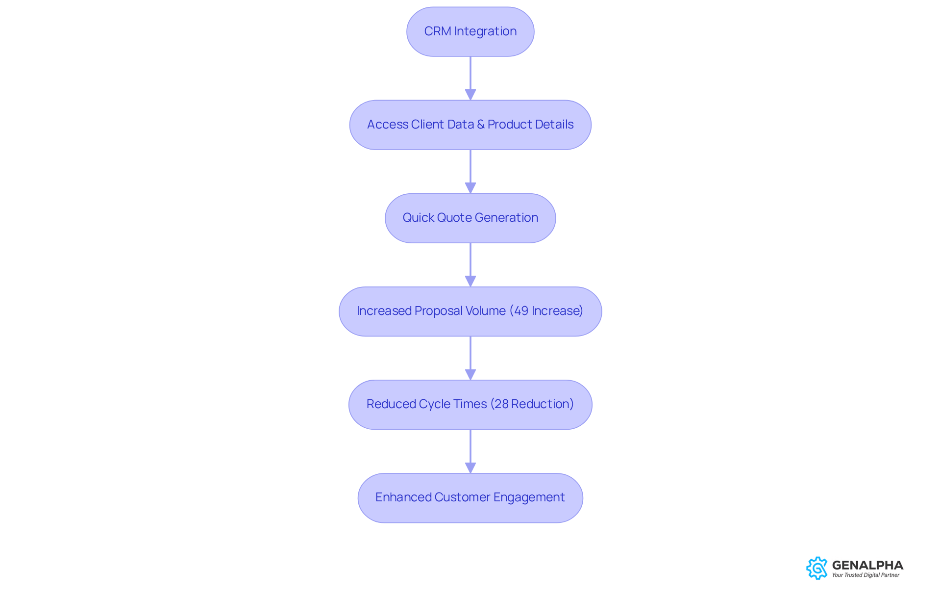
DealHub CPQ: Seamless CRM Integration for Enhanced Quoting
Have you ever found yourself buried under a mountain of paperwork, trying to get quotes out the door? Well, is here to change that! It seamlessly , making it super easy for to access client data and product details in a flash. Imagine being able to whip up quotes quickly, with all the essential info right at your fingertips. Sounds great, right?
By , not only helps manufacturers respond faster but also . This means higher conversion rates! In fact, organizations using report up to a 49% increase in proposal volume per rep each month. Plus, they see a 28% reduction in cycle times. That’s a win-win!
But wait, there’s more! Independent assessments show that DealHub can . Talk about efficiency! Recent advancements in , such as API-First solutions, have really transformed how commercial teams work, providing them with the agility and responsiveness they need in today’s competitive marketplace.
So, if you’re looking to and make quoting a breeze, why not give a try? You might just find it’s the game-changer you’ve been waiting for!
](https://blog.genalpha.com/10-benefits-of-cpq-integration-for-equipment-manufacturers)](https://blog.genalpha.com/10-benefits-of-cpq-integration-for-equipment-manufacturers)](https://blog.genalpha.com/10-benefits-of-cpq-integration-for-equipment-manufacturers)](https://blog.genalpha.com/10-benefits-of-cpq-integration-for-equipment-manufacturers)](https://blog.genalpha.com/10-benefits-of-cpq-integration-for-equipment-manufacturers)](https://blog.genalpha.com/10-benefits-of-cpq-integration-for-equipment-manufacturers)](https://blog.genalpha.com/10-benefits-of-cpq-integration-for-equipment-manufacturers)](https://blog.genalpha.com/10-benefits-of-cpq-integration-for-equipment-manufacturers)](https://blog.genalpha.com/10-benefits-of-cpq-integration-for-equipment-manufacturers)](https://blog.genalpha.com/10-benefits-of-cpq-integration-for-equipment-manufacturers)](https://blog.genalpha.com/10-benefits-of-cpq-integration-for-equipment-manufacturers)](https://blog.genalpha.com/10-benefits-of-cpq-integration-for-equipment-manufacturers)](https://blog.genalpha.com/10-benefits-of-cpq-integration-for-equipment-manufacturers)](https://blog.genalpha.com/10-benefits-of-cpq-integration-for-equipment-manufacturers)](https://blog.genalpha.com/10-benefits-of-cpq-integration-for-equipment-manufacturers)](https://blog.genalpha.com/10-benefits-of-cpq-integration-for-equipment-manufacturers)](https://blog.genalpha.com/10-benefits-of-cpq-integration-for-equipment-manufacturers)](https://blog.genalpha.com/10-benefits-of-cpq-integration-for-equipment-manufacturers)](https://blog.genalpha.com/10-benefits-of-cpq-integration-for-equipment-manufacturers)](https://blog.genalpha.com/10-benefits-of-cpq-integration-for-equipment-manufacturers)](https://blog.genalpha.com/10-benefits-of-cpq-integration-for-equipment-manufacturers)](https://blog.genalpha.com/10-benefits-of-cpq-integration-for-equipment-manufacturers)](https://blog.genalpha.com/10-benefits-of-cpq-integration-for-equipment-manufacturers) integration.](https://images.tely.ai/telyai/gvpycfop-follow-the-arrows-to-see-how-each-step-in-the-process-leads-to-significant-improvements-in-quoting-efficiency-and-customer-engagement-showcasing-the-transformative-power-of-deal-hub-cpq-integration.webp "Follow the arrows to see how each step in the process leads to significant improvements in quoting efficiency and customer engagement, showcasing the transformative power of DealHub CPQ integration.")
Netsuite: Streamlined Sales Processes with CPQ Software
Have you ever felt bogged down by the tedious involved in configuring, pricing, and quoting products? Well, NetSuite's is here to change that! This nifty tool automates those sales workflows, allowing manufacturers to whip up tailored to client needs in no time. Imagine cutting down on all that manual calculation time—sounds great, right?
By seamlessly integrating into existing business operations, NetSuite ensures that consistency and precision are the name of the game. This not only boosts but also leads to happier customers who receive timely and . And let’s be real: who doesn’t want that?
With , manufacturers can expect a noticeable uptick in . Studies show that companies using these solutions see a 17% improvement in and a 28% reduction in cycle times. That’s impressive! Plus, with around 80% of businesses in high-tech and manufacturing adopting CPQ solutions, it’s clear that this technology is becoming essential.
In today’s competitive landscape, being the first vendor to respond can mean winning 50% more deals. So, delivering accurate quotes quickly is crucial. And guess what? The CPQ market is projected to grow at a CAGR of 17-20%, highlighting just how important these solutions are becoming in the .
Overall, NetSuite's illustrates how automation can simplify , paving the way for growth and better . So, why not consider how this could work for you?

KBMax: Immersive 3D Product Configuration for Enhanced Sales
Have you ever wished you could see a product in 3D before making a purchase? Well, KBMax has got you covered with its amazing ! This tool lets you in real-time, making the whole shopping experience way more interactive and engaging.
Research shows that shoppers who interact with 3D images are 11 times more likely to complete a purchase. That’s huge! Plus, 40% of buyers are willing to spend more on items they can engage with through augmented reality (AR). This really highlights how important are for . By helping customers understand product features better, KBMax not only streamlines the buying process with but also cuts down on returns, leading to happier clients.
For instance, companies like DFS that have embraced similar have seen conversion rates soar by up to 112%. Isn’t that impressive? It really shows the power of in making things more efficient.
So, if you’re in the equipment production business, why not think about adding ? It could really and help increase your revenue!

Pros.com: Empowering Sales with Zero-Error CPQ Tools
Have you ever felt the frustration of getting a quote that just doesn’t add up? Well, that’s where Pros.com comes in! They offer that assist sales teams in creating with confidence. By harnessing advanced algorithms and real-time data, Pros.com keeps pricing and product configurations fresh and up-to-date.
This kind of precision doesn’t just make life easier for sales teams; it too. When customers know they can rely on , it strengthens relationships and . Who wouldn’t want that?
So, if you’re looking to and for better client connections, why not check out what Pros.com has to offer? You might just find the you’ve been searching for!
Oracle CPQ: Simplifying Complex Sales Cycles
Have you ever felt bogged down by complicated ? Well, is here to change that! This platform is all about simplifying those intricate sales tasks by , making it easier for manufacturers to handle product configurations, pricing, and quoting. Imagine your sales reps spending less time on admin work and more time building relationships with customers. Sounds great, right?
By automating cpq processes related to quoting and configuration tasks, significantly speeds up deal closures. In fact, companies using it have reported a whopping 28% ! Plus, they create quotes ten times faster and see a 95% drop in approval times. That’s not just a win for efficiency; it translates to better revenue performance too.
But wait, there’s more! With and real-time product info, teams can select products with precision, ensuring they respond to customer inquiries quickly and effectively. As a result, manufacturers using not only but also land larger ones. Reports show that deals are 105% larger when they utilize .
So, if you’re looking to thrive in a , consider how can transform your cpq processes. It’s not just a tool; it’s an invaluable asset that can help you achieve your sales goals!

Salesforce CPQ: Automating Pricing and Discounting for Efficiency
when it comes to pricing and discounting. Imagine being able to whip up estimates in no time—sounds great, right? This automation takes away the hassle of manual calculations, slashing quote creation time from hours to just minutes! In fact, Salesforce has seen a whopping , which really highlights how efficient this tech can be. Plus, with , sales reps can focus more on what really matters: connecting with clients instead of getting bogged down by admin tasks.
But it doesn’t stop there! The system keeps pricing consistent and in line with company policies, which builds trust and satisfaction with customers. With , Salesforce CPQ helps sales teams roll out discounts and tailor offers like pros, ultimately driving revenue and boosting overall efficiency. Setting clear guidelines from the get-go—like discount limits and pricing rules—is key for a , ensuring CPQ processes enable sales teams to operate within set boundaries.
And here’s another perk: by . This insight can really help businesses sharpen their marketing strategies. Companies utilizing Salesforce CPQ processes have reported impressive productivity boosts, with many seeing a significant drop in quoting time and errors, leading to a more agile and responsive process. As Iqra Fayyaz, a Functional Consultant & QA analyst, puts it, "Salesforce CPQ = Speed + Accuracy + Customer Trust." So, are you ready to transform your quoting process?

SAP CPQ: Integrating with ERP for Comprehensive Sales Management
Imagine you're in a bustling manufacturing environment, where every second counts. step in as a game-changer, seamlessly integrating with to provide manufacturers a robust solution for managing . This means real-time access to , pricing, and client information is just a click away. Sales teams can whip up in no time, making the whole process smoother and more efficient.
But it doesn’t stop there! By optimizing the flow of information between sales and operations, the cpq processes of SAP not only but also help organizations meet client needs more effectively. Take, for instance, a leading that embraced SAP CPQ—they reported a whopping 20% growth in turnover! That’s a clear testament to how impactful this system can be on operational performance.
And let’s talk about quoting precision. With real-time inventory access, 91% of companies noted as a major perk from ERP projects that have been running for over a year. This not only creates a more agile sales environment but also leads to happier clients who feel valued and understood. As Reza Soudagar, head of Product Marketing at SAP, puts it, understanding customers and engaging them with is key to thriving in today’s market.
So, how can you leverage this for your business? Think about the potential benefits of integrating cpq processes into your operations. It might just be the boost you need to elevate your sales game!

Conga CPQ: Enhancing Quote Accuracy and Turnaround Time
Have you ever felt the frustration of slow cpq processes? Well, This powerful tool significantly and slashes turnaround times with its advanced configuration and pricing features. Imagine your the cpq processes and following guided workflows to quickly generate accurate quotes. They can even handle up to 10,000 lines in a single quote, all with sub-second response times!
This kind of efficiency doesn’t just make life easier for your team; it also enhances the . When quotes come in quickly, it increases the chances of closing deals, making Conga CPQ an essential asset for manufacturers looking to elevate their sales game. Plus, it’s not just us saying this—. That’s some serious credibility!
. This means faster replies to client inquiries and happier customers. And let’s be honest, quicker quotes lead to greater customer trust and loyalty, which ultimately drives revenue growth. So, why not consider how Conga CPQ could transform your sales operations? It might just be the game-changer you’ve been looking for!

Conclusion
In the world of equipment manufacturing, embracing advanced CPQ processes isn’t just a nice-to-have; it’s a must if you want to thrive in today’s competitive marketplace. Think about it: innovative solutions like GenAlpha Technologies' Equip360 and Cincom's step-by-step approach can really streamline your sales process. They help reduce errors, boost customer satisfaction, and ultimately drive revenue growth. Who wouldn’t want that?
Let’s dive into why CPQ systems are game-changers. They automate quoting processes and integrate smoothly with your existing CRM and ERP platforms. This means your sales team can respond quickly and accurately to customer needs. Just look at real-world examples like ASC Profiles, which saw a dramatic reduction in order errors, or Keysight, which significantly cut down quoting time. These are the tangible benefits that come from adopting these technologies.
As the CPQ market keeps expanding, it’s crucial for manufacturers to recognize the urgency of integrating these solutions into their operations. The future of sales in manufacturing hinges on adopting systems that simplify complex processes while enhancing client relationships and improving overall operational efficiency. So, why wait? Taking action now could unlock new levels of success and ensure you stay competitive in this ever-evolving industry. What steps will you take today?
Frequently Asked Questions
What is GenAlpha Technologies' main offering in the CPQ space?
GenAlpha Technologies offers innovative CPQ solutions specifically designed for equipment manufacturers, with their flagship platform being Equip360, which integrates with existing systems for real-time pricing, configuration, and quoting.
How does Equip360 improve sales processes?
Equip360 automates CPQ processes, reducing mistakes and improving pricing accuracy, which are crucial for driving revenue growth.
What impact do slow quoting processes have on manufacturers?
Approximately 86% of manufacturers have lost deals due to slow or manual quoting, resulting in an average revenue loss of about 5%, or roughly $2.5 million annually for a mid-sized manufacturer.
Can you provide an example of a company that benefited from Equip360?
ASC Profiles experienced a 90% reduction in order flow errors and an 80% decrease in estimate generation time after implementing Equip360.
What is the projected market size for the CPQ industry by 2026?
The CPQ market is projected to reach $5.8 billion by 2026.
What does Cincom's CPQ solution focus on?
Cincom's CPQ solution provides a step-by-step guide that focuses on defining product configurations, setting pricing rules, and simplifying proposal generation.
How does Cincom's CPQ solution impact quoting efficiency?
By following the organized approach of Cincom's CPQ solution, manufacturers can significantly reduce quoting duration and minimize errors, leading to enhanced client satisfaction and faster transaction cycles.
What are the reported benefits of using CPQ software in terms of conversion rates?
Businesses using CPQ software see an average 17% increase in conversion rates and some firms report up to a 28% reduction in sales processes.
What is the significance of CPQ adoption in the manufacturing sector?
Up to 80% of businesses in high-tech and manufacturing are adopting CPQ solutions, highlighting the relevance and urgency of implementing these processes.
How does DealHub CPQ enhance the quoting process?
DealHub CPQ seamlessly integrates with popular CRM platforms, allowing sales teams to quickly access client data and product details, streamlining the quoting process.
What are the reported efficiency gains from using DealHub CPQ?
Organizations using DealHub CPQ report up to a 49% increase in proposal volume per representative each month and a 28% reduction in cycle times, with independent assessments showing a 50% reduction in quote-generation time.
What recent advancements have improved CPQ processes?
Recent advancements, such as API-First solutions, have transformed how commercial teams work, providing greater agility and responsiveness in competitive marketplaces.
List of Sources
- GenAlpha Technologies: Optimize Sales with Advanced CPQ Solutions
- slksoftware.com (https://slksoftware.com/blog/cpq-solutions-with-ai-are-the-next-gen-revolution-in-manufacturing-sales)
- How CPQ Solutions Support Sales Growth & Boost Revenue in 2025 (https://blog.elixir-solutions.net/how-cpq-solutions-support-sales-growth)
- What New Data Reveals About the Best CPQ for Manufacturing (https://aleran.com/what-new-data-reveals-about-the-best-cpq-for-manufacturing)
- 10 Key Insights on the CPQ Process for Equipment Manufacturers (https://blog.genalpha.com/10-key-insights-on-the-cpq-process-for-equipment-manufacturers)
- Cincom: Step-by-Step Guide to CPQ Process Flow
- cincom.com (https://cincom.com/blog/cpq)
- valorx.com (https://valorx.com/resources/blog/cpq-statistics)
- cincom.com (https://cincom.com/blog/cpq/cpq-process-flow)
- Configure Price Quote (CPQ) - ServiceNow (https://logik.io/cpq-perspective/5-b2b-sales-stats-that-make-a-case-for-cpq)
- cincom.com (https://cincom.com/blog/cpq/overcome-manufacturing-challenges-with-cpq)
- DealHub CPQ: Seamless CRM Integration for Enhanced Quoting
- prnewswire.com (https://prnewswire.com/il/news-releases/dealhub-cpq-joins-the-hubspot-app-marketplace-301653620.html)
- 2022 - New data from Accenture, McKinsey, and TSIA: CPQ and revenue lifecycle management makes more sense than ever - servicepath | CPQ for complex technology sales (https://servicepath.co/2022/04/2022-new-data-from-accenture-mckinsey-and-tsia-cpq-and-revenue-lifecycle-management-makes-more-sense-than-ever)
- Dealhub chosen by Digital Journal as the #1 Salesforce CPQ Alternative (https://markets.businessinsider.com/news/currencies/dealhub-chosen-by-digital-journal-as-the-1-salesforce-cpq-alternative-1035428848)
- nucleusresearch.com (https://nucleusresearch.com/news/nucleus-research-releases-2024-configure-price-and-quote-cpq-technology-value-matrix)
- crowe.com (https://crowe.com/news/crowe-collaborates-with-dealhub-to-deliver-ai-powered-cpq)
- Netsuite: Streamlined Sales Processes with CPQ Software
- netsuite.com (https://netsuite.com/portal/company/newsroom/netsuite-announces-innovations-to-help-businesses-increase-efficiency-and-drive-success.shtml)
- techtarget.com (https://techtarget.com/searcherp/news/366619172/NetSuite-adds-more-AI-introduces-Anything-as-a-Service-ERP)
- prnewswire.com (https://prnewswire.com/news-releases/netsuite-announces-innovations-to-help-businesses-increase-efficiency-and-drive-success-302370150.html)
- valorx.com (https://valorx.com/resources/blog/cpq-statistics)
- KBMax: Immersive 3D Product Configuration for Enhanced Sales
- resources.imagine.io (https://resources.imagine.io/blog/how-product-customization-can-skyrocket-your-ecommerce-sales)
- 21 3D Configuration Statistics You Should Know in 2023 (https://threekit.com/21-3d-configurator-ecommerce-statistics-2022)
- 3D Sales Configurators: Best Practices & Benefits (https://vividworks.com/blog/3d-sales-configurators)
- openpr.com (https://openpr.com/news/4213900/product-configurator-software-market-growth-key-drivers-to-push)
- ienhance.co (https://ienhance.co/insights/how-to-improve-company-efficiency)
- Pros.com: Empowering Sales with Zero-Error CPQ Tools
- pros.com (https://pros.com/tip-sheet-future-of-cpq-trends-report-2025)
- Best CPQ Software for B2B Sales in 2025 (https://zoovu.com/blog/best-cpq-software)
- pros.com (https://pros.com/learn/blog/top-five-sales-challenges-stall-growth)
- The Future of CPQ—Trends Report 2025 | AI-Powered CPQ, Dynamic Pricing, & Revenue Software (https://pros.com/learn/blog/future-of-cpq-trends-report-2025)
- Oracle CPQ: Simplifying Complex Sales Cycles
- cpq-integrations.com (https://cpq-integrations.com/blog/reducing-sales-cycle-time-with-cpq-automation)
- prnewswire.com (https://prnewswire.com/news-releases/oracle-named-a-leader-in-configure-price-quote-by-independent-research-firm-302412159.html)
- 3 ways to drive sales with CPQ (https://oracle.com/cx/sales/cpq/sales-guide)
- evoketechnologies.com (https://evoketechnologies.com/blog/oracle-cpq-cloud-sales-cycle)
- suretysystems.com (https://suretysystems.com/insights/maximizing-operational-efficiency-with-oracle-cpq-solutions)
- Salesforce CPQ: Automating Pricing and Discounting for Efficiency
- salesforce.com (https://salesforce.com/news/stories/agentforce-for-revenue-announcement)
- Agentforce & Revenue Cloud: AI-Powered Quote Automation | Salesforce (https://novutech.com/news/revenue-cloud-advanced-agentforce-speed-your-quoting-process)
- business.starkvilledailynews.com (https://business.starkvilledailynews.com/starkvilledailynews/article/worldnewswire-2025-10-29-unlocking-revenue-potential-with-salesforce-cpq-solutions)
- canidium.com (https://canidium.com/blog/salesforce-revenue-cloud-cpq-modern-quote-to-cash)
- linkedin.com (https://linkedin.com/posts/vfp-consulting_salesforcecpq-salesautomation-digitaltransformation-activity-7381342578148982784-aS0f)
- SAP CPQ: Integrating with ERP for Comprehensive Sales Management
- clarity.cx (https://clarity.cx/case-studies/european-steel-manufacturer-improves-sales-operations-with-sap-solutions)
- community.sap.com (https://community.sap.com/t5/crm-and-cx-blog-posts-by-sap/sap-cpq-sap-sales-cloud-version-2-seamless-mashup-integration-for-smarter/ba-p/14157852)
- ainvest.com (https://ainvest.com/news/seamless-sales-experience-sap-cpq-sap-sales-cloud-version-2-2507)
- news.sap.com (https://news.sap.com/2021/03/sap-cpq-transform-sales-process)
- 60 Critical ERP Statistics: Market Trends, Data and Analysis (https://netsuite.com/portal/resource/articles/erp/erp-statistics.shtml)
- Conga CPQ: Enhancing Quote Accuracy and Turnaround Time
- Conga Ranked a Top Vendor in MGI Research Configure Price Quote (CPQ) Buyers Guide (https://conga.com/press/conga-ranked-top-vendor-mgi-cpq-buyers-guide)
- Conga Recognized as a 2025 Gartner® Peer Insights™ Customers’ Choice for Configure, Price and Quote Applications (https://conga.com/press/conga-recognized-2025-gartner-peer-insightstm-customers-choice-configure-price-and-quote)
- conga.com (https://conga.com/products/conga-cpq)
- finance.yahoo.com (https://finance.yahoo.com/news/conga-recognized-2025-gartner-r-150000916.html)
- The Global Configure-Price-Quote (CPQ) Market: An Industry Analysis (https://pinkuspartners.com/the-global-configure-price-quote-cpq-market-an-industry-analysis)