Introduction
In a world where precision and speed matter more than ever, equipment manufacturers are often left grappling with the complexities of sales processes. Sound familiar? Enter Configure, Price, Quote (CPQ) solutions—a game-changing opportunity that not only streamlines quoting but also boosts customer satisfaction and operational efficiency. But here's the million-dollar question: how can manufacturers harness these tools to not just survive but truly thrive in a competitive landscape?
This article dives into ten key benefits of CPQ integration, showcasing how it can transform sales dynamics and nurture lasting client relationships. So, let’s explore how embracing CPQ could be the secret sauce to your sales success!
GenAlpha Technologies: Streamline Sales Processes with Equip360 CPQ Integration
Have you ever felt overwhelmed by the complexities of buying equipment? Well, GenAlpha Technologies has your back with , a powerful that offers alongside . Imagine how much easier it would be for equipment producers to ! With , sales teams can whip up and efficiently.
By automating those intricate pricing models and configurations, doesn’t just make life easier for sellers; it enhances the overall , too. You can expect throughout your purchasing journey. Isn’t that what we all want? So, if you're ready to and elevate your customer experience, might just be the solution you’ve been looking for!

Enhanced Quote Accuracy: Reduce Errors in Complex Pricing Models
Have you ever faced the frustration of errors in complex pricing models? Well, one of the standout benefits of the is its knack for significantly cutting down those mistakes. By automating the quoting process, manufacturers can nail down precise calculations for all the nitty-gritty details—discounts, taxes, shipping costs, you name it. This automation not only minimizes the risk of costly errors but also helps maintain . Research even shows that is key to keeping customer relationships strong, with businesses seeing a 20% boost in when their quotes are reliable and consistent.
For example, manufacturers using CPQ solutions have shared some impressive stories about . Take Japan Airlines (JAL), for instance. They’ve harnessed advanced CPQ systems to triple their group sales revenue while slashing manual tasks by a whopping 90%! These transformations really showcase how can enhance and ensure that meet client expectations.
But that’s not all. Producers have noticed that adopting CPQ doesn’t just streamline the quoting process; it also fosters transparency, making it easier for clients to trust the pricing they’re receiving. As one producer put it, 'The precision of our estimates has enhanced significantly since we embraced CPQ, resulting in better client relationships and repeat business.' This reflects a wider trend in the industry where accurate and are essential for securing future orders and referrals. In short, solutions are vital for driving , ultimately boosting and satisfaction in the manufacturing sector. So, why not consider embracing CPQ to elevate your quoting process?

Faster Quote Generation: Accelerate Sales Cycles with CPQ Solutions
Have you ever felt bogged down by the lengthy process of generating quotes? Well, CPQ solutions are here to change that! These tools empower manufacturers to compared to traditional methods. By using automated workflows and customizable templates, sales teams can respond to client inquiries with impressive speed, .
Research shows that companies implementing CPQ can slash from hours to under 90 minutes—talk about a ! This quick turnaround not only boosts client satisfaction but also increases the likelihood of closing deals. In fact, 50% of buying decisions go to the supplier that provides the initial estimate. Sales leaders often highlight that can be a game-changer in winning business. As one insightful leader noted, "sellers who are the first to produce an accurate, complete quote win the deal at least 60% of the time."
So, what does this mean for you? The and helps producers meet the demands of a effectively. If you're a producer considering , investing in this technology could be a smart move to enhance and engage clients more effectively. Why not take the plunge and see how it can transform your quoting process?

Improved Customer Experience: Deliver Tailored Solutions Quickly
Imagine you're a manufacturer trying to meet the unique needs of your clients. Sounds challenging, right? Well, the integration of CPQ is here to save the day! It allows manufacturers to quickly whip up designed just for specific client needs. By tapping into client info and preferences, sales teams can create personalized quotes and product setups, ensuring clients get exactly what they want.
This approach not only makes the client experience better but also builds loyalty. When customers feel recognized and valued, they’re more likely to stick around. In fact, did you know that 77% of consumers prefer brands that offer ? This really highlights how crucial are for nurturing long-term relationships in B2B sales.
But wait, there’s more! A whopping 52% of consumers report feeling more satisfied with brands that provide tailored digital experiences. Personalization isn’t just a nice-to-have; it’s key to boosting . As industry expert Aljay Ambos puts it, ", revolutionizing how businesses engage with consumers and deliver tailored experiences."
And the benefits don’t stop there. Companies that embrace personalized solutions can see some serious financial perks. For instance, 40% of websites featuring personalized content report higher revenue from visitors. That’s a game changer! Take a look at a . They enhanced client engagement and satisfaction through , proving that this strategy is essential for manufacturers aiming to thrive in a competitive marketplace.
So, what are you waiting for? Embrace cpq integration and begin today!

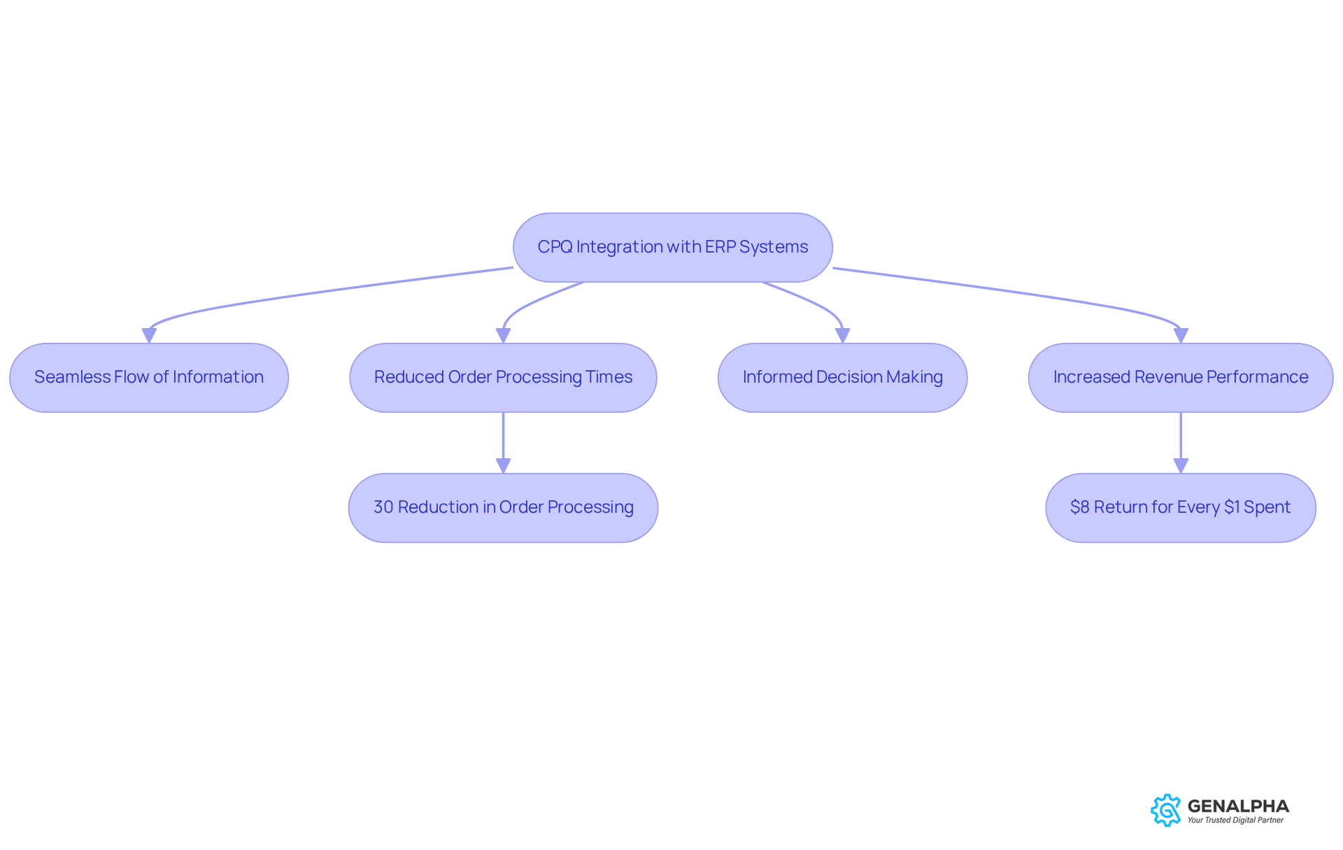
Seamless Integration: Connect CPQ with Existing ERP Systems
The is a game changer, right? It creates a across departments, making sure that revenue, inventory, and finance teams are all on the same page. This connectivity really cuts down on miscommunication and errors, which can lead to costly delays and unhappy clients.
Imagine having . Teams can whip up precise quotes in no time, making them super responsive to client inquiries. For instance, producers who have embraced CPQ integration have seen a remarkable , with some even reporting a reduction in by as much as 30%!
And it doesn't stop there. With the ability to tap into , sales experts can make informed decisions, which ultimately boosts revenue performance and . One producer put it perfectly: 'The facilitated by our has transformed our quoting process, allowing us to respond to customer needs with unprecedented speed and accuracy.'
Plus, companies that leverage advanced —over $8.00 for every $1.00 spent on CRM systems. That’s a clear indicator of the financial perks of these integrations!
However, it’s important to keep in mind that challenges can pop up, like data integration complexities during implementation. But don’t let that deter you! This CPQ integration not only but also positions companies to adapt quickly to market changes, ensuring they stay competitive in a fast-paced world. So, are you ready to take the leap?

Operational Efficiency: Streamline Workflows and Reduce Costs
Have you ever wondered how could change the game for producers? Integrating solutions through does just that! It streamlines workflows, allowing teams to ditch the tedious manual tasks and focus on what really matters—higher-value activities. This shift can boost overall productivity significantly. In fact, companies that have embraced automated quoting processes have reported ! Imagine reallocating those resources more effectively and driving profitability like never before.
But that’s not all. When workflows are streamlined, businesses can see of 10% to 50%. How? By minimizing errors and improving accuracy in their quoting processes. It’s a win-win! Industry leaders are clear: ; it’s vital for staying competitive in the .
So, if you’re looking to achieve significant while , might just be your ticket. In a fast-changing market, setting yourself up for sustainable growth has never been more crucial. Why not explore how these solutions can work for you?

Complex Configuration Management: Simplify Product Offerings
Have you ever felt overwhelmed by the ? Well, that’s where come into play! They make handling intricate configurations a breeze with their user-friendly interfaces, guiding teams smoothly through the entire process.
This simplification is a game changer for . It allows them to offer a wider range of products without putting extra pressure on their sales teams or confusing their customers. Imagine being able to meet more effectively while boosting your .
By streamlining , producers can focus on what really matters: satisfying their customers. So, why not explore how cpq integration can transform your business? Let’s make simpler together!

Margin Protection: Safeguard Profitability with Accurate Pricing
Accurate pricing is super important for keeping profit margins safe, and that's where comes in handy. They ensure that every pricing element is carefully considered during the quoting process. By automating those and sticking to , producers can protect their profitability and stay competitive in the market.
This precision not only secures those margins but also builds customer trust. Clients appreciate fair and transparent pricing, right? For example, producers using have seen significant boosts in their . This really shows how effective these tools can be in .
Financial experts often stress that understanding your gross margin ratio is key to measuring profitability, controlling costs, and making smart pricing decisions. However, it’s not all smooth sailing. Producers sometimes face challenges when implementing , including dealing with poor data quality or managing changes, which can really affect .
On the bright side, the perks of —like fewer pricing errors and quicker approvals—highlight how these solutions can boost profitability. So, if you’re considering CPQ, think about the positive impact it could have!

Data-Driven Insights: Leverage Analytics for Better Decision-Making
Have you ever thought about how are evolving? They're now being paired with advanced analytical features that give producers crucial insights into their revenue processes. By diving into data about consumer preferences, pricing trends, and performance metrics, producers can make smarter choices that really boost their strategies.
For example, companies that harness have seen a whopping 63% increase in productivity! It’s clear that more businesses are leaning towards , which is driving their productivity rates sky-high. Additionally, can increase by as much as 20%. When CPQ integration is utilized alongside CRM and ERP systems, it allows businesses to effectively.
But here’s the catch: as producers face the challenge of to manage AI-driven systems, data governance becomes super important. In fact, 60% of data leaders are emphasizing its significance. This focus on not only sharpens sales strategies but also fosters a culture of continuous improvement. This ensures that producers remain competitive in a marketplace that’s constantly changing. So, how are you planning to leverage these insights in your own operations?

Competitive Advantage: Stand Out with Advanced CPQ Capabilities
Embracing can really help producers stand out in today’s crowded market. Imagine being able to whip up accurate quotes and manage in no time with —this not only boosts service but also positions manufacturers as industry leaders. With , can quickly create and send out quotes, which leads to and a . This kind of agility in meeting customer needs can lead to a significant uptick in acquisition rates. In fact, companies that have implemented have seen a 17 percent increase in !
And it’s not just a few companies; a whopping 83 percent of sales professionals are already using some form of CPQ software. This really highlights how effective and widely adopted these tools have become. The tailored solutions provided by help build stronger loyalty among existing clients, driving ongoing growth and profitability.
As manufacturers utilize with these advanced features, they’re not just keeping up with modern buyer expectations for speed and accuracy—they’re also setting themselves apart from the competition, ensuring they have a . As Bo Gyldenvang, CEO, puts it, "Businesses that take full advantage of the benefits CPQ software provides give themselves a much better chance of creating ."
Plus, the mobile-friendly nature of CPQ solutions means sales reps can provide quotes in real-time, even when they’re on the go. How great is that for ?

Conclusion
Integrating CPQ solutions into the operations of equipment manufacturers isn’t just a tech upgrade; it’s a game changer! Imagine boosting your efficiency, accuracy, and customer satisfaction all at once. By automating those tricky pricing models and streamlining the quoting process, manufacturers can not only enhance their internal workflows but also offer tailored solutions that fit their clients’ unique needs. This integration sets businesses up to thrive in a competitive landscape, allowing them to respond quickly and accurately to market demands.
Throughout this article, we’ve highlighted some key benefits of CPQ integration. Think about:
- Enhanced quote accuracy
- Faster quote generation
- Improved customer experiences
- Seamless integration with ERP systems
- Overall operational efficiency
Each of these advantages helps reduce errors, speeds up sales cycles, and builds stronger client relationships. Plus, the ability to leverage data-driven insights empowers manufacturers to make informed decisions that boost profitability and protect their margins.
In today’s fast-paced marketplace, adopting CPQ solutions is more than just keeping up with technology; it’s a strategic must. Manufacturers should definitely explore these tools to unlock their full potential, enhance customer engagement, and gain that competitive edge. Embracing CPQ integration is a proactive move toward future-proofing your operations and ensuring sustainable growth in the demanding world of equipment manufacturing. So, are you ready to take that step?
Frequently Asked Questions
What is Equip360 and how does it help sales processes?
Equip360 is a B2B eCommerce platform by GenAlpha Technologies that offers CPQ (Configure, Price, Quote) integration, allowing sales teams to create precise quotes quickly and efficiently. It streamlines the selling processes for equipment producers and enhances the overall sales experience for clients.
How does CPQ integration improve quote accuracy?
CPQ integration automates the quoting process, significantly reducing errors in complex pricing models. This automation ensures precise calculations for discounts, taxes, and shipping costs, which helps maintain client trust and boosts customer satisfaction by 20% when quotes are reliable.
Can you provide an example of a company that benefited from CPQ integration?
Japan Airlines (JAL) is an example of a company that successfully implemented CPQ solutions, tripling their group sales revenue while reducing manual tasks by 90%. This showcases the operational efficiency and enhanced pricing strategies achieved through CPQ integration.
How does faster quote generation affect sales cycles?
CPQ solutions enable manufacturers to generate quotes much faster than traditional methods, with turnaround times reduced from hours to under 90 minutes. This speed not only boosts client satisfaction but also increases the likelihood of closing deals, as 50% of buying decisions go to the supplier that provides the initial estimate.
What impact does faster quote generation have on winning business?
Faster quote generation is crucial for winning business, as sales leaders note that sellers who provide accurate and complete quotes first win deals at least 60% of the time. This highlights the competitive advantage gained through efficient quoting processes.
List of Sources
- GenAlpha Technologies: Streamline Sales Processes with Equip360 CPQ Integration
- research.g2.com (https://research.g2.com/insights/cad-cpq-integration-trends-2024)
- Top Industries Benefiting from CPQ Automation in 2025 (https://cincom.com/blog/cpq/top-industries-benefitting-from-cpq-automation)
- blog.genalpha.com (https://blog.genalpha.com/9-strategies-to-optimize-your-bom-management-process)
- B2B Ecommerce Stats 2025 | Coalition Technologies | Current Trends & Statistics On B2B Ecommerce Market Size, Buyer Expectations, AI & Automation, Content Marketing, SEO, and More | Explore Actionable Insights and Practical Solutions (https://coalitiontechnologies.com/blog/b2b-ecommerce-stats-2025)
- Enhanced Quote Accuracy: Reduce Errors in Complex Pricing Models
- Maximizing the ROI of CPQ: strategies for sales teams (https://dealhub.io/blog/cpq/maximizing-the-roi-of-cpq-strategies-for-sales-teams)
- The Future of CPQ—Trends Report 2025 | AI-Powered CPQ, Dynamic Pricing, & Revenue Software (https://pros.com/learn/blog/future-of-cpq-trends-report-2025)
- Goodbye Pricing Errors, Hello Accurate Quotes | CPQ Integrations (https://cpq-integrations.com/blog/cpq-goodbye-pricing-errors-hello-accurate-quotes)
- How CPQ Solutions Are Disrupting Manufacturing (https://kbmax.com/how-configure-price-quote-solutions-are-disrupting-manufacturing)
- salesforce.com (https://salesforce.com/sales/cpq/what-is-cpq)
- Faster Quote Generation: Accelerate Sales Cycles with CPQ Solutions
- Top trends in Manufacturing: Leveraging advanced technologies & CPQ innovations (https://siroccogroup.com/top-trends-in-manufacturing-leveraging-advanced-technologies-cpq-innovations)
- Intelligent CPQ: Helping Manufacturers Cut Quote Times by 70% (https://customertimes.com/blogs/intelligent-cpq-solutions-help-manufacturers-slash-quote-times-by-70)
- Is Salesforce CPQ Really Dying? | Salesforce Ben (https://salesforceben.com/is-salesforce-cpq-really-dying)
- cpq-integrations.com (https://cpq-integrations.com/blog/the-true-cost-of-manual-sales-quotation-and-how-to-fix-it)
- 2022 - New data from Accenture, McKinsey, and TSIA: CPQ and revenue lifecycle management makes more sense than ever - servicepath | CPQ for complex technology sales (https://servicepath.co/2022/04/2022-new-data-from-accenture-mckinsey-and-tsia-cpq-and-revenue-lifecycle-management-makes-more-sense-than-ever)
- Improved Customer Experience: Deliver Tailored Solutions Quickly
- makesensesoft.com (https://makesensesoft.com/case_studies/australian-flexible-pavement-association)
- TOP AI PERSONALIZATION STATISTICS 2025 (https://amraandelma.com/ai-personalization-statistics)
- viamedici.com (https://viamedici.com/resources/case_studies)
- 97+ NEW Customization Statistics (2026) (https://customcy.com/blog/customization-stats)
- Seamless Integration: Connect CPQ with Existing ERP Systems
- The Value of ERP and CPQ Integration for Selling Complex Products - Tacton (https://tacton.com/cpq-blog/erp-and-cpq-integration)
- Real-Time Sales Intelligence: Boost Revenue with Live Data Analytics (https://marketsandmarkets.com/AI-sales/real-time-sales-intelligence-live-data-benefits)
- oracle.com (https://oracle.com/mysql/real-time-analytics-benefits)
- Operational Efficiency: Streamline Workflows and Reduce Costs
- Top trends in Manufacturing: Leveraging advanced technologies & CPQ innovations (https://siroccogroup.com/top-trends-in-manufacturing-leveraging-advanced-technologies-cpq-innovations)
- Workflow Automation Statistics (2025) (https://feathery.io/blog/workflow-automation-statistics)
- Automation Statistics 2026: Comprehensive Industry Data and Market Insights (https://thunderbit.com/blog/automation-statistics-industry-data-insights)
- 15 Statistics That Show How Automation is Boosting Workplace Productivity - Unmudl (https://unmudl.com/blog/statistics-automation-is-boosting-workplace-productivity)
- 70 Business Automation Statistics Driving Growth in 2025 - Vena (https://venasolutions.com/blog/automation-statistics)
- Complex Configuration Management: Simplify Product Offerings
- sciencedirect.com (https://sciencedirect.com/science/article/pii/S2212827120305576)
- salesforceben.com (https://salesforceben.com/salesforce-cpq-is-end-of-sale-what-are-your-options)
- Margin Protection: Safeguard Profitability with Accurate Pricing
- cincom.com (https://cincom.com/blog/cpq/how-real-time-pricing-enhances-quote-accuracy)
- yieldstreet.com (https://yieldstreet.com/blog/article/gross-margin-ratio-and-calculation)
- allianz-trade.com (https://allianz-trade.com/en_US/insights/gross-margin-ratio.html)
- rsmus.com (https://rsmus.com/insights/industries/manufacturing/manufacturers-must-zero-in-on-margin-protection-and-efficiency.html)
- Data-Driven Insights: Leverage Analytics for Better Decision-Making
- Top trends in Manufacturing: Leveraging advanced technologies & CPQ innovations (https://siroccogroup.com/top-trends-in-manufacturing-leveraging-advanced-technologies-cpq-innovations)
- Eye-Opening Data Analytics Statistics for 2024 (https://edgedelta.com/company/blog/data-analytics-statistics)
- Competitive Advantage: Stand Out with Advanced CPQ Capabilities
- ketiv.com (https://ketiv.com/blog/uncovering-the-transformative-benefits-of-cpq-in-a-competitive-landscape)
- Why CPQ Software is Now a Frontline Manufacturing Sales Tool - Tacton (https://tacton.com/cpq-blog/why-cpq-software-is-frontline-manufacturing-sales-tool)
- solutionsreview.com (https://solutionsreview.com/enterprise-resource-planning/the-great-eight-how-manufacturers-benefit-from-cpq-software)
- cpq.se (https://cpq.se/the-cpq-blog/cpq-transforming-manufacturing-businesses)