Introduction
The manufacturing landscape is changing fast, and the tools that help with this shift are key to staying ahead. Have you heard about CPQ (Configure, Price, Quote) pricing tools? They’re really shaking things up! These tools offer manufacturers a bunch of benefits that not only streamline sales processes but also boost accuracy and enhance customer satisfaction.
But here’s the big question: as industries face more complexity and rising demands, how can manufacturers make the most of these tools? How can they not just improve efficiency but also ramp up revenue growth?
In this article, we’ll dive into ten compelling advantages of using CPQ pricing tools. You’ll see how they can transform quoting processes and empower businesses to thrive in today’s dynamic market. Ready to explore?
Streamline Sales Processes with CPQ Tools
The is transforming the manufacturing industry by making quote generation a breeze. Imagine being able to integrate product configurations, pricing rules, and customer data all in one go-sounds great, right? This not only cuts down on manual errors but also streamlines workflows, allowing marketing teams to whip up quotes with impressive speed and accuracy. In fact, companies have seen cycle times drop by an average of 28%!
This newfound efficiency means manufacturers can focus more on closing deals instead of getting bogged down in admin tasks. And here’s a fun fact: businesses using CPQ software have reported a 17% . That’s a clear sign these tools are making a real difference in revenue outcomes. Plus, with the first vendor to respond to prospects winning 50% more deals, the speed and accuracy that CPQ tools provide are crucial competitive advantages in today’s fast-paced market.
Looking ahead, the , growing at a 16% CAGR. This just shows how relevant these tools are becoming. And let’s not forget about -they really personalize the quoting process for customers, making their buying experience smoother. As manufacturers aim for in 2026, adopting CPQ solutions not only boosts productivity but also ensures a more responsive, customer-focused approach.
Security is another biggie when it comes to CPQ systems. Organizations need to make sure that are on the job to protect sensitive pricing data. With the shift towards , the [cpq pricing tool](https://blog.genalpha.com/10-benefits-of-cataloging-software-for-equipment-manufacturers) is becoming essential for navigating the ever-evolving landscape of manufacturing transactions. So, are you ready to embrace the future with CPQ?

Ensure Accurate Quotes Every Time with CPQ Software
Have you ever wondered how some companies seem to nail their quotes every time? Well, the is the secret sauce behind that accuracy. By using , it takes the guesswork out of quoting. This automation is a game changer, especially when you consider that a whopping 67% of sales reps struggle to hit their quotas.
Imagine being able to that not only build client trust but also . That’s exactly what the is designed to do! By optimizing calculations and applying discounts or special pricing, producers can deliver quotes that clients can count on. And here’s a fun fact: research shows that 26% more reps hit their quotas when they use a cpq pricing tool.
Take Groupe DEYA, for example. They’ve transformed their quoting process with CPQ, allowing them to respond to client inquiries faster and improve their overall . It’s clear that precise quoting doesn’t just help with conversion rates; it strengthens too. In a competitive market, that’s crucial. After all, quoting inefficiencies can lead to an , which is about $2.5 million annually for a mid-sized producer.
So, if you’re looking to , why not consider ? It could be the key to your sustained success!

Accelerate Response Times with Efficient Quote Generation
Have you ever found yourself waiting days for a quote? Well, the is here to change that! They let producers whip up quotes in just minutes, which is a huge leap from the old days of lengthy processes. This impressive speed comes from automated workflows that gather all the necessary info - like product specs and pricing - while cutting down on manual work and mistakes.
By speeding up how quickly they respond to client inquiries, producers not only but also make clients happier. Take CMTP, for example; they saw a whopping 66% after they started using the cpq pricing tool. That’s a lot of time saved and a big boost in how they operate!
As manufacturers face more pressure to deliver quick and accurate quotes, especially with the growing complexity of RFQs, is key to staying competitive. Did you know that organizations using the cpq pricing tool often see ? Many even manage to deliver quotes faster that meet client expectations.
This shift doesn’t just make selling easier; it also helps , paving the way for growth and profitability. So, if you’re looking to , maybe it’s time to consider how a cpq pricing tool could work for you!

Enhance Customer Experience through Tailored Solutions
Have you ever felt overwhelmed by the quoting process? Well, the is here to change that scenario for manufacturers! They allow you to create that fit the unique needs and preferences of each client. By tapping into client information and specific product setups, sales teams can offer that truly resonate with buyers. This kind of personalization not only boosts but also helps build , making clients feel recognized and valued.
In fact, manufacturers that have embraced the have seen a whopping 35% increase in revenue within just the first year! That’s a clear sign that can really drive sales. As Kiana Mostajabian, Senior Director of Product Management at GenAlpha Technologies, puts it, 'In the fast-paced realm of custom manufacturing, the [cpq pricing tool](https://manufacturingtomorrow.com/story/2025/04/adapting-to-change-how-cpq-software-is-shaping-the-future-of-custom-manufacturing-/24773) enables teams to produce and provide accurate quotes rapidly, enhancing both [client satisfaction](https://tacton.com/resources/rethinking-the-buyer-journey-role-of-cpq-in-customer-experiences) and quantifiable revenue growth.'
This really highlights how crucial [customized solutions](https://orases.com/blog/how-manufacturing-businesses-leverage-cpq-software-effectively) are for fostering client loyalty and improving the overall manufacturing revenue experience. So, why not consider how the cpq pricing tool could transform your quoting process and elevate your business?

Achieve Scalability to Meet Market Demands with CPQ
The is designed to grow right alongside your business, making it easier to manage more quotes and as you expand. As companies scale, these tools adapt effortlessly to shifting market demands, allowing without losing accuracy or speed. This kind of scalability is crucial for staying competitive in a fast-paced industry.
For example, a top European telecommunications company successfully managed 166,000 configurable software objects across 250 price plans. This shows just how well CPQ can . Plus, did you know that 69% of manufacturing organizations plan to increase their investment in the cpq pricing tool this year? That really highlights its .
And here’s something impressive: CPQ solutions can ! That’s a huge boost in efficiency. By automating the quoting process, the cpq pricing tool not only reduces administrative burdens but also enhances productivity, enabling businesses to respond quickly to market changes and customer needs.
However, it’s important to note that 33% of producers see . This adaptability ensures that businesses can maintain high levels of customer satisfaction while navigating the complexities of today’s market. So, how can you tackle those training challenges and make the most of CPQ solutions?

Integrate Seamlessly with Existing Systems Using CPQ
The is designed to . This means producers can boost their revenue processes without needing a complete tech overhaul. Imagine having -sales teams can access the latest info on inventory, pricing, and production capacity. This makes the quoting process a breeze, cutting down on errors and delays.
For example, producers using CPQ solutions have seen a 40-60% drop in and a 25-35% faster order processing time. That’s pretty impressive, right? Plus, did you know that 86% of U.S. manufacturers have lost deals because of slow or manual quoting? It really highlights how urgent it is to .
By minimizing interruptions during execution, companies can quickly reap the rewards of the cpq pricing tool, resulting in happier customers and increased productivity. Take a manufacturing conglomerate, for instance. They attribute their success to a structured governance model that includes regular business reviews, achieving a 95% first-quote accuracy rate-up from just 60% before they integrated.
This demonstrates how effective the cpq pricing tool can be in enhancing business processes and driving real results. And here’s another interesting fact: . This really underscores the in the successful integration of the cpq pricing tool.
Quotes from industry leaders, like those at MobileForce.ai, emphasize the game-changing impact of the cpq pricing tool integration. It’s clear that seamless integration can lead to significant operational improvements. So, are you ready to explore how CPQ can transform your business?

Realize Financial Benefits through Cost Reduction and Revenue Growth
Have you ever considered how much time and money could be saved by utilizing a ? Implementing these tools can really and making the quoting process a breeze. By automating pricing calculations and ensuring accurate quotes, producers can save a ton of time and resources on .
For instance, companies that adopt , according to Forrester. This means quicker responses, which not only boosts customer satisfaction but also helps increase revenue. Pretty impressive, right?
But that’s not all! The integration of CPQ systems can lead to an average , as noted by Nucleus Research. Companies can use and minimize revenue leakage. This mix of efficiency and accuracy doesn’t just lower operational costs; it also .
So, if you’re looking to enhance your financial performance and stay competitive in the market, investing in CPQ tools is definitely worth considering. What do you think? Ready to explore how these tools can work for you?

Foster Team Collaboration for Accurate Quote Creation
CPQ tools really shine when it comes to bringing finance and engineering teams together. Imagine having a centralized platform for quote creation where everyone can pitch in their expertise. This kind of teamwork not only makes the process smoother but also leads to more . By breaking down those pesky silos and boosting communication, manufacturers can significantly up their game in proposal quality, which means a better shot at closing deals.
Have you ever thought about how much time could be saved? Businesses that implement a CPQ pricing tool have experienced a remarkable and a . That’s a clear win for ! Plus, these tools can cut down human errors by up to 40%, which means proposals are not just more precise but also enhance client satisfaction.
As producers adapt to changing client expectations, the is becoming essential for staying ahead of the competition. Industry experts agree: is key to achieving better results and meeting client needs. So, why not embrace this approach and see how it can ?

Manage Complex Pricing Structures Effectively with CPQ
Have you ever felt overwhelmed by complex pricing structures? Well, that’s where the becomes essential! These handy tools, such as the , are designed to tackle intricate pricing setups, like , volume discounts, and special offers. By automating the pricing process, producers can ensure that every quote sticks to established pricing rules, which means fewer errors and inconsistencies.
Imagine this: with automation, not only does quote accuracy improve, but the speed at which to client inquiries skyrockets. They can engage confidently, knowing their pricing is spot-on and competitive. For example, producers using Intelligent CPQ have reported a jaw-dropping reduction in - some are generating quotes in under 10 minutes instead of days! This kind of efficiency is crucial because research shows that the first vendor to respond wins 50% of deals. Talk about motivation to be timely and accurate!
But that’s not all. The cpq pricing tool excels at managing tiered pricing and discounts, enabling producers to implement that adapt based on volume and client segments. This not only boosts client satisfaction but also builds trust, as transparent and fair pricing practices are key to nurturing long-term relationships in the competitive manufacturing landscape.
Looking ahead, the CPQ market is projected to grow at a CAGR of 17-20%, potentially reaching or exceeding $7 billion by 2030. This growth highlights just how important it is to adopt the cpq pricing tool for success. As Marc Benioff, CEO of Salesforce, puts it, is essential in the digital age. So, why not consider how CPQ solutions can enhance your pricing strategies today?

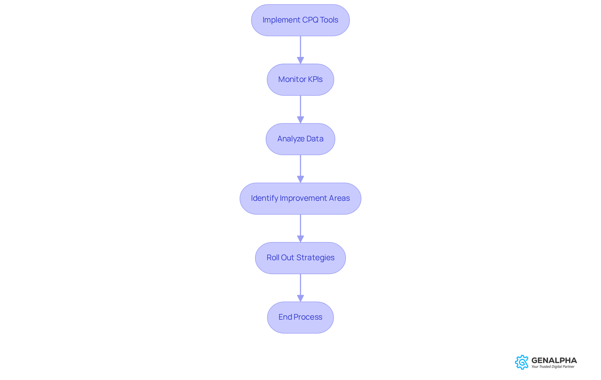
Implement Continuous Improvement Strategies with CPQ Tools
Have you ever wondered how some companies seem to have a magic touch when it comes to sales? Well, the might just be the secret ingredient! These tools provide valuable analytics and insights that help producers spot areas where they can improve their .
By keeping an eye on like and , organizations can roll out strategies that not only boost efficiency but also make customers happier. Imagine being able to tweak your approach based on real data - sounds great, right?
This ongoing optimization is crucial for manufacturers who want to stay competitive and adapt to the ever-changing market landscape. So, why not take a closer look at how the can transform your ? Let's dive in!

Conclusion
The integration of CPQ (Configure, Price, Quote) pricing tools is shaking things up in the manufacturing world, bringing a host of benefits that boost efficiency, accuracy, and customer satisfaction. Imagine being able to whip up quotes quickly and accurately-these tools make that happen, cutting down the time and hassle of traditional quoting methods. As businesses start to see how crucial speed and precision are in today’s competitive market, adopting CPQ solutions is becoming a must for ongoing growth and success.
Throughout this article, we’ve highlighted some key perks of CPQ tools. Think improved quote accuracy, enhanced customer experiences with tailored solutions, and the ability to handle complex pricing structures like a pro. The numbers are impressive-companies using CPQ software have reported significant boosts in conversion rates, revenue growth, and overall sales efficiency. Plus, these tools encourage teamwork, ensuring that quotes are not just accurate but also reflect the collective expertise of the organization, which helps build stronger relationships with clients.
As the manufacturing sector keeps evolving, embracing CPQ tools isn’t just a smart move; it’s essential for achieving operational excellence and meeting market demands. So, why not explore how these solutions can transform your quoting processes? It could lead to greater profitability and give you that competitive edge in the industry. The future looks bright for those who harness the power of CPQ tools, paving the way for innovation and success in the years ahead.
Frequently Asked Questions
What is a CPQ tool and how does it benefit the manufacturing industry?
A CPQ (Configure, Price, Quote) tool streamlines quote generation by integrating product configurations, pricing rules, and customer data, significantly reducing manual errors and improving workflow efficiency. This allows marketing teams to create quotes quickly and accurately, leading to an average 28% reduction in cycle times.
How does using CPQ tools impact sales conversion rates?
Businesses utilizing CPQ software have reported a 17% increase in conversion rates. The speed and accuracy provided by these tools are crucial competitive advantages, as the first vendor to respond to prospects wins 50% more deals.
What is the projected growth of the Cloud CPQ market?
The Cloud CPQ market is expected to reach $5.8 billion by 2026, with a growth rate of 16% CAGR, indicating the increasing relevance of these tools in the manufacturing sector.
How do AI-driven recommendations enhance CPQ systems?
AI-driven recommendations within CPQ systems personalize the quoting process for customers, improving their buying experience and making the quoting process smoother.
What role does security play in CPQ systems?
Security is crucial for CPQ systems, as organizations need to ensure that Salesforce certified developers are protecting sensitive pricing data, especially with the shift towards subscription and usage-based pricing models.
How does CPQ software ensure accurate quotes?
CPQ software uses predefined pricing rules and product configurations to automate the quoting process, eliminating guesswork and enhancing reliability. This leads to increased client trust and satisfaction.
What impact does CPQ software have on sales reps meeting their quotas?
Research shows that sales reps using CPQ tools are 26% more likely to hit their quotas, addressing the challenge that 67% of sales reps face in achieving their targets.
Can you provide an example of a company that improved its quoting process with CPQ?
Groupe DEYA improved its quoting process with CPQ, enabling faster responses to client inquiries and enhancing overall sales efficiency, which strengthened client relationships.
What are the advantages of faster quote generation with CPQ tools?
CPQ tools allow producers to generate quotes in minutes, significantly reducing response times. This not only increases the likelihood of closing deals but also enhances client satisfaction.
How can manufacturers stay competitive in quoting processes?
By integrating CPQ tools with existing systems, manufacturers can improve response times and deliver accurate quotes, which is essential for maintaining competitiveness in a complex market.