Introduction
In the competitive world of equipment manufacturing, have you ever thought about how upselling and cross-selling could really change the game? These techniques can be a fantastic way for businesses to boost revenue and keep clients happy. Not only do they give manufacturers a chance to increase transaction values, but they also allow for tailored solutions that fit specific client needs perfectly.
But here's the catch: how do we execute these strategies without overwhelming our customers or risking those all-important relationships? It’s all about finding that sweet spot where we can maximize the benefits of upselling and cross-selling while still keeping trust and loyalty intact.
So, how can we strike that balance?
Define Upselling and Cross-Selling: Core Concepts for Equipment Manufacturers
? These are two distinct but complementary that can really boost your revenue. Let’s break it down:
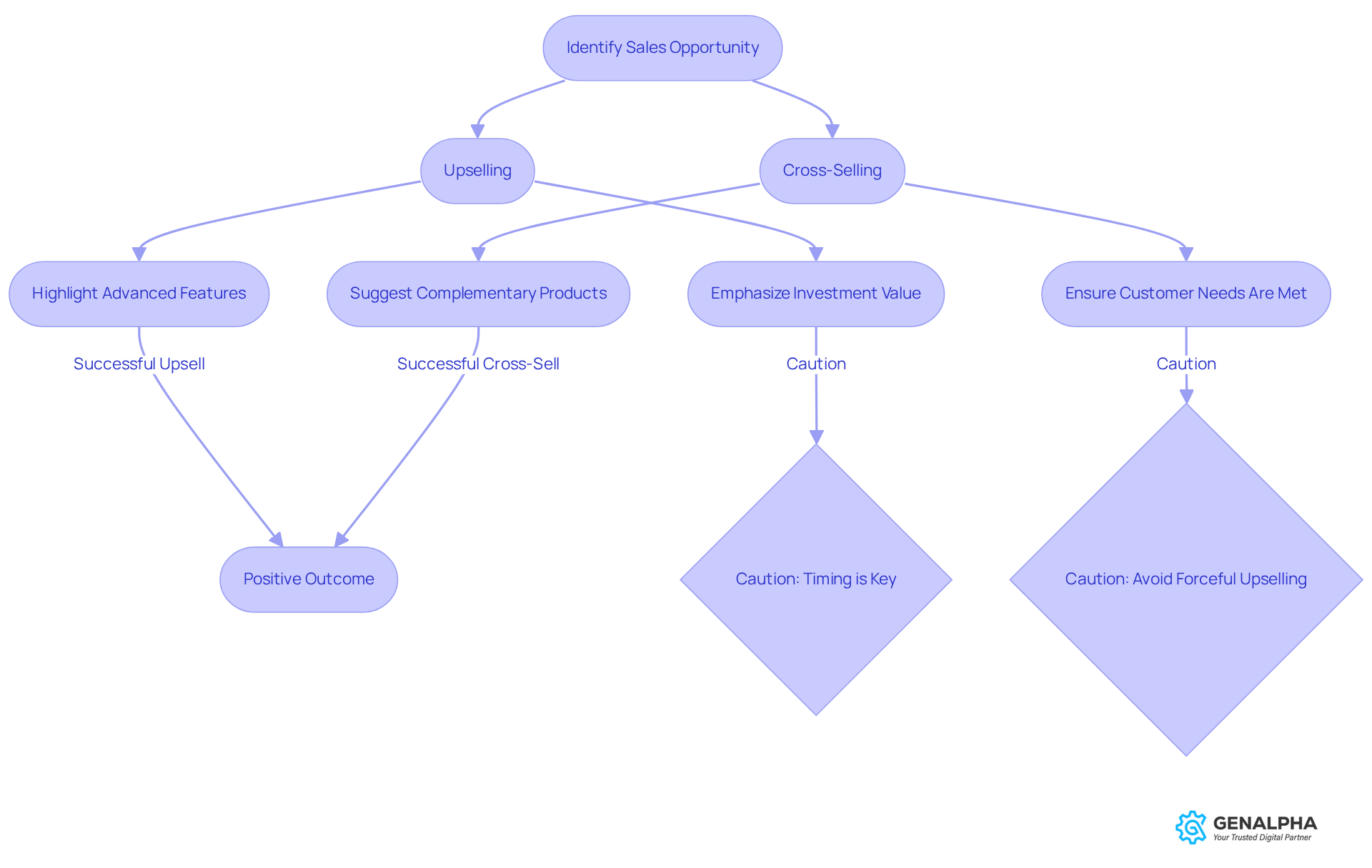
- Upselling is all about encouraging clients to go for a pricier or enhanced version of a product they’re already considering. Picture this: a client is eyeing a basic piece of equipment, and you suggest a premium model with some fantastic features. Not only does this increase the transaction value, but it also makes your clients happier by meeting their needs for better performance.
- Cross-selling is focused on . Imagine a client who just bought a piece of machinery. You can step in and or accessories that are essential for making the most of that equipment. This not only boosts the overall sale value but also enriches the by providing a complete solution.
Recent trends show that understanding what is upselling and cross selling can really make a difference in sales revenue, especially in manufacturing. Companies that embrace these strategies can see their jump by 10-40% and profits by 20-30%. But here’s a tip: it’s crucial to avoid when clients are already clear about what they want. Doing so can harm those important relationships.
and customizing your efforts effectively. For , this means offering tailored suggestions based on what buyers have purchased in the past and timing promotions just right during the buying process. By using these techniques, manufacturers can .
So, what strategies can you implement today to start seeing these benefits?

Contextualize the Importance of Upselling and Cross-Selling in Equipment Manufacturing
In the competitive world of equipment production, have you ever thought about how can really make a difference? These methods are not just about boosting revenue; they also play a key role in promoting . As manufacturers strive to set their products apart, these techniques serve as powerful tools to enhance sales and build stronger client relationships.
Imagine effectively implementing strategies that illustrate what is . This approach allows manufacturers to better meet , ensuring they receive tailored solutions that fit their operations. Not only does this elevate the , but it also fosters trust and satisfaction—essential ingredients for repeat business and referrals.
In today’s market, where client experience is everything, these strategies help manufacturers position themselves as trusted advisors rather than just providers. Research shows that companies focusing on . Plus, a whopping 80% of clients expect , underscoring the importance of customized recommendations in enhancing client loyalty.
But that’s not all! Firms that effectively implement . This clearly demonstrates the significant impact these practices can have on . Additionally, organizations with a solid implementation plan often witness a 20% boost in customer satisfaction. Did you know that extra selling contributes to 21% of company revenues? This highlights the financial benefits of these approaches.
A great example is Stanley PMI, which shows how streamlined ordering processes can significantly enhance sales. This case study illustrates effective in action, proving that with the right techniques, you can achieve remarkable results. So, are you ready to explore how these methods can transform your business?

Explore Practical Applications: Examples of Upselling and Cross-Selling in Equipment Sales
Have you ever considered what is and how practical applications of these concepts can significantly impact increasing sales and additional selling in equipment transactions? Picture this: a construction equipment manufacturer upselling a bulldozer by showcasing a model with . This not only enhances efficiency on job sites but also makes the buyer feel like they’re making a smart investment. Companies that excel in upselling can see !
Now, let’s discuss . Imagine when someone buys a new piece of machinery and is suggested , like helmets and harnesses. This not only ensures they’re adhering to safety regulations but also elevates their overall experience. And in the , distributors can , ensuring clients have everything they need for . Did you know that a Fortune 1000 auto parts eCommerce website saw a remarkable 129% rise in conversion rates due to understanding what is upselling and cross selling through effective techniques?
These examples really show how manufacturers can boost while also increasing their sales figures. But here’s the catch: we must consider these methods carefully. If upselling feels too forceful, it can lead to buyer dissatisfaction. Timing is key; at just the right moment in the buying cycle can make all the difference. So, how can you implement these strategies in your business?

Analyze Benefits and Challenges: Navigating Upselling and Cross-Selling in Your Business
Have you ever considered what is and how promoting additional products and services can really boost your business? The benefits are huge! For producers, this means a chance to significantly increase average order values, , and build long-lasting loyalty. By offering —those that perform 40% better than generic offers—you can position yourself as an essential partner in your clients' success.
But let’s not ignore the challenges. If these strategies aren’t executed effectively, clients might feel frustrated, especially if they’re overwhelmed by too many choices. In fact, did you know that 37% of salespeople shy away from because of these hurdles? It’s crucial for sales teams to be adept at identifying client needs and suggesting relevant recommendations without coming off as too pushy.
Finding the right balance is key. It requires a nuanced approach that prioritizes relationship-building over just pushing for sales. For instance, businesses that understand what is upselling and cross selling can see a 20% , while cross-selling can contribute to 10-30% of online sales. A great example of this is a client who saw their thanks to better product recommendations.
So, understanding [what is upselling and cross selling](https://wisernotify.com/blog/upselling-and-crossselling-stats), along with the ins and outs of these strategies, is vital for manufacturers looking to and elevate customer experiences. How are you planning to enhance your approach to upselling and cross-selling?

Conclusion
Understanding the ins and outs of upselling and cross-selling is crucial for equipment manufacturers looking to boost their sales strategies. These techniques not only raise transaction values but also significantly enhance the customer experience, helping to build stronger client relationships and loyalty.
When manufacturers effectively implement these methods, they position themselves as trusted partners. This means meeting customer needs with tailored solutions that drive satisfaction and revenue growth. For instance, upselling encourages clients to consider premium options, while cross-selling introduces complementary products that enhance their original purchases.
Statistics show potential increases in Average Order Value and customer loyalty, highlighting that these strategies can lead to significant financial benefits. But, it's important to approach these techniques carefully—overwhelming clients can backfire, so prioritizing relationship-building over just making sales is key.
In short, the importance of upselling and cross-selling in equipment manufacturing is huge. By embracing these strategies, manufacturers can not only boost their bottom line but also cultivate a loyal customer base that values personalized service. So, why wait? Now is the perfect time to explore and implement these techniques, as they hold the key to transforming sales processes and achieving long-term business success in a competitive marketplace.
Frequently Asked Questions
What are upselling and cross-selling?
Upselling is the practice of encouraging clients to purchase a more expensive or enhanced version of a product they are considering, while cross-selling involves selling complementary products that enhance the original purchase.
How does upselling work in practice?
In practice, upselling involves suggesting a premium model of a product that a client is already interested in, which increases the transaction value and enhances client satisfaction by meeting their needs for better performance.
Can you give an example of cross-selling?
An example of cross-selling would be recommending additional tools or accessories to a client who has just purchased a piece of machinery, which helps them maximize the use of that equipment.
What are the benefits of implementing upselling and cross-selling strategies?
Implementing these strategies can lead to an increase in Average Order Value (AOV) by 10-40% and profits by 20-30%, particularly in manufacturing.
What should companies avoid when upselling or cross-selling?
Companies should avoid upselling or pushing additional products when clients are already clear about what they want, as this can harm important relationships.
Why is client segmentation important for upselling and cross-selling?
Client segmentation is important because it helps recognize customer preferences and allows for tailored suggestions based on past purchases, enhancing the effectiveness of upselling and cross-selling efforts.
How can equipment manufacturers strengthen client relationships using these techniques?
Equipment manufacturers can strengthen client relationships by offering personalized suggestions and timing promotions effectively during the buying process, which drives sustained revenue growth.