Introduction
Effective quote generation is the key to a successful Configure, Price, Quote (CPQ) process. It’s that crucial link between sales teams and clients. By getting this right, organizations can boost their professionalism and speed up their sales cycles significantly. But with client demands getting more complex and business moving at lightning speed, how can companies make sure their quoting processes are both accurate and efficient?
Let’s dive into some best practices that can really transform quote generation. We’ll explore how leveraging technology and embracing continuous improvement can elevate sales performance and help meet the ever-changing expectations of customers. Ready to take your quoting game to the next level?
Understand the Importance of Quote Generation in CPQ Systems
Have you ever thought about how important is in the Configure, Price, Quote (CPQ) process? It really acts as the bridge between sales teams and clients. When and delivered quickly, they not only show professionalism but also speed up the . Clients appreciate clear, , especially in today’s fast-paced world where they expect quick responses.
Imagine being able to produce estimates effectively - this can really set you apart from the competition! Plus, getting pricing right helps minimize errors, ensuring that what you offer aligns perfectly with what your customers expect.
By understanding the significance of this process, organizations can truly appreciate the need for . These systems can and make a real difference in how you connect with clients. So, why not take a closer look at how improving your [[quote generation](https://cincom.com/blog/cpq/why-quote-generation-is-key-to-sales-success)](https://blog.genalpha.com/10-benefits-of-cpq-tools-for-equipment-manufacturers) can elevate your sales game?

Implement Effective Strategies for Streamlined Quote Generation
Want to make pricing generation a breeze? Here are some key strategies that can really help!
- First off, the is a . This way, your sales team can access up-to-date customer info, letting them whip up in no time.
- Next, think about establishing . This not only cuts down on formatting time but also ensures that all your proposals look consistent. Who doesn’t love a polished presentation?
- And let’s not forget about training! By getting your sales reps comfortable with the CPQ system's features, you empower them to use the software effectively. This means fewer errors and a - win-win!
- Finally, it’s super important to keep . By gathering feedback and looking at performance metrics, you can make ongoing improvements. This keeps your organization flexible and responsive to what clients really need.
So, what do you think? Ready to streamline your pricing process?

Leverage Technology to Enhance Quote Accuracy and Efficiency
Have you ever considered how advanced technology could transform ? can really boost both accuracy and efficiency in [quote generation for CPQ](https://genalpha.com/ecommerce). With automated calculations based on set pricing rules, you can by as much as 40%!
But that’s not all. Imagine having at your fingertips, giving your sales team insights into client preferences and past data. This means they can whip up in no time. Plus, with , your estimates will always reflect the latest information.
And let’s not forget about the importance of connecting CPQ with CRM and ERP systems. This integration is key to providing a unified view of clients and . By embracing these tech innovations, organizations can improve quote generation for CPQ, sharpen their estimates, and speed up transactions, leading to happier customers and increased revenue.
Did you know that implementing can ? That’s a significant efficiency gain! As the CPQ market is set to hit nearly $5.8 billion by 2026, it’s clear that adopting these solutions is becoming more crucial than ever. So, why not take the leap and explore how these tools can transform your estimation process?

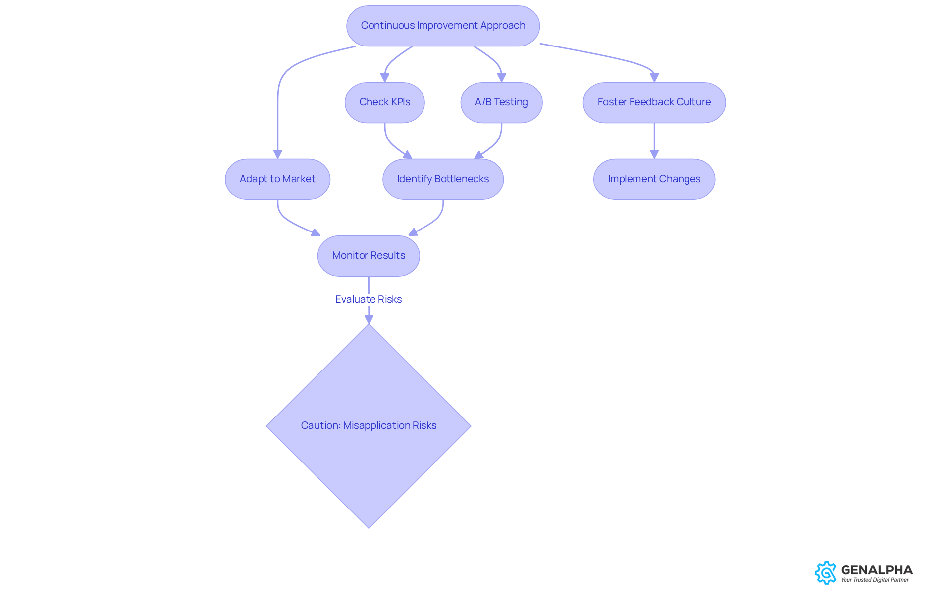
Adopt a Continuous Improvement Approach to Quote Generation
To keep our estimation generation methods sharp and effective, we really need to embrace a mindset of continuous improvement. Think about it: regularly checking in on our quoting system using key performance indicators (KPIs) like turnaround time, accuracy rates, and client feedback can make a world of difference. For example, companies that dive into often see . That’s a huge leap in quote turnaround time! And let’s not forget about accuracy rates - they’re crucial because they directly impact client satisfaction and trust. By digging into these metrics, we can spot bottlenecks and find areas that need a little TLC.
Now, have you ever tried A/B testing different ? It can really open your eyes to what customers prefer and how they behave, helping us refine our approaches effectively. Plus, fostering a culture of feedback within our sales teams encourages open conversations about the challenges we face during the quoting stage. This kind of collaborative environment can spark innovative solutions and boost our efficiency.
But here’s a word of caution: we need to be careful not to misapply , as that can lead to some unintended consequences. By committing to continuous improvement, we can adapt to the ever-changing market demands, enhance our , and ultimately ramp up our . This proactive approach not only but also positions us to meet customer expectations head-on in a competitive landscape. So, what do you think? Are we ready to take our quoting game to the next level?

Conclusion
When it comes to quote generation in Configure, Price, Quote (CPQ) systems, it’s more than just a task; it’s a game-changer for enhancing the sales experience and driving business success. Think about it: when organizations prioritize this process, their sales teams can deliver accurate and timely estimates. This not only strengthens client relationships but also sets them apart from the competition.
So, what can you do to optimize quote generation? The article highlights some best practices that can make a real difference. For starters:
- Integrating CPQ systems with your existing CRM tools can streamline operations.
- Using standardized templates helps maintain consistency.
- Investing in training for your sales reps ensures they’re equipped with the right skills.
- Embracing technology can significantly boost accuracy and efficiency.
Additionally, adopting a mindset of continuous improvement is key. Regular evaluations and feedback can help refine your quoting processes, ultimately leading to happier clients and better operational effectiveness.
In a world where speed and precision matter, it’s crucial to recognize the potential of effective quote generation in CPQ systems. By implementing these strategies, businesses can not only streamline their operations but also meet customer expectations more effectively. So, why not embrace these practices? They could lead to improved sales performance and give you that competitive edge in the market. It’s time to take action and invest in robust quote generation methodologies!
Frequently Asked Questions
Why is quote generation important in CPQ systems?
Quote generation is crucial in CPQ systems because it serves as the bridge between sales teams and clients, ensuring that estimates are precise and delivered quickly, which enhances professionalism and speeds up the sales process.
How do clients perceive quick and detailed proposals?
Clients appreciate clear and detailed proposals, especially in a fast-paced environment where they expect quick responses, as it reflects professionalism and efficiency.
What advantages does effective estimate production offer?
Effective estimate production can differentiate a business from its competition, minimize errors in pricing, and ensure that offerings align with customer expectations.
How can robust CPQ systems benefit organizations?
Robust CPQ systems can enhance selling capabilities and improve the connection with clients, ultimately making a significant difference in the sales process.
What should organizations consider to elevate their sales game?
Organizations should consider improving their quote generation processes as a means to elevate their sales game and better meet client expectations.