Introduction
Setting the stage for a successful Configure Price Quote (CPQ) project implementation isn’t just about having the right software; it’s about taking a strategic approach that aligns with your business goals and tackles specific challenges head-on. So, let’s dive into four best practices that can not only boost the efficiency of your CPQ deployments but also help your organization get the most bang for its buck.
As you embark on this journey, you might find yourself asking some important questions:
- How do you define clear goals that resonate across different departments?
- What key features should you prioritize to streamline your processes?
- And how can putting together the right project team really make a difference?
Exploring these questions can set you on the path to a truly transformative CPQ experience.
Define Clear Goals for CPQ Implementation
Setting clear, measurable goals is super important for the success of the CPQ project implementation. These goals should not only align with your overall business objectives but also address specific challenges in your sales process. For instance, how about aiming to cut down quote generation time by 30% or boost pricing accuracy by 20%? Defining these benchmarks gives you a structured roadmap that guides the project and helps you assess performance along the way.
Involving key stakeholders from different departments in this goal-setting process is a game changer. It ensures that the objectives reflect the diverse needs of all teams impacted by the CPQ system. This collaborative approach really ramps up the chances of project success, as it builds buy-in and accountability across the organization. Plus, getting stakeholders involved early helps set realistic expectations, gather accurate requirements, and smooth out the adoption process.
Without clear objectives, organizations risk wasting time and facing poor adoption. This really highlights how crucial clarity is in the goal-setting approach. So, what key metrics should you keep an eye on for CPQ success? Think about:
- Quote turnaround time
- Approval delays
- Win rates
These are essential for evaluating how effective your execution is.

Prioritize Essential CPQ Features
When it comes to rolling out a CPQ project, focusing on features that really boost your transaction flow is key. Have you taken a good look at your current quoting workflow? Identifying those pesky bottlenecks can make a world of difference. Think about functionalities like guided selling, dynamic pricing, and smooth integration with your existing systems - like ERP and CRM platforms. These tools can give you real-time visibility and help streamline operations.
For instance, if producers are struggling with complex product setups, guided selling can be a game changer. It simplifies the quoting process by providing step-by-step support, making it easier for everyone involved. Plus, adding version control and status tags can really help keep track of quote progress.
Did you know that companies using guided selling often see a significant boost in efficiency? Some even report up to a 20% increase in win rates! And that’s not all - CPQ solutions can cut down the typical sales cycle from 4.68 months to just 3.42 months. That’s a clear win for simplifying workflows.
By honing in on these essential features, your CPQ project can be optimized, leading to better productivity and fewer errors in the quoting process. So, what are you waiting for? Let’s get started on making those improvements!

Assemble a Competent Project Team
When it comes to a successful CPQ project deployment, having a solid team is key. Think about it: you need folks from marketing, IT, and product management, plus some Subject Matter Experts (SMEs) in the mix. Each person brings something unique to the table that can really make a difference. For example, sales reps can share valuable insights about what customers really want, while IT pros ensure that the CPQ system fits right in with the software you already have. And let’s not forget the SMEs - they’re crucial for fine-tuning the CPQ solution, especially when it comes to pricing, product configurations, and integration needs.
Now, it’s also super important to have a project manager on board. This person keeps everything running smoothly and helps the team stay focused on the goals you’ve set. Setting realistic timelines is another must; it helps avoid budget blowouts and keeps the project on track. Plus, regular communication and collaboration among team members can really boost that sense of ownership and accountability.
But here’s a word of caution: be careful not to over-customize the CPQ system. Too much tweaking can lead to complications that make maintenance and upgrades a headache. By involving all the relevant departments and designating a CPQ System Owner for ongoing management, you can create a unified approach that truly maximizes the benefits of your CPQ project deployment. So, are you ready to get started?

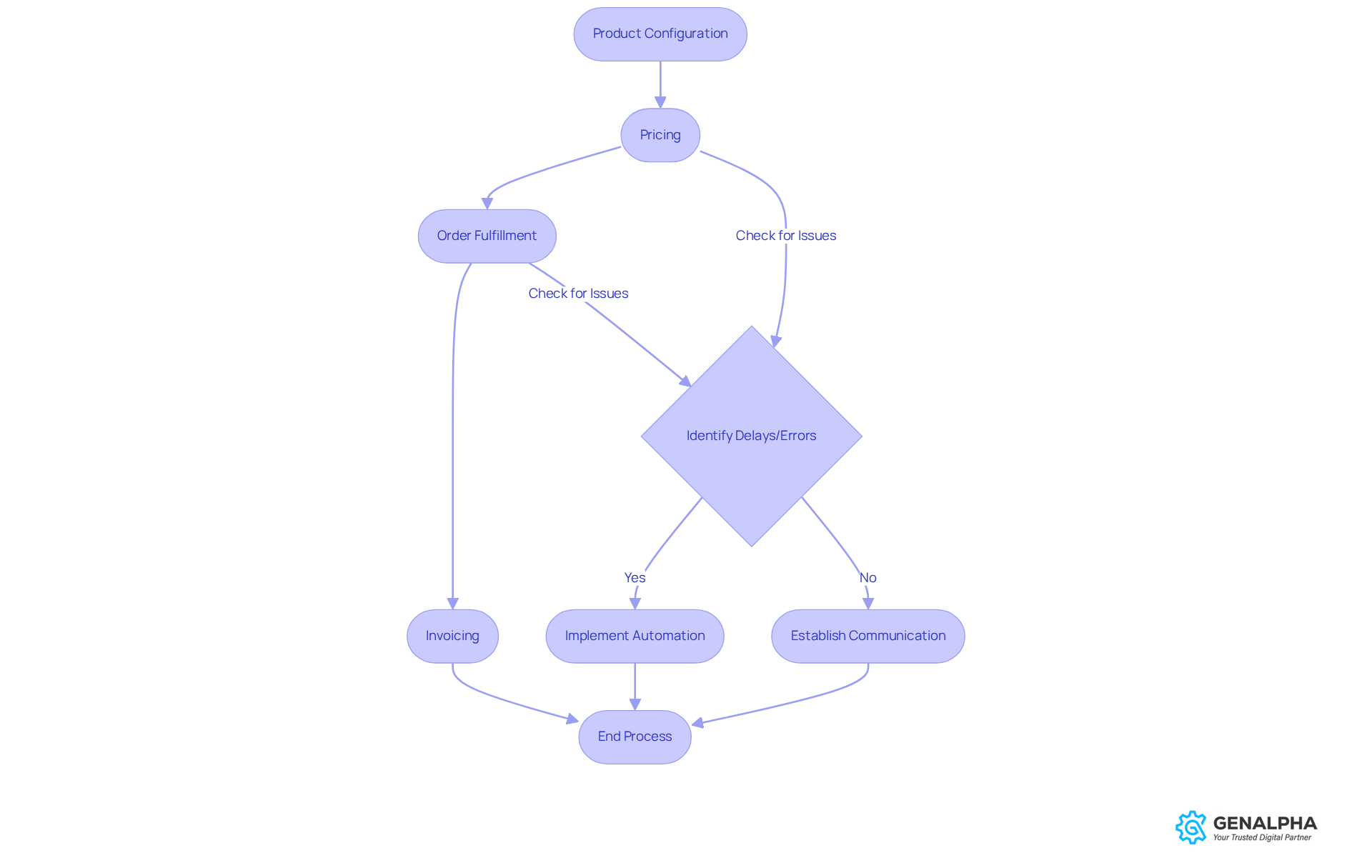
Optimize the Quote-to-Cash Process
Want to get the most out of your cpq project implementation? Let’s talk about enhancing your quote-to-cash (QTC) workflow! First things first, map out each step of the QTC cycle. Think about everything from product configuration and pricing to order fulfillment and invoicing. Have you noticed where delays or errors pop up? Identifying those spots is key, and guess what? Automation can help! For example, integrating your cpq project with your ERP can really streamline order processing and cut down on manual data entry.
But that’s not all! It’s super important to establish clear communication channels between your sales and finance teams. This way, pricing and contract terms are accurately reflected in customer invoices. By optimizing the QTC process, you’re not just enhancing efficiency; you’re also reducing errors and boosting overall customer satisfaction. So, what are you waiting for? Let’s get started on making those improvements!

Conclusion
Setting the stage for a successful CPQ project implementation really comes down to a few key practices that can change the quoting game and boost business growth. Think about it: by defining clear goals, prioritizing essential features, bringing together a skilled project team, and optimizing the quote-to-cash process, organizations can make sure their CPQ initiatives are not just effective but also sustainable in the long run.
So, why is it important to establish measurable objectives that align with business goals? Well, involving diverse stakeholders and focusing on key functionalities can really enhance transaction flow. Plus, having a talented team and keeping communication open throughout the project lifecycle are crucial steps that lead to a smooth implementation experience. And let’s not forget about recognizing and tackling potential bottlenecks in the quote-to-cash process - this can really boost efficiency and customer satisfaction.
As we look ahead, adopting these best practices for CPQ project implementation can lead to some serious improvements in sales efficiency and accuracy. Embracing a structured approach not only streamlines internal processes but also positions organizations to respond effectively to market demands. So, why not take the initiative? Implementing these strategies will set you on the path to a successful CPQ journey, ultimately driving better outcomes and fostering a culture of continuous improvement. Ready to get started?
Frequently Asked Questions
Why is setting clear goals important for CPQ implementation?
Setting clear, measurable goals is crucial for the success of CPQ project implementation as it aligns with overall business objectives and addresses specific challenges in the sales process.
What are some examples of measurable goals for CPQ implementation?
Examples of measurable goals include aiming to cut down quote generation time by 30% or boosting pricing accuracy by 20%.
How can involving key stakeholders benefit the goal-setting process?
Involving key stakeholders from different departments ensures that the objectives reflect the diverse needs of all teams impacted by the CPQ system, which increases the chances of project success and builds accountability across the organization.
What risks do organizations face without clear objectives for CPQ implementation?
Organizations risk wasting time and facing poor adoption without clear objectives, highlighting the importance of clarity in the goal-setting approach.
What key metrics should be monitored to evaluate CPQ success?
Key metrics to monitor for CPQ success include quote turnaround time, approval delays, and win rates.