Introduction
In the fast-paced world of equipment manufacturing, we all feel the pressure to streamline sales processes and keep our customers happy, right? That’s where Configure Price and Quote (CPQ) solutions come into play. They offer manufacturers a fantastic chance to automate quoting, improve pricing accuracy, and ultimately boost sales efficiency. But here’s the kicker: integrating new technologies into existing workflows can be pretty complex. So, many companies are left wondering: how can they effectively leverage CPQ tools to not just keep up with industry demands but also drive significant growth?
Let’s think about it. Imagine having a tool that not only simplifies your quoting process but also makes your pricing more accurate. Sounds great, doesn’t it? The real question is how to make that happen amidst all the challenges. What do you think? How can we turn these challenges into opportunities?
Streamline Sales Processes with CPQ Software
Have you ever felt overwhelmed by the endless in your workflow? Implementing software that allows companies to can be a game changer for equipment producers. It , freeing up valuable time for your team.
Imagine combining , pricing guidelines, and all in one place. Sounds great, right? By doing this, producers can really . This means and happier customers! Sales teams can focus on what really matters - building relationships - rather than getting bogged down in administrative tasks.
So, why not consider making the switch? By using software that allows you to , you can and . It’s time to take action and see how this tool can transform your business!

Enhance Pricing Accuracy with CPQ Solutions
Have you ever felt the frustration of slow or manual quoting? You're not alone! In fact, 86% of U.S. producers have lost deals because of it. That’s where come in, significantly boosting by automating price calculations based on established rules and configurations. This automation cuts down on human error, making sure that every quote reflects the latest pricing info.
Manufacturers using have seen a big drop in pricing errors, which means more reliable quotes. As Sierra Leonard, Sr. The Product Manager at INSIGHT2PROFIT states, 'By implementing , companies can significantly reduce .' Imagine equipping your sales team with -no more costly mistakes and a chance to keep your pricing competitive!
This not only helps in avoiding errors but also builds trust and satisfaction with clients, which is crucial for thriving in today’s competitive landscape. So, why not consider adopting ? It could be the game-changer your business needs!

Improve Customer Satisfaction through Accurate Quotes
You know, really make a difference when it comes to . When producers to create , it . This kind of transparency builds trust with clients, which leads to .
And let’s be honest - the producer to their friends, which can really boost the firm’s reputation in the market. So, why not take advantage of tools that can help you configure price and quote, making this process smoother? It’s a win-win for everyone!

Accelerate Quoting Speed with CPQ Tools
Have you ever found yourself waiting ages for a quote? It can be frustrating, right? Well, CPQ tools are here to change that game! They really speed up the quoting process by for product configuration and pricing. With features like guided selling, advanced search options, and , sales teams can whip up instead of the hours it usually takes.
This quick turnaround not only boosts but also increases the chances of closing deals. In fact, did you know that 60% of B2B buyers say often lead to delays in their purchases? That’s a big deal! Plus, companies that configure price and quote (CPQ) solutions have experienced an average 15% increase in due to improved accuracy and efficiency.
Experts highlight that in high-stakes industries like , being able to deliver is a game changer. It helps build stronger client relationships based on trust and reliability. And let’s not forget about the self-service feature of Zilliant CPQ, which makes placing a breeze, further enhancing the customer experience.
By , CPQ tools allow sales teams to focus on what really matters: building connections and closing deals, rather than getting bogged down in administrative tasks. So, why not consider how these tools could transform your quoting process?

Achieve Scalability with Configure Price Quote Systems
Businesses looking to grow find that CPQ systems are essential to effectively. Think about it: as companies expand their product lines or venture into new markets, they need a way to manage all that complexity. That's where (CPQ) comes in! These systems help to , tackling the while keeping everything running smoothly, even when the number of quotes and configurations starts to pile up.
By investing in a solid system, producers are not only future-proofing their transaction processes but also preparing to respond quickly to market changes and enhance dealer loyalty. Isn’t that what every business wants? Industry analysts have noticed that companies that as a strategic advantage see real improvements in their . For instance, producers using have reported a 35% increase in and a 28% reduction in sales cycle times. That’s impressive!
This flexibility is crucial, especially as producers navigate the pressures of digital transformation and the demand for personalized solutions. Just look at the manufacturers who’ve successfully integrated to streamline their complex quoting processes. They’ve not only improved their but also strengthened dealer loyalty in a competitive market. So, if you’re not considering a CPQ system yet, maybe it’s time to think about how it could benefit your business!

Integrate CPQ Software Seamlessly with Existing Systems
Are you looking to ? That’s a game changer! When everything works together seamlessly, you get . Imagine your team having immediate access to the latest product info, pricing, and client data. This kind of connectivity not only reduces errors but also enhances the efficiency with which you can in your transaction process.
For instance, think about how quickly producers can respond to client inquiries with . This means . Who wouldn’t want that? Plus, it helps reduce , which increases precision and ultimately leads to happier customers and more revenue.
But here’s the kicker: experts warn that without , with outdated information. That can lead to costly adjustments and frustrating delays. Did you know that a recent report found 86% of producers have lost deals because they failed to efficiently, leading to slow or manual quoting? Yikes!
So, if you’re looking to thrive in a , is crucial. Let’s make sure you’re not left behind!

Reduce Errors in Sales Processes with CPQ Solutions
Have you ever felt frustrated by errors in the ? Well, solutions that configure price and quote are here to save the day! They significantly cut down on mistakes by automating product configurations and pricing calculations. Imagine a world where manual data entry is a thing of the past, and are enforced automatically. This means every is not just accurate but also consistent.
By reducing errors, manufacturers can boost their . And let’s be honest, who doesn’t want that? Plus, clients benefit too! They receive reliable and trustworthy quotes, which enhances their satisfaction. It’s a win-win situation!
So, why not consider implementing within your ? You’ll not only but also create a . Sounds good, right?

Boost Lead Conversion Rates with CPQ Software
Have you ever wondered how some teams seem to close deals faster than others? Well, implementing can significantly improve . It equips teams with the essential tools they need to respond quickly and accurately to inquiries. Imagine being able to configure price and quote instantly and access real-time pricing, allowing representatives to connect with prospects efficiently and address their needs without missing a beat.
This kind of responsiveness not only boosts the chances of sealing the deal but also . In fact, organizations that have adopted have . That’s a clear testament to how these tools can enhance engagement, especially in the equipment manufacturing industry.
But that’s not all! Companies using can also identify cross-selling and upselling opportunities, which further improves interactions and drives revenue growth. Plus, businesses that can . For instance, Autodesk CPQ has been recognized for speeding up transaction cycles by an average of 28%. That’s a practical application of CPQ technology that really showcases its benefits.
On the other hand, non-CPQ users take 73% longer to quote a proposal. This stark contrast highlights just how much efficiency can be gained by adopting configure price and quote (CPQ) software. So, if you’re looking to enhance your and build better relationships with your clients, it might be time to consider !

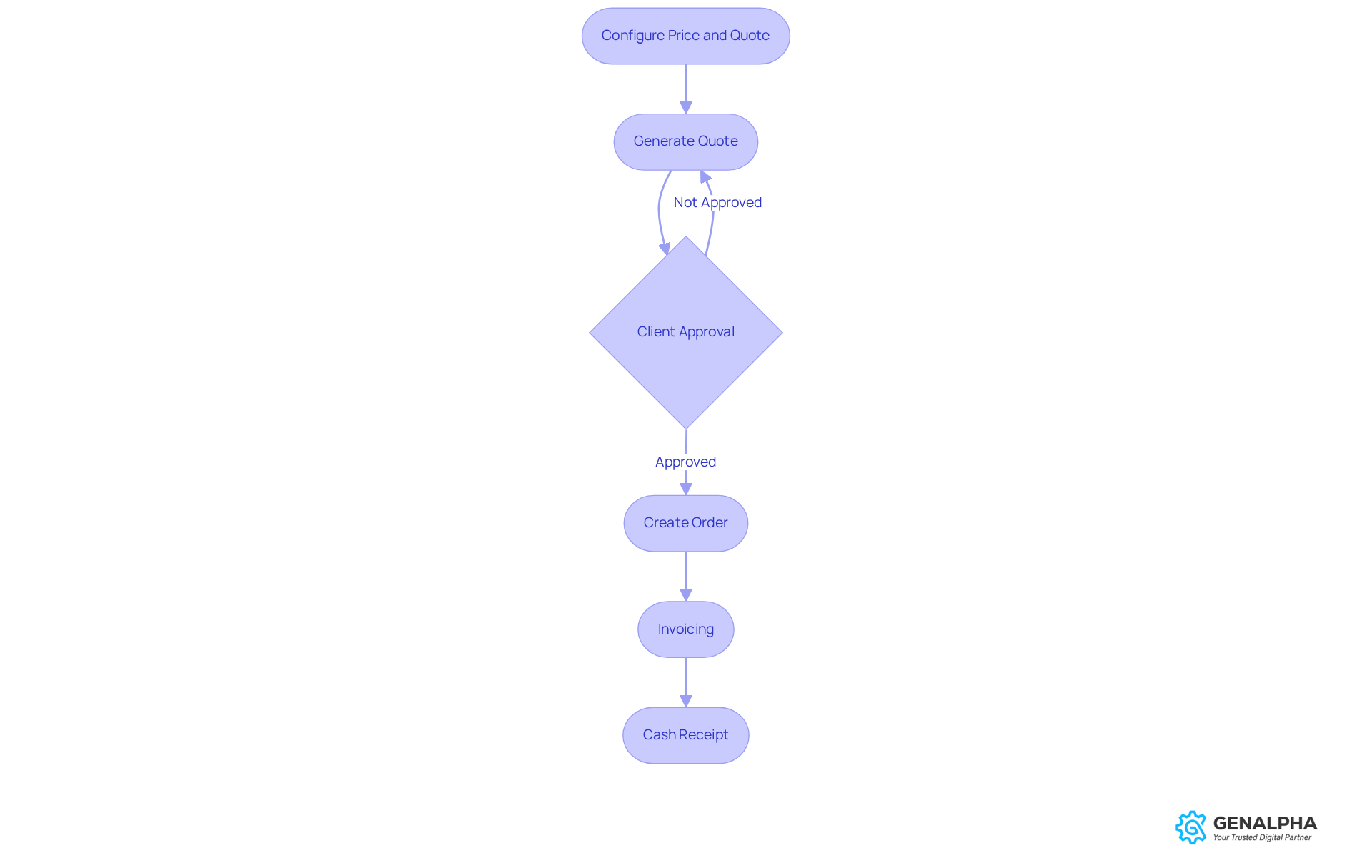
Optimize Order-to-Cash Processes with CPQ Tools
Have you ever felt the frustration of delays in getting your order fulfilled? Well, are here to help! They play a crucial role in streamlining the by automating everything from to invoicing. By ensuring that quotes are spot-on and meet client expectations, producers can to and .
Additionally, when you (CPQ) with , it creates a . This not only but also leaves customers feeling satisfied. So, if you’re looking to improve your order process and keep your clients happy, it might be time to consider how can make a difference!
](https://genalpha.com)](https://genalpha.com)](https://genalpha.com)](https://genalpha.com)](https://genalpha.com)](https://genalpha.com)](https://genalpha.com) help move from one step to the next, making the process smoother and faster.](https://images.tely.ai/telyai/zesdlxdh-each-box-represents-a-step-in-the-order-to-cash-process-follow-the-arrows-to-see-how-cpq-tools-help-move-from-one-step-to-the-next-making-the-process-smoother-and-faster.webp)
Leverage GenAlpha Technologies for Effective CPQ Implementation
is here to assist equipment producers with tailored solutions to that address their unique challenges and operational needs. Have you ever felt overwhelmed by the complexities of pricing and quoting? Well, GenAlpha has got your back! With their extensive industry knowledge, they create that align perfectly with your business goals.
This approach doesn’t just make deploying easier; it maximizes their benefits, leading to some . For example, producers using GenAlpha's Equip360 have seen a remarkable 35% boost in within just the first year of implementation. That’s something to smile about!
But wait, there’s more! Companies that solutions often . Imagine how much faster you could close deals and improve your overall business performance with those kinds of numbers!
As industry experts point out, integrating CPQ with your existing systems is key to achieving a . This integration fosters trust and loyalty among your clients, which is invaluable.
With GenAlpha's commitment to delivering , can confidently to navigate the complexities of pricing. So, are you ready to stay competitive in today’s fast-paced market?

Conclusion
Implementing configure price and quote (CPQ) solutions is a game changer for equipment manufacturers looking to boost their sales processes and keep customers happy. By automating quoting and pricing tasks, CPQ software not only streamlines operations but also cuts down on errors, leading to more accurate and reliable quotes. This tech integration lets sales teams focus on what really matters - building relationships and closing deals - rather than getting stuck in administrative tasks.
Throughout this article, we’ve explored the perks of CPQ systems, from improving pricing accuracy and speeding up the quoting process to enhancing customer satisfaction and scalability. These tools empower manufacturers to respond quickly to market demands and client inquiries, ultimately driving revenue growth and fostering loyalty. With stats showing significant improvements in lead conversion rates and customer satisfaction, it’s clear that adopting CPQ solutions is a smart move.
In today’s competitive landscape, leveraging CPQ technology isn’t just a nice-to-have; it’s a must for manufacturers who want to thrive. By embracing these innovative tools, businesses can optimize their sales processes, reduce errors, and stay agile in the face of changing market conditions. So, why wait? Consider how CPQ solutions can transform your operations and elevate your customer experience today!
Frequently Asked Questions
What is CPQ software and how does it help streamline sales processes?
CPQ software allows companies to configure price and quote, automating manual tasks in the sales workflow. This automation frees up valuable time for teams, enabling them to optimize their workflows, respond faster to customer inquiries, and focus on building relationships instead of administrative tasks.
How does CPQ software enhance pricing accuracy?
CPQ solutions significantly boost pricing accuracy by automating price calculations based on established rules and configurations. This reduces human error, ensuring that every quote reflects the latest pricing information, which helps manufacturers avoid costly mistakes and maintain competitive pricing.
What impact does accurate quoting have on customer satisfaction?
Accurate quotes reduce misunderstandings and pricing disputes, which builds trust with clients. This transparency leads to stronger relationships, better retention rates, and enhances the firm's reputation, as happy clients are more likely to recommend the producer to others.
Why should companies consider implementing CPQ solutions?
Companies should consider implementing CPQ solutions to streamline operations, reduce human error in quoting processes, enhance customer satisfaction, and ultimately improve their overall business performance in a competitive landscape.
List of Sources
- Streamline Sales Processes with CPQ Software
- How CPQ Solutions Are Disrupting Manufacturing (https://kbmax.com/how-configure-price-quote-solutions-are-disrupting-manufacturing)
- tacton.com (https://tacton.com/cpq-blog/benefits-of-cpq)
- Intelligent CPQ: Helping Manufacturers Cut Quote Times by 70% (https://customertimes.com/blogs/intelligent-cpq-solutions-help-manufacturers-slash-quote-times-by-70)
- aleran.com (https://aleran.com/what-new-data-reveals-about-the-best-cpq-for-manufacturing)
- Why CPQ Software is Now a Frontline Manufacturing Sales Tool - Tacton (https://tacton.com/cpq-blog/why-cpq-software-is-frontline-manufacturing-sales-tool)
- Enhance Pricing Accuracy with CPQ Solutions
- Case studies - Viamedici - PIM / MDM / DAM / CPQ (https://viamedici.com/resources/case_studies)
- CPQ and Dynamic Pricing: Benefits, Types, Implementation | CanvasLogic (https://canvaslogic.com/cpq-dynamic-pricing)
- aleran.com (https://aleran.com/what-new-data-reveals-about-the-best-cpq-for-manufacturing)
- Quoting Solutions (CPQ) (https://insight2profit.com/solutions/technology/quoting-cpq)
- Improve Customer Satisfaction through Accurate Quotes
- alchemer.com (https://alchemer.com/resources/blog/15-of-the-best-customer-trust-quotes)
- The Four Most Important Customer Satisfaction Metrics (https://hanoverresearch.com/insights-blog/corporate/four-most-important-customer-satisfaction-metrics)
- 9 Customer Satisfaction Quotes For CX Success (https://surveymonkey.com/curiosity/10-inspiring-customer-satisfaction-quotes-and-the-stories-behind-them)
- Vital Customer Retention Statistics (https://smallbiztrends.com/customer-retention-statistics)
- 135+ Customer Service Statistics You Need to Know in 2026 | AmplifAI (https://amplifai.com/blog/customer-service-statistics)
- Accelerate Quoting Speed with CPQ Tools
- zilliant.com (https://zilliant.com/blog/mastering-cpq-the-definitive-guide-to-configure-price-quote)
- designnbuy.com (https://designnbuy.com/blog/selling-challenges-how-cpq-software-solutions-overcome)
- How CPQ Software Speeds Up Field Sales Quoting by 73% (https://bettercommerce.io/blog/cpq-software-eliminates-quote-delays-and-accelerates-deal-velocity)
- Achieve Scalability with Configure Price Quote Systems
- aleran.com (https://aleran.com/what-new-data-reveals-about-the-best-cpq-for-manufacturing)
- Six Strategic Best Practices for Industry-Tailored CPQ Implementation: Transforming Your Revenue Engine for 2025 (https://linkedin.com/pulse/six-strategic-best-practices-industry-tailored-cpq-implementation-jbiwc)
- Top Industries Benefiting from CPQ Automation in 2025 (https://cincom.com/blog/cpq/top-industries-benefitting-from-cpq-automation)
- Adapting to Change: How CPQ Software Is Shaping the Future of Custom Manufacturing | ManufacturingTomorrow (https://manufacturingtomorrow.com/story/2025/04/adapting-to-change-how-cpq-software-is-shaping-the-future-of-custom-manufacturing-/24773)
- TechWize | IT Consulting, ERP & CRM Services | Web & Mobile Development (https://techwize.com/case_studies/Streamlining Complex Pricing Challenges with Apttus CPQ)
- Integrate CPQ Software Seamlessly with Existing Systems
- blogs.solidworks.com (https://blogs.solidworks.com/delmiaworks/how-cpq-and-erp-are-transforming-the-customer-experience)
- dealhub.io (https://dealhub.io/blog/sales-operations/next-gen-sales-tech-cpq-trends-and-innovations)
- The Value of ERP and CPQ Integration for Selling Complex Products - Tacton (https://tacton.com/cpq-blog/erp-and-cpq-integration)
- aleran.com (https://aleran.com/what-new-data-reveals-about-the-best-cpq-for-manufacturing)
- Reduce Errors in Sales Processes with CPQ Solutions
- Adapting to Change: How CPQ Software Is Shaping the Future of Custom Manufacturing | ManufacturingTomorrow (https://manufacturingtomorrow.com/story/2025/04/adapting-to-change-how-cpq-software-is-shaping-the-future-of-custom-manufacturing-/24773)
- Overcome Manufacturing Challenges with CPQ Software | Cincom (https://cincom.com/blog/cpq/overcome-manufacturing-challenges-with-cpq)
- designnbuy.com (https://designnbuy.com/blog/selling-challenges-how-cpq-software-solutions-overcome)
- linkedin.com (https://linkedin.com/pulse/how-modern-cpq-solutions-reduce-quote-errors-improve-customer-pslve)
- How CPQ Solutions Support Sales Growth & Boost Revenue in 2025 (https://blog.elixir-solutions.net/how-cpq-solutions-support-sales-growth)
- Boost Lead Conversion Rates with CPQ Software
- 10 CPQ Configure Price Quote Solutions to Boost Sales Efficiency (https://blog.genalpha.com/10-cpq-configure-price-quote-solutions-to-boost-sales-efficiency)
- How CPQ Software Speeds Up Field Sales Quoting by 73% (https://bettercommerce.io/blog/cpq-software-eliminates-quote-delays-and-accelerates-deal-velocity)
- AI-powered success story for VentureCrowd - MakeSense (https://makesensesoft.com/case_studies/ventrecrowd)
- cpq-integrations.com (https://cpq-integrations.com/blog/maximizing-revenue-growth-with-advanced-cpq-insights)
- Optimize Order-to-Cash Processes with CPQ Tools
- Top Benefits of Using CPQ for Manufacturing Companies (https://investglass.com/tr/top-benefits-of-using-cpq-for-manufacturing-companies)
- aleran.com (https://aleran.com/what-new-data-reveals-about-the-best-cpq-for-manufacturing)
- Top 10: Favourite Cash Flow Quotes from Cashbook (https://cashbook.com/top-10-favourite-cash-flow-quotes-from-cashbook)
- Leverage GenAlpha Technologies for Effective CPQ Implementation
- 10 Essential Tips for Quoting CPQ Success in Manufacturing (https://blog.genalpha.com/10-essential-tips-for-quoting-cpq-success-in-manufacturing)
- 10 Key Insights on the CPQ Process for Equipment Manufacturers (https://blog.genalpha.com/10-key-insights-on-the-cpq-process-for-equipment-manufacturers)
- 10 Key Insights on the CPQ Acronym for Equipment Manufacturers (https://blog.genalpha.com/10-key-insights-on-the-cpq-acronym-for-equipment-manufacturers)
- 10 CPQ Configure Price Quote Solutions to Boost Sales Efficiency (https://blog.genalpha.com/10-cpq-configure-price-quote-solutions-to-boost-sales-efficiency)