Introduction
In the fast-paced world of equipment manufacturing, efficiency isn’t just a goal; it’s a must-have. Have you ever felt the pressure to keep up? Proposal automation has popped up as a game-changer, helping manufacturers streamline their workflows and boost accuracy in submissions. By diving into the many perks of proposal automation, we’ll see how tapping into advanced technologies like GenAlpha Technologies' Equip360 can really ramp up operational efficiency and keep clients happy.
But here’s the kicker: with so many options out there, how do manufacturers pick the right automation strategies to stay ahead of the game? Let’s explore this together!
GenAlpha Technologies: Streamline Proposal Processes with Equip360
Have you ever felt bogged down by the submission processes in equipment manufacturing? Well, GenAlpha Technologies is here to change that! This robust software is specifically designed to make life easier for equipment manufacturers. By utilizing automation and seamlessly connecting with existing ERP systems, Equip360 helps businesses whip up proposals quickly and accurately.
Imagine this: a mid-sized manufacturing company saw a jaw-dropping 90% improvement in efficiency after they integrated CPQ-ERP. That’s a game-changer! Not only does Equip360 streamline workflows, but it also allows manufacturers to tackle challenges promptly, which means happier customers and better engagement.
Industry leaders are taking notice, too. Organizations with proposal automation report win rates that are 15-20% higher and a shorter sales cycle. That really underscores how essential proposal automation is for companies in modernizing sales processes.
And guess what? Equip360 is always evolving. With ongoing updates, including the recent features announced on April 14, 2025, it’s clear that Equip360 is at the forefront of transforming how manufacturers manage projects. This ensures they stay competitive in a fast-paced marketplace.
So, are you ready to elevate your equipment management game? Let’s dive into the world of proposal automation and see how it can work for you!

Increased Efficiency: Reduce Time Spent on Proposal Creation
Imagine this: what if your team could whip up high-quality documents in just minutes instead of days? Sounds great, right? Well, that’s exactly what proposal automation can do for teams in the industry. By using templates and automated data input, organizations have slashed preparation time from several hours to just a few minutes. Take, for instance, a structural engineering firm that boosted its win rate from 34% to a whopping 78% after embracing AI-driven proposal drafting. They managed to deliver designs 52% faster by streamlining their processes. While this example comes from engineering, it clearly shows the potential benefits that equipment manufacturers can tap into with automation strategies.
Experts agree that not only does proposal automation increase efficiency but also makes teams more responsive to client needs. One industry leader put it perfectly: 'Every hour you save on submissions is an hour you can bill, mentor junior staff, or refine the design concept that secures the project.' This sentiment resonates throughout the industry, where teams using automation in their workflows consistently report higher win rates and improved performance.
In fact, in the equipment manufacturing industry, the average time saved in using templates can lead to a significant increase in productivity within the first quarter of implementation, according to various industry reports. These efficiencies allow sales teams to focus more on closing deals instead of getting bogged down by administrative tasks. Ultimately, this drives growth and profitability.
So, why not consider automation? It could be the game-changer your team needs!

Enhanced Consistency: Maintain Quality Across All Proposals
Have you ever thought about how important it is for all your documents to look consistent? That’s where proposal automation plays a crucial role! It ensures that everything adheres to a standard format, which is super important for brand recognition.
Manufacturers can utilize proposal automation tools with pre-approved templates and content libraries to whip up documents that truly reflect their brand identity. This kind of consistency not only enhances professionalism but also helps reduce the chances of mistakes. And let’s be honest, who doesn’t want to make a great impression?
When all submissions meet those standards, it boosts credibility. So, why not take a step towards making your submissions shine? It’s all about showing your brand in the best light possible!

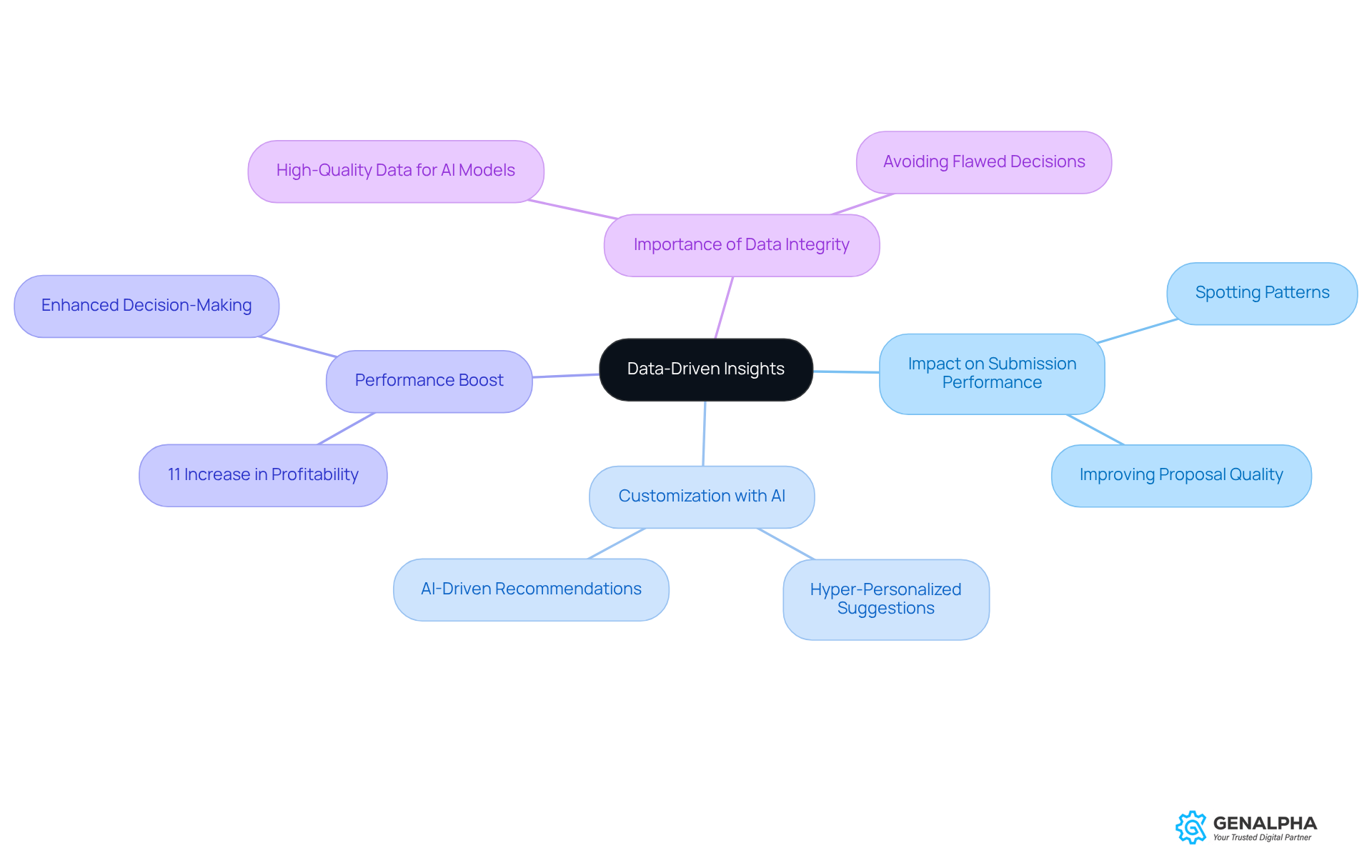
Data-Driven Insights: Leverage Analytics for Better Decision Making
Have you ever wondered how analytics can transform proposal processes? Incorporating analytics into the submission process can really help companies gain valuable insights about market trends and what customers prefer. By looking back at previous submissions, organizations can spot patterns and figure out what truly appeals to clients. This means they can tweak their strategies effectively.
This data-driven approach doesn’t just improve the quality of submissions; it also significantly increases the chances of winning bids. For example, companies that use analytics can customize their offerings based on solid evidence instead of just guessing. This leads to a more compelling proposal. As Edward Nick puts it, "AI plays a key role in making operations smoother and less prone to human error," which really highlights how transformative AI can be for strategy development.
Research shows that businesses adopting analytics can see up to an 11 percent boost in performance or profitability. Isn’t that impressive? Plus, effective streamlining hinges on understanding customer preferences. This allows manufacturers to create hyper-personalized suggestions that meet specific client needs.
But here’s the kicker: data is essential to provide accurate insights. This reinforces the importance of analytics in achieving these outcomes. So, organizations that embrace data-driven strategies; they’re also setting themselves up for growth in a competitive landscape. Why not take that leap and explore analytics for your business?

Improved Collaboration: Foster Teamwork in Proposal Development
is a game changer for teamwork tools! Imagine being able to collaborate seamlessly with your group, no matter where everyone is. These tools create a and editing in real-time, making it super easy to work together. This kind of setup not only encourages open conversations but also lets each member showcase their unique skills, leading to richer and more impactful ideas.
For example, keep track of changes, ensuring everyone knows what’s happening and who’s responsible for what. Tools like really shine in this area. They offer and that streamline collaboration. Plus, RFPIO’s and QorusDocs’ advanced analytics ensure that everyone has access to the most relevant and up-to-date information.
As we look ahead to 2025, the importance of collaboration in project management will only grow. So, how can teams make the most of these tools? It’s all about setting up clear communication channels and and updated. What do you think? Are you ready to enhance your team’s collaboration game?

Seamless Integration: Connect Proposal Automation with ERP Systems
Have you ever thought about how incorporating software for generating submissions with automation can really change the game? It allows for efficiency and optimizes workflows, making sure that every document reflects the latest information - like pricing, inventory levels, and customer data. This kind of automation cuts down on manual entry mistakes, which means submissions are way more precise.
By connecting these systems, manufacturers not only ramp up efficiency but also get a complete view of their operations. This holistic perspective supports smarter decision-making. Imagine teams; they can respond quickly to inquiries and tailor offers to meet specific needs. This ultimately leads to increased sales and higher win rates.
Plus, with automation, it ensures that every submission aligns with the company’s branding and compliance standards. This consistency reinforces professionalism and reliability in client communications. And let’s not forget about the importance of collaboration in proposal development. It helps teams respond faster and customize submissions at scale, leading to more accurate documents and an increased number of deals closed.
As Tenna puts it, "Automation doesn’t just make processes smoother - it empowers smarter decisions." And really, who wouldn’t want that? Streamlining documents also takes the pressure off repetitive administrative tasks, allowing sales teams to focus on building relationships and sealing the deal. So, what are you waiting for? Let’s embrace this change!

Customization Options: Tailor Proposals to Meet Client Requirements
For manufacturers aiming to tailor their offers to meet each customer's unique needs, proposal automation is a game changer. Imagine using dynamic templates that automatically pull in specific data points - this means you can whip up proposals that really resonate with what your customers want. Not only does this make your suggestions more meaningful, but it also shows that you genuinely care about understanding and meeting their expectations. And guess what? This can significantly boost efficiency, driving sales success in a competitive market.
Looking ahead to 2025, automation tools will help teams respond quickly and accurately to client requests while keeping that personal touch intact. Industry insights suggest that time that would otherwise be spent drafting documents can be saved. Talk about efficiency!
As Esat Artug puts it, "it's a fundamental shift in how successful businesses connect with their customers." So, how can manufacturers effectively implement these dynamic templates? Start by mapping out your current workflow processes and pinpointing the key data points that can be automated. This way, you’ll be ready to fully leverage automation!

Scalability: Adapt Proposal Automation as Your Business Grows
As companies grow, have you noticed how their submission requirements change? It’s pretty fascinating! With proposal automation, systematized processes become naturally scalable, enabling organizations to manage more submissions without sacrificing quality or efficiency. Whether a company is diversifying its product offerings or stepping into new markets, these strategies help meet changing demands.
This flexibility is crucial for staying competitive in today’s fast-paced market. It allows teams to consistently deliver high-quality proposals. By embracing mechanization, companies can fine-tune their workflows, ensuring they remain agile and responsive to market shifts.
Think about it: proactive suggestions made before an RFP arrives can empower teams and showcase their value. This not only boosts their strategic edge but also enhances their overall effectiveness. With the proposal automation market expected to hit $6,734.5 million by 2025, the significance of these systems is clear.
Additionally, smart ecosystems that bring together content from various departmental silos and utilize data analytics can really ramp up efficiency. Streamlining processes becomes a vital resource for companies looking to expand. So, how is your organization adapting to these changes?

Cost Savings: Reduce Expenses Associated with Proposal Management
Proposal automation can really save manufacturers a chunk of change by making the creation process easier. Think about it: when you reduce time spent on manual tasks, you can significantly lower costs, which often take up a big slice of operational expenses. For example, businesses that automate these manual tasks typically save around 2,000 hours each year - that's like having one full-time employee's workload just freed up!
This drop in labor not only slashes project management costs but also helps prevent errors that can lead to expensive revisions or missed opportunities. Plus, did you know that proposals with suggestions tailored to a prospect's specific needs have a 41% higher chance of success compared to standard ones? That really shows the value of customization.
In the grand scheme of things, proposal automation can significantly improve overall efficiency. This means more resources to reinvest in growth initiatives and a significant reduction in expenses. So, why not consider how streamlining proposal processes could work for you?

Competitive Advantage: Stand Out with Automated Proposals
Have you ever thought about how automation can really change the game for document submissions? It’s not just about speeding things up; it’s about boosting the quality and presentation of your documents. When manufacturers tap into advanced design features and tools, they can create visually appealing and relevant offerings that truly grab customers' attention in a crowded market. This kind of differentiation isn’t just nice to have; it shows a real commitment to quality and customer satisfaction.
But there’s more! Imagine delivering proposals that not only save you time but also lead to increased sales. By streamlining processes and improving deal closure rates, automation can really pay off. Plus, using automation helps reduce human error, which means you’re not just saving time but also building stronger relationships with clients. And let’s be honest, who doesn’t want that?
Now, while automation is fantastic, it’s super important to keep that human touch in your communications. After all, automation should complement personalized interactions, not replace them. So, how can you strike that balance? Let’s dive into how you can make automation work for you while still connecting with your clients on a personal level.

Conclusion
Proposal automation opens up an exciting opportunity for equipment manufacturers, completely changing how they handle the proposal process. Imagine being able to create proposals faster and with more accuracy-tools like GenAlpha Technologies' Equip360 make this possible! By using such technology, manufacturers can boost their operational efficiency and ensure consistency in their submissions.
Throughout this article, we've seen just how beneficial proposal automation can be. It drastically cuts down the time spent on creating proposals while maintaining high-quality standards. Plus, with the power of analytics, manufacturers can make smarter, data-driven decisions that improve their chances of winning bids. And let’s not forget about teamwork-better collaboration among teams is a huge plus! As businesses expand, scalable automation solutions help them adapt to changing demands and save costs along the way.
In today’s competitive landscape, embracing proposal automation isn’t just a nice-to-have; it’s essential for success. So, why not explore how these solutions can streamline your processes, enhance client engagement, and ultimately drive growth? As the industry evolves, staying ahead with innovative technologies like Equip360 will be key to keeping that competitive edge and achieving lasting success. What are you waiting for? Let’s dive into the future of proposal automation together!
Frequently Asked Questions
What is Equip360 by GenAlpha Technologies?
Equip360 is a robust B2B eCommerce platform designed to streamline proposal processes for equipment manufacturers by utilizing proposal automation and connecting with existing ERP systems.
How does Equip360 improve quote accuracy for manufacturers?
Equip360 helps businesses achieve a significant improvement in quote accuracy, with one mid-sized manufacturing company reporting a 90% increase after integrating CPQ-ERP.
What benefits do organizations experience with integrated CPQ-ERP ecosystems?
Organizations with integrated CPQ-ERP ecosystems report 15-20% higher win rates and 25-35% faster order processing times.
How does proposal automation reduce time spent on proposal creation?
Proposal automation allows teams to create high-quality documents in minutes instead of days, significantly reducing preparation time through the use of templates and automated data input.
What impact did proposal automation have on a structural engineering firm's win rate?
A structural engineering firm increased its win rate from 34% to 78% after adopting AI-driven proposal drafting, delivering designs 52% faster by eliminating inefficiencies.
What is the average time saved in proposal automation for equipment manufacturers?
Equipment manufacturers can experience a 40-50% reduction in preparation time within the first quarter of implementing proposal automation using templates.
How does proposal automation enhance consistency in submissions?
Proposal automation ensures that all documents adhere to a standardized format and style, maintaining quality and professionalism across all submissions.
Why is maintaining consistency in proposals important for manufacturers?
Consistency in proposals builds customer trust and satisfaction, enhances brand identity, and reduces the chances of mistakes in submissions.
List of Sources
- GenAlpha Technologies: Streamline Proposal Processes with Equip360
- genalpha.com (https://genalpha.com/blog/categories/announcements)
- 10 Key Strategies to Enhance Your Maintenance Infrastructure (https://blog.genalpha.com/10-key-strategies-to-enhance-your-maintenance-infrastructure)
- Compare Bold Commerce vs. Equip360 in 2025 (https://slashdot.org/software/comparison/Bold-Commerce-vs-Equip-GenAlpha)
- 10 Essential Tips for Quoting CPQ Success in Manufacturing (https://blog.genalpha.com/10-essential-tips-for-quoting-cpq-success-in-manufacturing)
- 10 Key Insights on the CPQ Process for Equipment Manufacturers (https://blog.genalpha.com/10-key-insights-on-the-cpq-process-for-equipment-manufacturers)
- Increased Efficiency: Reduce Time Spent on Proposal Creation
- What can you expect from proposal automation software? | Responsive (https://responsive.io/blog/why-proposal-teams-are-adopting-automation-software)
- How AI automation boosted sales team's win rate from 30% to 70% | Wise Osagie posted on the topic | LinkedIn (https://linkedin.com/posts/wiseosagie_how-one-team-went-from-30-to-70-proposal-activity-7360052476294647810-B8ye)
- Streamlining HVAC Solutions Sales Through Proposal Automation with a Complex Cross-Platform Solution: AMC Bridge Presents a New Case Study | AMC Bridge (https://amcbridge.com/newsroom/news/streamlining-hvac-solutions-sales-through-proposal-automation-with-a-complex-cross-platform-solution-amc-bridge-presents-a-new-case-study)
- loopio.com (https://loopio.com/blog/rfp-statistics-win-rates)
- Proposal Automation for A&E Firms: Faster Wins - Monograph (https://monograph.com/blog/proposal-automation-ae-firms)
- Enhanced Consistency: Maintain Quality Across All Proposals
- huddlecreative.com (https://huddlecreative.com/blog/statistics-on-the-importance-of-branding)
- Secure Brand Consistency Across Your Sales Proposals | Proposify (https://proposify.com/blog/brand-consistency-in-proposals)
- Branding Statistics 2026: 98+ Stats & Insights [Expert Analysis] - Marketing LTB (https://marketingltb.com/blog/statistics/branding-statistics)
- Heavy Machinery Branding: Strategies That Sell in 2025 (https://webrand.com/blog/manufacturing/enterprise-heavy-machinery-equipment-branding-strategies-2025)
- The Importance of Brand Consistency in the Supply Chain - EE Times (https://eetimes.com/the-importance-of-brand-consistency-in-the-supply-chain)
- Data-Driven Insights: Leverage Analytics for Better Decision Making
- How business leaders are using AI to make data-driven decisions - DataScienceCentral.com (https://datasciencecentral.com/how-business-leaders-are-using-ai-to-make-data-driven-decisions)
- How AI Is Reshaping Corporate Decision-Making: From Data To Insights (https://forbes.com/councils/forbestechcouncil/2025/04/14/how-ai-is-reshaping-corporate-decision-making-from-data-to-insights)
- 2026 Manufacturing Industry Outlook (https://deloitte.com/us/en/insights/industry/manufacturing-industrial-products/manufacturing-industry-outlook.html)
- 2025 Predictions: Manufacturing Industry Trends to Know (https://bdo.com/insights/industries/manufacturing/2025-predictions-manufacturing-industry-trends-to-know)
- Improved Collaboration: Foster Teamwork in Proposal Development
- autobound.ai (https://autobound.ai/blog/top-10-proposal-automation-and-follow-up-systems-of-2025-your-guide1-to-crushing-quotas)
- Vultron Launches Fully Integrated Platform for Federal Knowledge, Strategy and Proposal Development (https://prnewswire.com/news-releases/vultron-launches-fully-integrated-platform-for-federal-knowledge-strategy-and-proposal-development-302516862.html)
- Proposal Automation Explained: Why It’s a Must-Have for Your Team | Loopio (https://loopio.com/blog/proposal-automation)
- zoom.com (https://zoom.com/en/blog/workplace-collaboration-statistics)
- Top 8 Proposal Management Software Features of 2026 | Upland Software (https://uplandsoftware.com/articles/content-automation/top-proposal-management-software)
- Seamless Integration: Connect Proposal Automation with ERP Systems
- 60 Critical ERP Statistics: Market Trends, Data and Analysis (https://netsuite.com/portal/resource/articles/erp/erp-statistics.shtml)
- Benefits Of ERP Integration In Construction | Blog | Tenna (https://tenna.com/blog/benefits-of-erp-integration-in-construction)
- 25 Must-Know ERP Stats in 2025 (https://solsyst.com/post/25-must-know-erp-stats-in-2025)
- Proposal automation: What it is, benefits and best software tools (https://templafy.com/proposal-automation)
- ERP Statistics 2025: Adoption Trends, Market Size, And Automation Insights - DocuClipper (https://docuclipper.com/blog/erp-statistics)
- Customization Options: Tailor Proposals to Meet Client Requirements
- Proposal Automation Explained: Why It’s a Must-Have for Your Team | Loopio (https://loopio.com/blog/proposal-automation)
- How to Implement Proposal Automation: A Step-by-Step Guide for Sales Teams - Persana AI (https://persana.ai/blogs/proposal-automation)
- Guide to Automating Your Proposal Process (https://responsive.io/blog/guide-to-automating-your-proposal-process)
- 40 personalization statistics: The state of personalization in 2025 and beyond (https://contentful.com/blog/personalization-statistics)
- Scalability: Adapt Proposal Automation as Your Business Grows
- ‘Workflow of the Living Dead’: Why Proactive Proposal Automation Is the Silver Bullet for Modern Sales • The Imaging Channel (https://theimagingchannel.com/workflow-of-the-living-dead-why-proactive-proposal-automation-is-the-silver-bullet-for-modern-sales)
- 2025 Automation Trends: Revolutionizing Business Processes and Unlocking Growth - Arabian Business World (https://arabianbusinessworld.com/2025-automation-trends-revolutionizing-business-processes-and-unlocking-growth)
- Emerging Trends to Drive Proposal Management Software Market Growth at 10.6% CAGR Through 2029 (https://openpr.com/news/4239734/emerging-trends-to-drive-proposal-management-software-market)
- fortunebusinessinsights.com (https://fortunebusinessinsights.com/proposal-management-software-market-108680)
- Sales Proposal Automation Software 2025-2033 Trends: Unveiling Growth Opportunities and Competitor Dynamics (https://datainsightsmarket.com/reports/sales-proposal-automation-software-1941377)
- Cost Savings: Reduce Expenses Associated with Proposal Management
- Innovation Meets Profitability as AI-Driven Automation Enters Growth Phase (https://financialpost.com/globe-newswire/innovation-meets-profitability-as-ai-driven-automation-enters-growth-phase)
- Labor Cost Savings from Automation: Stat Breakdown (https://patentpc.com/blog/labor-cost-savings-from-automation-stat-breakdown)
- mckinsey.com (https://mckinsey.com/capabilities/growth-marketing-and-sales/our-insights/sales-automation-the-key-to-boosting-revenue-and-reducing-costs)
- Manual vs Automated Proposal Management | Which Saves More? (https://sunbasedata.com/blog/manual-vs-automated-proposal-management-which-one-saves-you-more-money)
- Why U.S. Manufacturers Are Turning to Automation in 2025: Solving Labor, Cost, and Supply Chain Challenges (https://industrialautomationco.com/blogs/news/why-u-s-manufacturers-are-turning-to-automation-in-2025-solving-labor-cost-and-supply-chain-challenges?srsltid=AfmBOor6nGtOXjaNYT_E4gX66QZP1099XqXDBB_HswxQ7BrpFVnJzjvi)
- Competitive Advantage: Stand Out with Automated Proposals
- Guest Post: How Proposal AI Can Solve Government Contracting Problems (https://same.org/news/guest-post-how-proposal-ai-can-solve-government-contracting-problems)
- Top 5 Proposal Trends in AEC (https://ikaun.com/top-5-proposal-trends-in-aec-what-global-firms-are-experiencing)
- Streamlining Success: How Proposal Automation Transforms Business Growth - greenecodream.com (https://greenecodream.com/streamlining-success-how-proposal-automation-transforms-business-growth)
- llemental.com (https://llemental.com/posts/future-business-proposals-ai-automation-trends-2025-2026)
- Building More Competitive Proposals with Smarter AI Practices - pWin.ai (https://pwin.ai/building-more-competitive-proposals-with-smarter-ai-practices)