Introduction
Did you know that over 70% of B2B clients now prefer online transactions? That’s a pretty big deal! It shows just how urgent it is for businesses to adapt to this shift. Implementing a B2B online ordering portal isn’t just about keeping up; it’s about meeting customer expectations for smooth and efficient purchasing experiences. Plus, it can really boost operational efficiency and drive revenue growth.
But here’s the kicker: what happens to those who put off this digital transformation? As competitors jump on board with these innovations, the risks of stagnation could lead to some serious losses. So, it’s crucial for businesses to act swiftly and strategically. Are you ready to embrace the change?
Understand the Urgency: Changing Market Dynamics and Customer Expectations
In today’s fast-changing business world, things are shifting pretty dramatically. Customers are looking for experiences that are not just seamless and efficient but also personalized - kind of like what they get in B2C transactions. Did you know that over 70% of ? That’s a big deal and shows how need to evolve. Plus, a whopping 83% of buyers lay out their criteria before even talking to a sales rep. This really highlights how crucial it is to have to meet those expectations.
The COVID-19 pandemic has only sped up this trend, pushing companies to rethink their marketing strategies and embrace . If businesses don’t adapt to these new demands, they risk losing ground to more nimble competitors. And here’s something to think about: 86% of B2B purchases get stalled during the buying process. This makes it clear that having a is vital to avoid delays and boost revenue. The need for a is crystal clear - it not only meets changing but also enhances and drives . As the landscape keeps evolving, isn’t just a nice-to-have; it’s essential for survival and growth in this competitive marketplace.

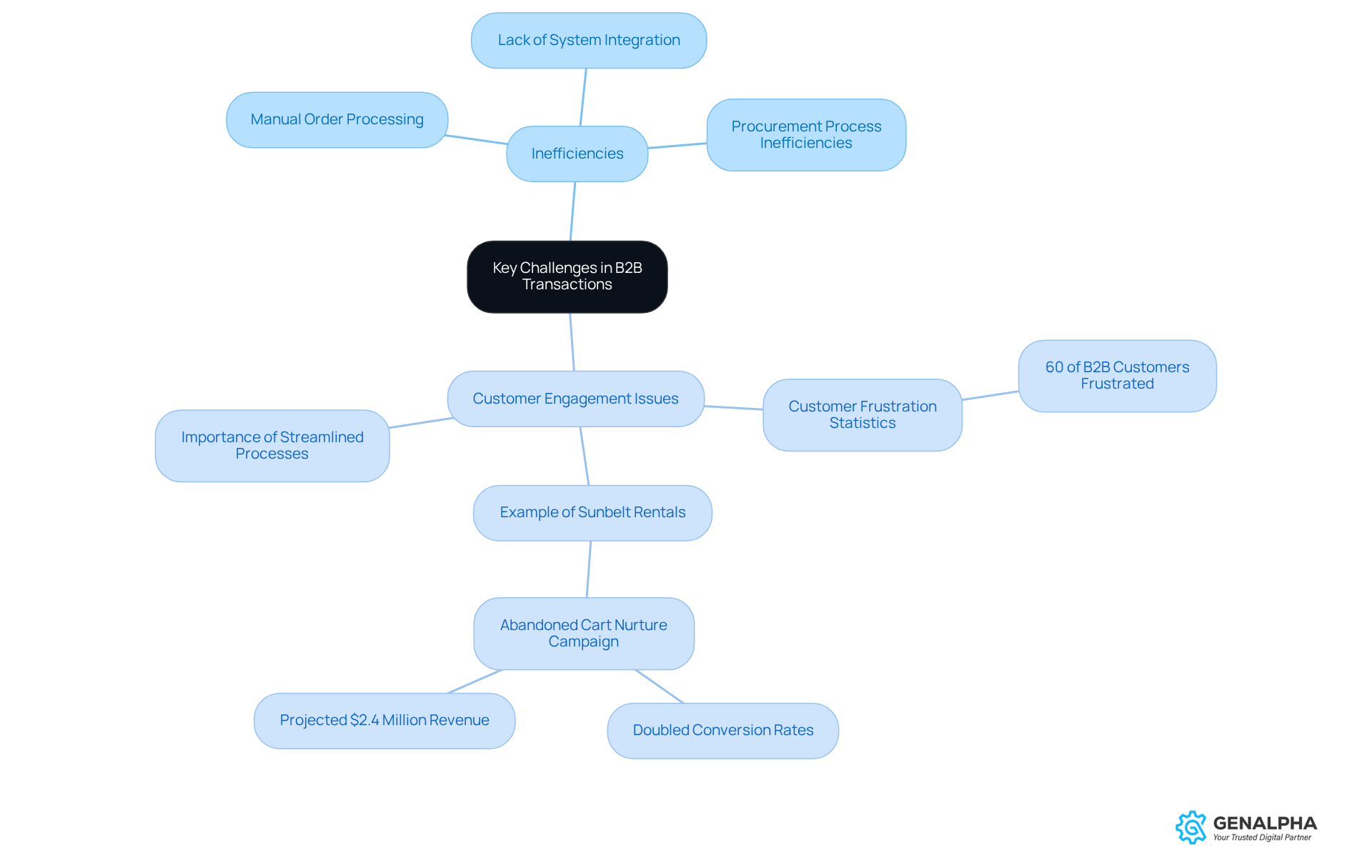
Identify Key Challenges: Inefficiencies and Customer Engagement Issues
Manufacturers and distributors often face some pretty tough challenges that can really get in the way of connecting with clients. One big issue? . It’s not just error-prone; it also leads to delays that can frustrate customers and cost businesses valuable revenue. And when sales and inventory systems aren’t integrated? Well, that just makes things even messier, creating a disjointed experience for customers.
Think about it: , involving multiple stakeholders and lengthy decision-making processes. This often results in customers feeling disengaged and dissatisfied. In fact, recent findings from 2026 show that nearly 60% of B2B customers are frustrated with the . They struggle to find product information and place orders smoothly. Take Sunbelt Rentals, for example. Their abandoned cart nurture campaign doubled conversion rates and is projected to bring in an extra $2.4 million in revenue. This really underscores how important are for .
It’s also worth noting that 81% of customers choose their suppliers before any sales interaction. This highlights a crucial need for companies to . So, how can businesses tackle these challenges? Establishing a can be a game-changer. The B2B online ordering portal streamlines operations, enhances , and ultimately drives revenue growth. By that comes with manual processes, businesses can create a smoother purchasing experience that meets the evolving expectations of today’s buyers.

Explore the Benefits: Operational Efficiency and Enhanced Sales Performance
Have you ever considered how a could significantly transform your business? Implementing one can bring some serious benefits that boost both operational efficiency and sales performance. Just think about it: cuts down on manual entry, which means fewer errors and more time for your team to focus on what really matters. Companies that embrace automation can slash by up to 50%! That’s faster fulfillment and happier clients all around.
Plus, a gives your customers 24/7 access to product details and ordering features. In today’s fast-paced world, convenience and flexibility are key. This self-service model not only puts the power in your clients' hands but also improves . When customers can input their own requirements, it reduces the chances of miscommunication. And let’s be honest-happy clients are more likely to come back and recommend your service to others.
Did you know that 83% of B2B customers prefer ? And get this-87% are willing to pay more for a better user experience! This really highlights how crucial digital ordering solutions are for driving business success. With the expected to hit a whopping US$ 43,475.1 billion by 2033, adopting is more important than ever. And since nearly 80% of B2B buyers use mobile devices during their purchasing journey, having a is essential to meet client expectations.
As Bill Gates wisely said, "Automation applied to an efficient operation will magnify the efficiency." This really underscores the transformative potential of automated systems in enhancing business operations. So, why not take the leap and discover how a B2B online ordering portal can benefit you?

Consider the Risks: Consequences of Delaying Implementation
Delaying the implementation of a can significantly harm businesses. Think about it: as competitors jump on the digital bandwagon, those who hesitate might just lose their edge in the market and even their loyal customers. Research shows that companies not embracing could see a dip in sales growth, with clients leaning towards suppliers that provide . In fact, . That’s a big hit, highlighting just how costly outdated systems can be.
The longer a business puts off , the more those inefficiencies dig in, making future changes even trickier. Costs tied to old systems - like increased labor, higher error rates, and unhappy clients - can pile up fast, ultimately hitting profitability hard. In a world where keep climbing, the are just too big to ignore. Companies that don’t adapt might find themselves at a serious disadvantage, especially since only about 30% of digital transformations hit their targets, highlighting the importance of a b2b online ordering portal. So, the message is clear: businesses need to act now to avoid falling behind.

Conclusion
Have you noticed how crucial a B2B online ordering portal has become lately? With customer expectations shifting and competition heating up, businesses really need to step up their game. It’s not just a nice-to-have anymore; it’s essential for success. If companies don’t adapt, they risk losing revenue and customer loyalty, and nobody wants that.
Here’s a striking fact: about 70% of B2B clients prefer making their purchases online. Plus, most buyers have their criteria set before they even talk to sales teams. This really highlights the need for businesses to simplify their ordering processes and boost customer engagement with a dedicated online platform. By automating operations and cutting down on inefficiencies, companies can enhance order accuracy, speed up fulfillment, and ultimately, keep customers happier.
But let’s be real - the risks of putting off a B2B online ordering portal are pretty significant. Companies that resist going digital might find themselves losing market share to more nimble competitors. They could also face rising operational costs and unhappy customers. Embracing a modern ordering system isn’t just about keeping pace; it’s about thriving in a digital-first world. So, why wait? Now’s the time for businesses to transform their ordering processes and secure their future in B2B commerce.
Frequently Asked Questions
What are the current expectations of B2B customers in the market?
B2B customers are seeking experiences that are seamless, efficient, and personalized, similar to what they experience in B2C transactions.
How has online purchasing behavior changed among B2B clients?
Over 70% of B2B clients now prefer to buy online, indicating a significant shift in purchasing behavior that necessitates changes in supplier engagement strategies.
What percentage of buyers define their criteria before engaging with sales representatives?
A substantial 83% of buyers outline their purchasing criteria before even speaking to a sales rep, emphasizing the importance of having detailed online information available.
How has the COVID-19 pandemic affected business marketing strategies?
The pandemic has accelerated the need for companies to rethink their marketing strategies and adopt digital solutions to meet evolving customer demands.
What is the risk for businesses that do not adapt to changing market dynamics?
Businesses that fail to adapt to new demands risk losing market share to more agile competitors.
What percentage of B2B purchases experience delays during the buying process?
Approximately 86% of B2B purchases are stalled during the buying process, highlighting the need for a smooth online ordering experience.
Why is having a B2B online ordering portal important?
A B2B online ordering portal is crucial as it meets changing client expectations, enhances operational efficiency, and drives revenue growth.
What is the significance of embracing digital transformation in today's business environment?
Embracing digital transformation is essential for survival and growth in the competitive marketplace, as it helps businesses adapt to the evolving landscape.
List of Sources
- Understand the Urgency: Changing Market Dynamics and Customer Expectations
- 101 Of The Best Customer Experience Quotes (https://forbes.com/sites/blakemorgan/2019/04/03/101-of-the-best-customer-experience-quotes)
- B2B Buying Behavior in 2026: 57 Stats and Five Hard Truths That Sales Can’t Ignore (https://corporatevisions.com/blog/b2b-buying-behavior-statistics-trends)
- 27 famous quotes about customer service from CEOs & business leaders - Salesforce.com (https://salesforce.com/ca/hub/service/famous-customer-service-quotes)
- 50 of the Best Customer Experience Quotes to Inspire You (https://cxtoday.com/contact-center/50-of-the-best-customer-experience-quotes-to-inspire-you)
- 60 Ecommerce Statistics (2026): Global, Mobile, B2B Data (https://flowlu.com/blog/productivity/ecommerce-statistics)
- Identify Key Challenges: Inefficiencies and Customer Engagement Issues
- B2B Ecommerce: What it is and 10 Case Study Examples (https://business.adobe.com/blog/perspectives/b2b-ecommerce-10-case-studies-inspire-you)
- The State Of Business Buying: Risk-Averse Buyers Demand Proof, Not Promises (https://forrester.com/blogs/state-of-business-buying-2026)
- B2B Buying Behavior in 2026: 57 Stats and Five Hard Truths That Sales Can’t Ignore (https://corporatevisions.com/blog/b2b-buying-behavior-statistics-trends)
- Lean Manufacturing Quotes to Drive Efficient Industrial Operations (https://mapcon.com/blog/2014/07/11-lean-manufacturing-quotes-to-inspire-you)
- Case Study: Designing a Better B2B Customer Experience (https://mcorpcx.com/resource-center/case-studies/global-software-leader)
- Explore the Benefits: Operational Efficiency and Enhanced Sales Performance
- The Future of B2B Ecommerce: Why Digital Sales Drive Growth in 2026 & Beyond (https://k-ecommerce.com/blog/the-future-of-b2b-ecommerce-why-digital-sales-drive-growth-in-2026-beyond)
- B2B E-commerce Global Strategic Business Report 2026 | Now Available with Latest Forecasts to 2033: Astute Analytica (https://finance.yahoo.com/news/b2b-e-commerce-global-strategic-172200142.html)
- BigCommerce B2B Stats Every Leader Should Know in 2026 (https://anchorgroup.tech/blog/bigcommerce-b2b-statistics)
- 32 of the Best AI and Automation Quotes To Inspire Healthcare Leaders - Blog - Akasa (https://akasa.com/blog/automation-quotes)
- Activate digital commerce for new B2B sales (https://deloittedigital.com/us/en/insights/research/b2b-commerce-trends.html)
- Consider the Risks: Consequences of Delaying Implementation
- Data Transformation Challenge Statistics — 50 Statistics Every Technology Leader Should Know in 2026 (https://integrate.io/blog/data-transformation-challenge-statistics)
- 40+ Digital Transformation Statistics You Need to Know in 2026 (https://cflowapps.com/digital-transformation-statistics)