Introduction
Navigating the world of B2B e-commerce can feel like a maze, right? Manufacturers face a unique set of challenges, especially with the global market expected to hit a jaw-dropping $36 trillion by 2026. This digital shift is changing how businesses connect, and it’s crucial for manufacturers to rethink their strategies if they want to thrive in this competitive landscape.
But here’s the kicker: as they dive into these new opportunities, they also have to tackle some pretty complex issues. Think about it - long sales cycles, integration challenges, and ever-changing customer expectations can make things tricky. So, what can manufacturers do to rise above these hurdles and stay relevant in this fast-paced digital marketplace? Let’s explore some strategies together!
Define B2B E-Commerce: Understanding the Basics
B2B electronic trade, or business-to-business online commerce, revolves around the online transactions and interactions that occur between businesses, particularly highlighting the challenges of b2b e-commerce in selling products or services. Unlike B2C (business-to-consumer) online commerce, which is aimed at individual shoppers, B2B focuses on wholesale transactions, bulk orders, and those all-important long-term contracts. This model is becoming increasingly crucial for producers and distributors as it helps to overcome the challenges of b2b e-commerce by streamlining purchasing processes, enhancing inventory management, and boosting customer engagement through digital platforms.
Now, why is B2B online commerce so significant for producers? Well, consider this: the global B2B online market is projected to hit a whopping $36 trillion by 2026, with a compound annual growth rate (CAGR) of 14.5%. That’s a huge shift in how businesses operate! In fact, over 90% of B2B companies have jumped on the virtual sales bandwagon in recent years. As manufacturers embrace these digital solutions, they’re not just reaching broader markets; they’re also overcoming the challenges of b2b e-commerce while operating more efficiently in a competitive landscape.
When we look at the differences between B2B and B2C e-commerce, it’s clear that the nature of transactions and client relationships plays a big role. The challenges of b2b e-commerce are evident as B2B transactions often involve larger order quantities and longer sales cycles, which means there’s a strong emphasis on building relationships and fostering client loyalty. Smart manufacturers are catching on to this, recognizing the importance of enhancing dealer loyalty by simplifying parts processes. Think user-friendly online ordering systems and real-time inventory updates. These strategies not only streamline operations but also build trust and satisfaction among dealers, paving the way for improved business growth.
Successful B2B online commerce implementations, especially those that tackle the challenges of b2b e-commerce through unified platforms, have shown they can lower operational costs and boost client satisfaction. For example, companies that have integrated self-service tools and streamlined their digital storefronts have seen significant improvements in customer engagement and sales efficiency.
As we look ahead to 2026, the importance of B2B online commerce for producers is only going to grow. With changing buyer preferences and a rising demand for seamless digital experiences, producers who tap into these trends and invest in robust online retail solutions will be in a prime position to thrive while navigating the challenges of b2b e-commerce in the digital era. So, are you ready to embrace the future of B2B commerce?

Contextualize the Importance of B2B E-Commerce Challenges
Navigating the challenges of b2b e-commerce can be tough, particularly for producers and distributors. It really affects how smoothly things run, how happy clients are, and even how much a business can grow. In today’s digital age, ignoring the challenges of b2b e-commerce can lead to missing out on sales, losing loyal customers, and facing rising operational costs.
For instance, if producers don’t fine-tune their online sales processes, they might struggle to keep up with quicker competitors who have embraced digital sales solutions. And here’s a thought: did you know that 80-90% of buyers already have their vendor shortlist before they even start their research? That’s why it’s crucial for businesses to tackle the challenges of b2b e-commerce head-on to stay competitive.
As customer expectations shift - especially with a growing desire for self-service options and personalized experiences - organizations need to adapt. They must create seamless purchasing experiences that meet the needs of today’s buyers. Identifying and addressing the challenges of b2b e-commerce is key for any organization looking to leverage online commerce as a strategic advantage.
Looking ahead, the B2B online retail sector is projected to reach around $36 trillion by 2026. This really highlights the urgency for producers to sharpen their digital skills if they want to remain competitive. So, what steps are you taking to enhance your online presence?

Identify Key Challenges in B2B E-Commerce
The challenges of B2B e-commerce for manufacturers can feel pretty daunting, right? Let’s break them down:
-
Complex Sales Processes: B2B transactions often involve a bunch of stakeholders, lengthy approval processes, and intricate pricing structures. This complexity can really slow things down. It’s crucial for producers to adopt strategies that simplify these processes. Experts like Justin King stress how understanding these complexities can boost sales performance.
-
Integration with Current Systems: Many producers face significant hurdles when trying to merge online retail platforms with their existing ERP and inventory management systems. This lack of seamless integration can lead to inefficiencies and data silos, ultimately hurting operational performance. In fact, many producers report that the challenges of B2B e-commerce, such as integration difficulties, are a major roadblock to successful online commerce.
-
Customer Experience: In today’s digital world, delivering a smooth and user-friendly online experience is key. However, many manufacturers encounter the challenges of B2B e-commerce as they struggle to meet the expectations of modern buyers, who want intuitive interfaces and efficient purchasing processes. A case study highlights how the absence of a human touch in B2B online commerce shows the need for personalized service alongside digital solutions. If manufacturers fail to provide an optimal client experience, they risk losing sales opportunities - 93 percent of buyers prefer to shop online!
-
Data Security: With the rise of e-commerce transactions, worries about data breaches and cybersecurity are on the rise. Manufacturers need to prioritize strong security measures to protect sensitive client information. Any slip in security can damage trust and loyalty. Understanding the implications of data breaches is essential for addressing the challenges of B2B e-commerce and maintaining customer relationships intact.
-
Market Competition: The rapid growth of online commerce has ramped up competition in the manufacturing sector. To stand out, manufacturers must differentiate themselves in light of the challenges of B2B e-commerce through exceptional service, innovative solutions, and a compelling value proposition. With the B2B online retail market projected to surpass one trillion dollars in sales, the pressure to innovate and adapt is higher than ever. Plus, addressing user adoption challenges is vital, as many companies encounter resistance from long-time customers who prefer traditional ordering methods.
So, what can manufacturers do? It’s all about embracing change and finding ways to enhance the online experience while ensuring security and integration. Let’s keep the conversation going!

Explore the Origins of B2B E-Commerce Challenges
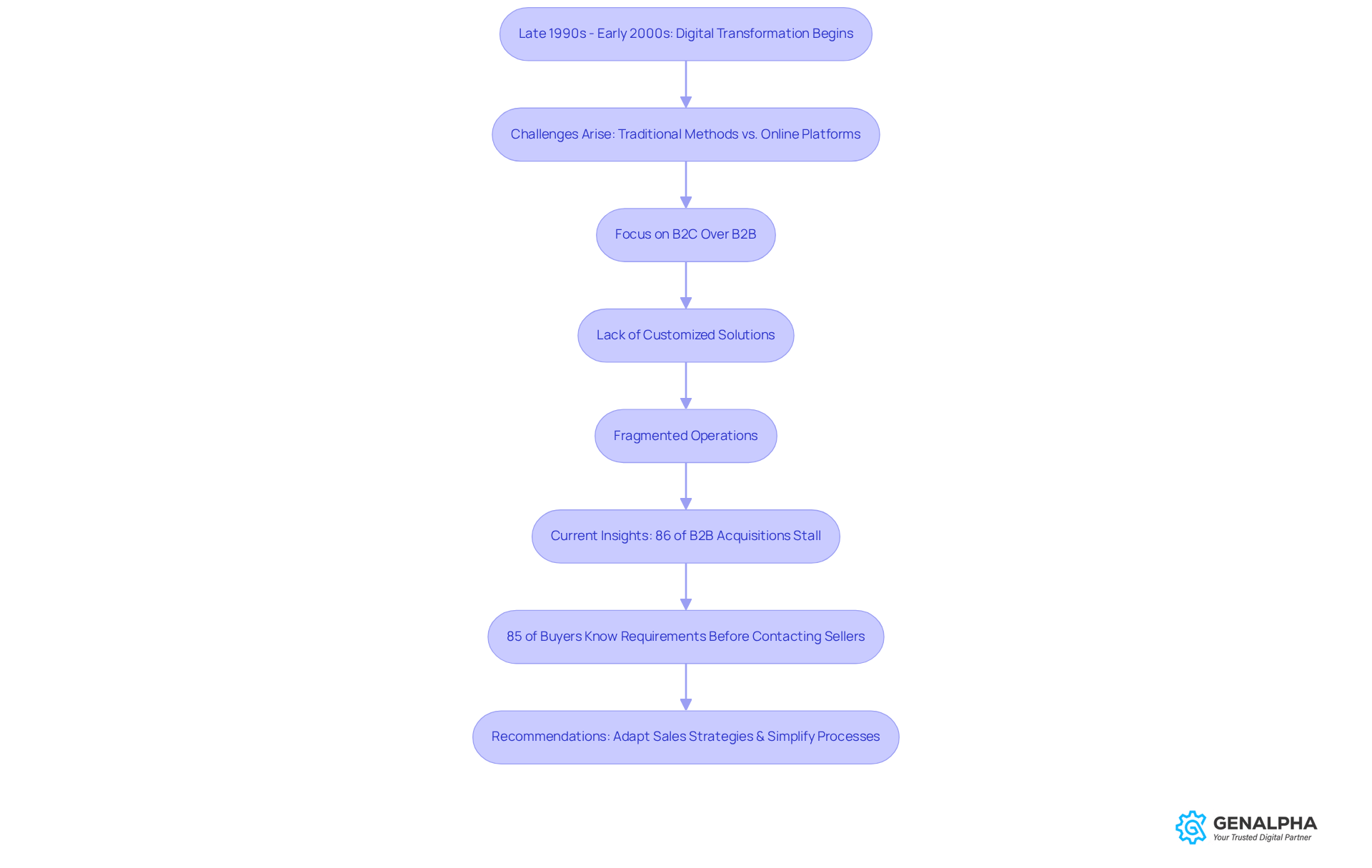
During the rapid digital transformation of the late 1990s and early 2000s, the challenges of B2B e-commerce really started to take shape. Remember when businesses began jumping onto online platforms for transactions? It was a big shift, but many producers weren’t quite ready to leave behind their traditional sales methods. Without standardized processes and effective tech integration, they faced some serious hurdles.
At first, the focus was mostly on B2C online commerce, which meant the unique needs of B2B transactions often got overlooked. This led to a lack of customized solutions that producers desperately needed. As they began to realize how crucial online commerce was, they found themselves struggling to adapt their traditional systems to fit into the modern digital landscape. This often resulted in fragmented operations and inconsistent customer experiences.
Understanding this historical backdrop is key to grasping the challenges of B2B e-commerce that producers face in today’s evolving world. Fast forward to 2026, and the impact of digital transformation is still reshaping B2B sales approaches. Did you know that 86% of B2B acquisitions stall during the purchasing process? That’s a clear sign that producers need to step up their digital strategies.
Moreover, insights from experts reveal that 85% of buyers have already figured out their purchase requirements before they even reach out to a seller. This highlights just how important it is for producers to adapt their sales strategies to align with buyer readiness. And let’s not forget, industry experts suggest that producers should be prepared for various economic scenarios to navigate the complexities of the current market landscape.
To boost dealer loyalty, producers can simplify parts processes. This not only enhances operational efficiency but also builds stronger relationships with dealers, ultimately driving business growth. So, what steps are you taking to adapt to these changes?

Break Down the Characteristics of B2B E-Commerce Challenges
Manufacturers need to tackle head-on the challenges of B2B e-commerce that come with it. Let’s break it down:
-
Complexity: Ever tried navigating a maze? That’s what B2B transactions can feel like! With multiple stakeholders involved, the sales cycle can get pretty complicated. Gartner highlights that getting everyone on the same page can stretch out those sales cycles, as each person's input is crucial. This complexity often means longer decision-making timelines.
-
Customization Needs: Manufacturers often find themselves needing tailored solutions to meet their clients' unique demands. But here’s the catch: fitting these custom offerings into a standardized e-commerce framework isn’t always easy. It calls for a platform that’s flexible and adaptable.
-
Long Sales Cycles: If you think B2B purchases are quick, think again! The decision-making process can take a while, with sales cycles varying widely based on deal size. For example, small to medium-sized business transactions might wrap up in 1-3 months, while enterprise deals could stretch to 6-12 months or even longer. This means manufacturers have to keep the conversation going with potential clients throughout the process, which can really stretch resources.
-
Data Management: Having accurate, real-time information is key for managing inventory and client relationships effectively. However, many manufacturers struggle to integrate and analyze data from different sources, leading to inefficiencies and missed opportunities.
-
Evolving Client Expectations: As B2B clients get a taste of the conveniences offered by B2C e-commerce, their expectations are rising. Research shows that 33% of B2B buyers prefer experiences without sales reps, which means manufacturers need to adapt to these changing preferences. This shift pushes producers to continually improve their service delivery and user experience to meet these higher standards.
So, how can manufacturers tackle the challenges of B2B e-commerce? It’s crucial for them to adapt and thrive in the competitive world of B2B e-commerce, especially as the market leans more towards personalized and efficient solutions. What steps are you taking to stay ahead?

Conclusion
B2B e-commerce is really shaking things up for manufacturers, isn’t it? It’s all about navigating a tricky landscape filled with unique challenges. As the market keeps growing, it’s super important for manufacturers to understand and tackle these challenges if they want to thrive in such a competitive space. By integrating digital solutions, not only do operations get streamlined, but customer relationships also get a boost, which ultimately drives growth and profitability.
Let’s dive into some key insights. The challenges of B2B e-commerce are multifaceted. Think about the complexity of sales processes, the need for seamless system integration, and how buyer expectations are constantly evolving. Manufacturers need to adapt to these changes by embracing innovative strategies that focus on user experience and operational efficiency. This way, they can reduce risks related to data security and market competition while building loyalty among their clients.
As the B2B e-commerce landscape continues to evolve, the need for proactive adaptation is more important than ever. Manufacturers should refine their digital strategies, invest in solid online platforms, and stay in tune with their clients' changing preferences. By taking these steps, businesses can not only tackle the challenges of B2B e-commerce but also set themselves up for success in an increasingly digital marketplace. The future of B2B commerce looks bright for those ready to embrace change and seize the opportunities ahead!
Frequently Asked Questions
What is B2B e-commerce?
B2B e-commerce, or business-to-business online commerce, involves online transactions and interactions between businesses, focusing on wholesale transactions, bulk orders, and long-term contracts.
How does B2B e-commerce differ from B2C e-commerce?
Unlike B2C (business-to-consumer) e-commerce, which targets individual shoppers, B2B e-commerce emphasizes larger order quantities, longer sales cycles, and building strong client relationships.
Why is B2B e-commerce significant for producers?
B2B e-commerce is crucial for producers as it is projected to reach $36 trillion by 2026, helping businesses streamline purchasing processes, enhance inventory management, and improve customer engagement.
What challenges do businesses face in B2B e-commerce?
Businesses encounter challenges such as managing larger order quantities, longer sales cycles, and the need to build client loyalty, which can affect operational efficiency and customer satisfaction.
What strategies can help overcome B2B e-commerce challenges?
Strategies include implementing user-friendly online ordering systems, real-time inventory updates, and self-service tools to streamline operations and enhance dealer loyalty.
How can successful B2B e-commerce implementations benefit companies?
Successful implementations can lower operational costs, boost client satisfaction, and improve customer engagement and sales efficiency through unified platforms and streamlined digital storefronts.
What is the projected growth of the B2B online retail sector?
The B2B online retail sector is projected to grow to approximately $36 trillion by 2026, emphasizing the need for businesses to enhance their digital capabilities.
Why is it important for businesses to adapt to changing buyer preferences in B2B e-commerce?
Adapting to changing buyer preferences is essential because 80-90% of buyers create their vendor shortlist before starting research, making it critical for businesses to provide seamless purchasing experiences and personalized options.