Introduction
Sales configuration is at the heart of modern equipment manufacturing. Think about it: the ability to customize products to fit various client needs can truly make or break a business. As manufacturers face increasingly complex specifications and rising customer expectations, integrating advanced sales configurators becomes a key strategy for boosting efficiency and satisfaction. But with technology evolving so quickly, how can manufacturers effectively use these tools? Not just to streamline operations, but also to build lasting relationships with clients?
Let’s dive into this together! Imagine a world where your clients feel heard and valued because you can tailor solutions just for them. That’s the power of effective sales configuration. It’s not just about making a sale; it’s about creating an experience that keeps customers coming back. So, how do we get there? Let's explore!
Define Sales Configuration: Understanding the Concept
, often utilizing digital tools known as sales configurators. This method is super important for equipment producers because it helps them and deliver accurate quotes efficiently. By , manufacturers can cut down on errors and boost client satisfaction.
In 2026, the role of configurators is even more crucial as they help optimize operations, leading to better performance and efficiency. For instance, companies using configurators have seen faster deal closures and shorter quoting times, which directly translates to happier customers. Plus, when product configurators are , it ensures a seamless flow of information, enhancing the overall customer experience.
As the demand for customized products keeps growing, . Did you know that ? That’s a clear sign of their rising importance! And here’s something to consider: , making them a smart investment.
Case studies, like the one that looks at how product configurators impact operational performance, show just how these tools can enhance product quality and client satisfaction. So, if you’re in the equipment production game, it might be time to think about how configurators could work for you!

Contextualize Sales Configuration: Importance for Equipment Manufacturers
For equipment manufacturers, ensuring the is correct is extremely important. Their products can be pretty complex, and clients have all sorts of needs. In a world where personalization often matters, being able to set up products accurately and efficiently can really . Did you know that companies that excel in see revenue growth of 4% to 8% above their competitors? That just shows how crucial a is for building loyalty.
As competition heats up and the demand for grows, of offerings becomes a key strategy. It not only makes transactions smoother but also helps build . By using that blend product and service systems, manufacturers empower their sales teams to deliver tailored solutions quickly. This not only enhances the overall client experience but also drives sales growth.
Additionally, fostering a culture of continuous improvement is vital for overcoming operational challenges and ensuring manufacturers stay competitive in a fast-paced market. This approach not only meets client expectations but also positions manufacturers as in their clients' success. So, how can you start implementing these strategies in your own business?
. Each step shows how manufacturers can enhance client experience and drive growth - follow the arrows to see how each strategy connects.](https://images.tely.ai/telyai/ughktroy-this-flowchart-outlines-the-key-strategies-for-improving-sales-configuration-each-step-shows-how-manufacturers-can-enhance-client-experience-and-drive-growth-follow-the-arrows-to-see-how-each-strategy-connects.webp)
Trace the Origins: Evolution of Sales Configuration
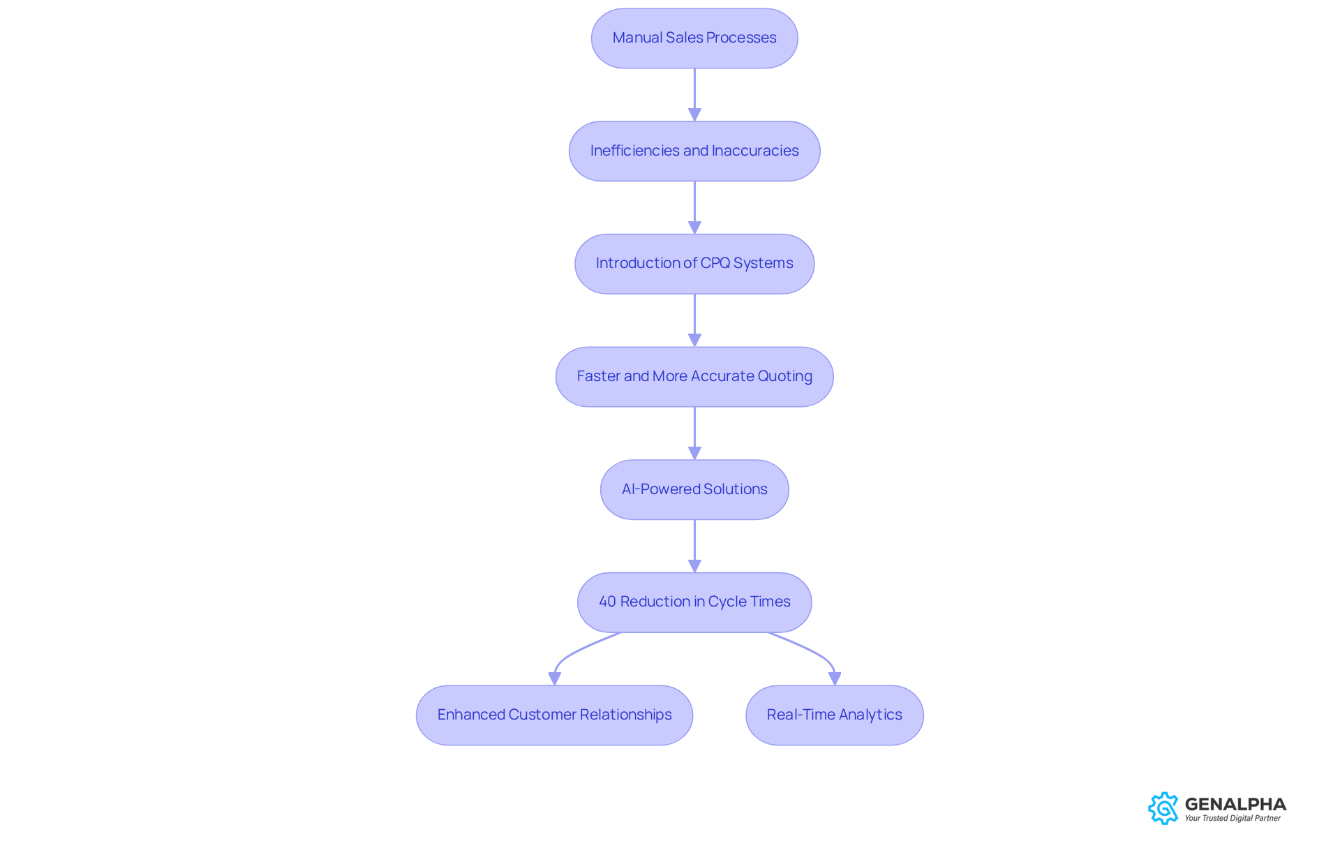
The way we structure sales in the equipment manufacturing sector has really evolved, thanks to some impressive tech advancements and shifting consumer expectations. Remember when selling relied heavily on manual efforts? Sales reps would interpret customer needs and whip up quotes based on limited data. This often led to inefficiencies and inaccuracies, making it tough to keep up with market demands.
Now, with the rise of , manufacturers are transforming their sales configuration. These smart tools automate , making quoting faster and more accurate. For example, can cut cycle times by as much as 40%! This means sales teams can generate instant, precise quotes right through . As Alex Sayyah, CEO of Aleran Software, puts it, "As modern commerce demands faster quoting, richer personalization, and lower friction, AI is now the competitive edge for manufacturers ready to scale smarter and sell faster." This shift not only but also helps build stronger customer relationships by delivering tailored solutions quickly.
As continues to reshape the landscape, has become a key part of today’s sales strategies. Producers are now ready to respond swiftly to changing market needs, leveraging advanced setup technologies that offer . This evolution is crucial for staying competitive in a complex environment where the ability to quickly deliver highly configurable is essential. Integrating AI and automation into sales processes isn’t just a trend; it’s a must for producers looking to thrive in the digital age.

Identify Key Characteristics: Components of Sales Configuration
Have you ever thought about how a flexible can truly change the game for manufacturers? It’s all about being able to adapt and customize the to meet a wide range of client needs, which can significantly boost competitive advantage. Plus, automation plays a huge role here, streamlining the quoting process and cutting down the time and effort it takes to produce accurate quotes.
But that’s not all! Efficient blend seamlessly with other essential business processes, such as and . This integration gives sales teams - think pricing and inventory assessments - which enhances the accuracy of setups and fosters better collaboration between sales and engineering teams.
And let’s not forget about security. Advanced settings in configurators help protect sensitive information during the configuration process. As a result, producers can enjoy quicker response times and happier customers. By leveraging these key components, including AI for , manufacturers can really optimize their sales processes. This drives growth and boosts overall operational efficiency.
Did you know that most manufacturers see payback within just 6-18 months? That really highlights the value of investing in these systems. So, why not take the plunge and explore how a can work wonders for your business?
', then follow the branches to explore each key component and its benefits. Each color represents a different aspect, making it easy to see how they all connect.](https://images.tely.ai/telyai/xheuxxpb-start-at-the-center-with-sales-configuration-then-follow-the-branches-to-explore-each-key-component-and-its-benefits-each-color-represents-a-different-aspect-making-it-easy-to-see-how-they-all-connect.webp)
Conclusion
Sales configuration is a game-changer for equipment manufacturers. It’s all about tailoring products and services to fit the unique needs of clients. With advanced tools like sales configurators, manufacturers can streamline their processes, boost accuracy, and ultimately make customers happier. As the demand for personalized solutions keeps rising, it’s clear that effective sales configuration is key to staying competitive.
Think about it: the evolution of sales configuration has really changed the way manufacturers do business. The move from manual processes to automated solutions, like Configure Price Quote (CPQ) systems, has slashed quoting times and ramped up efficiency. By integrating these tools with other business systems, manufacturers not only enhance their operational performance but also build stronger relationships with clients. Quick, tailored responses to client needs? Yes, please! Plus, the financial perks of investing in sales configuration systems are hard to ignore-many manufacturers see a return on investment in just a few months.
So, what does this mean for equipment manufacturers? Embracing advancements in sales configuration technology is crucial. By doing this, they’re not just suppliers; they’re becoming trusted partners in their clients' success. The future of manufacturing hinges on the ability to adapt and innovate. Effective sales configuration isn’t just a tactical advantage; it’s a strategic necessity for thriving in a fast-paced market.
Are you ready to take the leap? Let’s make sales configuration work for you!
Frequently Asked Questions
What is sales configuration?
Sales configuration involves customizing products or services to meet specific client needs, often using digital tools known as sales configurators.
Why is sales configuration important for equipment producers?
It helps equipment producers manage complex product specifications and deliver accurate quotes efficiently, reducing errors and boosting client satisfaction.
How do configurators enhance operational performance?
Configurators optimize operations, leading to faster deal closures and shorter quoting times, which directly translates to improved customer satisfaction.
What systems can product configurators be integrated with?
Product configurators can be integrated with existing systems like ERP (Enterprise Resource Planning) and CRM (Customer Relationship Management) to ensure a seamless flow of information.
What is the projected market value for product configurators by 2032?
Product configurators are expected to reach a market value of $8.2 billion by 2032, indicating their rising importance.
How quickly can CPQ solutions deliver value for industrial equipment producers?
CPQ (Configure Price Quote) solutions can start delivering value in just 3-6 months for most industrial equipment producers.
What evidence supports the effectiveness of product configurators?
Case studies demonstrate that product configurators can enhance operational performance, product quality, and client satisfaction in equipment production.