Introduction
The world of B2B eCommerce is changing fast, and manufacturers are feeling the heat to keep up with new technologies and what consumers expect.
With the market set to soar to impressive heights, it’s more important than ever to know which platforms can help you succeed.
In this article, we’ll explore the top B2B eCommerce platforms tailored for equipment manufacturers in 2026.
We’ll look at how these solutions can simplify your operations, boost customer engagement, and ultimately ramp up your sales.
With so many choices out there, the real challenge is figuring out which platform will truly fit the unique needs of manufacturers like you in this competitive landscape.
So, are you ready to dive in?
GenAlpha Technologies: Empowering Manufacturers with Equip360
Have you ever felt overwhelmed by managing inventory? Well, GenAlpha Technologies has a solution that might just change the game for you. Meet Equip360, a robust platform tailored for manufacturers and distributors in the equipment and aftermarket parts industries. This isn’t just any inventory management tool; it’s designed to give you real-time insights that are crucial for keeping stock levels optimized and boosting your operational efficiency.
Imagine having automated systems that use RFID, barcode scanning, and IoT sensors to achieve inventory accuracy over 99%. That’s right! Equip360 significantly enhances your inventory management capabilities, making those pesky stock discrepancies a thing of the past. Plus, it integrates seamlessly with your existing ERP systems, allowing you to streamline operations and drive growth in today’s competitive marketplace.
But that’s not all. Equip360 also features digital warranty management and advanced analytics tools, empowering you to make data-driven decisions that can elevate user satisfaction. As more producers jump on the digital bandwagon, Equip360 stands out as one of the top B2B eCommerce platforms essential for boosting online sales and delivering top-notch customer experiences.
Did you know that the US B2B eCommerce market size hit around $9.69 trillion in 2024? That really highlights how essential Equip360 is in this ever-evolving landscape. So, why not take a closer look at how Equip360 can transform your business? You might just find it’s the key to unlocking your full potential!

Shopify Plus: Scalable Solutions for B2B Success
Shopify Plus really shines as one of the top B2B ecommerce platforms, offering powerful and scalable solutions that fit high-volume sales like a glove. Imagine having customizable checkout processes, advanced inventory management, and seamless integration with various payment gateways at your fingertips-these features can truly elevate your online presence. Plus, it’s fantastic at handling complex pricing structures and bulk orders, which is why it is considered one of the top B2B ecommerce platforms for businesses looking to streamline their operations.
But wait, there’s more! Shopify Plus is set to roll out advanced user hierarchies for B2B accounts, which means even better usability for producers. With B2B GMV skyrocketing by 96% in 2025, it’s clear that the top B2B ecommerce platforms are essential for driving sales. And let’s not forget Shopify's anticipated revenue growth in fiscal Q1 2026, projected to be in the low 30% range-talk about robust performance!
The extensive app ecosystem of Shopify Plus also allows for extra customization, enabling producers to tailor their eCommerce experience to meet specific client needs effectively. So, are you ready to take your B2B business to the next level with Shopify Plus?

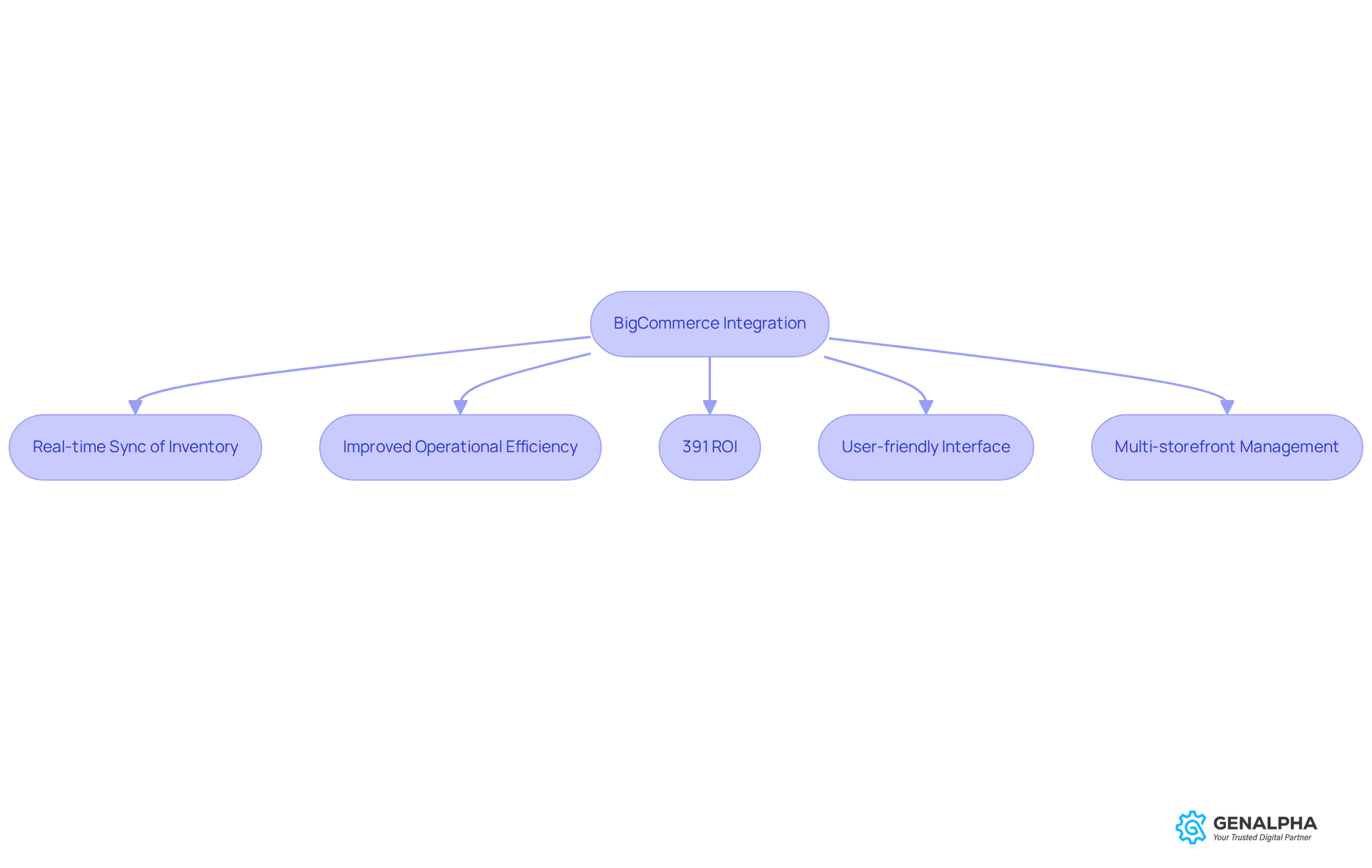
BigCommerce: Seamless Integration for Enhanced Efficiency
BigCommerce really shines as a solid eCommerce solution, especially when it comes to its smooth integration with various ERP and CRM systems. This integration allows producers to sync inventory, orders, and customer data in real-time, leading to some impressive boosts in operational efficiency. For example, businesses using BigCommerce B2B Edition have reported a whopping 391% return on investment over three years, with a payback period of just seven months! That’s according to the 2025 IDC Business Value Study, which highlights how effective this platform is at driving efficiency gains.
What’s more, key features like customizable pricing, advanced analytics, and a user-friendly interface empower producers to craft a shopping experience that’s just right for their customers. Plus, BigCommerce’s multi-storefront capabilities let you manage multiple brands or product lines all from one dashboard. This not only streamlines operations but also cuts down on administrative overhead. As producers increasingly focus on operational efficiency, integrating BigCommerce with ERP systems is becoming essential. Did you know that 80% of B2B sales interactions now happen digitally? This really underscores the need for strong backend integration to support complex pricing structures and customer-specific catalogs, ultimately enhancing the overall purchasing experience.

OroCommerce: Tailored Solutions for B2B Challenges
OroCommerce really shines as one of the top B2B eCommerce platforms tailored just for manufacturers and distributors. Imagine being able to customize pricing based on your client relationships and their buying habits - pretty cool, right? This feature, account-based pricing, is a game changer for B2B sales, especially as we look ahead to 2026. Companies are on the hunt for personalized pricing solutions to boost customer satisfaction and keep them coming back for more.
Did you know that by 2026, a whopping 75% of Forbes' G2000 companies are expected to have a digital-commerce system in place for B2B transactions? That’s a clear signal for producers to jump on board with these solutions!
But that’s not all. OroCommerce also offers customizable workflows and advanced product management features, making it a perfect fit for businesses with complex sales processes. By supporting multiple sales channels, it helps manufacturers connect with clients at various touchpoints, broadening their market reach. Plus, with integrated CRM functionality, managing relationships becomes a breeze. You can keep track of interactions and really enhance the client experience. Companies that nail personalization can see conversion rates soar by up to 40% - that’s the power of leveraging customer data and analytics!
For manufacturers, OroCommerce is one of the top B2B eCommerce platforms that tackles common B2B challenges head-on, like juggling complex pricing structures and boosting sales efficiency. Flexible pricing and quoting capabilities are essential as businesses navigate the B2B landscape. As things continue to evolve, OroCommerce arms businesses with the tools they need to strengthen their digital presence and streamline operations, setting them up for success in a competitive market.
And here’s a staggering thought: the global B2B eCommerce market is projected to hit around 61.9 trillion USD by 2030! That really underscores how crucial it is to embrace advanced eCommerce systems.

Magento Commerce: Customizable Power for B2B Transactions
Magento Commerce, now known as Adobe Commerce, really stands out with its amazing customization options, making it a perfect fit for B2B producers. Imagine being able to create a storefront that’s tailored just for your customers - how cool is that? This system lets businesses craft unique shopping experiences that truly resonate with different customer groups, boosting satisfaction along the way.
Let’s talk about some key features. With advanced product management, flexible pricing models, and comprehensive analytics, producers can streamline their sales processes like never before. Did you know that Magento is recognized as one of the top B2B ecommerce platforms worldwide? B2B users are seeing average order values (AOV) that are 2.5 times higher than those of standard B2C stores. That’s impressive!
One of the best parts? The open-source architecture allows for seamless third-party integrations. This means businesses can easily adapt and evolve their digital strategies to meet changing market demands. And with the global B2B e-commerce market expected to reach a whopping $36 trillion by 2026, personalization is key for producers looking to stand out in a competitive landscape. It’s all about fostering growth and enhancing operational effectiveness.
As Bob Hooey wisely puts it, "If you are not taking care of your client, your competitor will." This really highlights how crucial it is to focus on client needs in the B2B space. So, what steps are you taking to ensure your clients feel valued?

SAP Commerce Cloud: Enterprise-Level Solutions for B2B Growth
Are you a B2B producer looking for a way to streamline your operations? Look no further than SAP Commerce Cloud! This platform offers enterprise-level solutions tailored to meet the complex needs of businesses like yours. With features like advanced order management and personalized client experiences, it empowers you to refine your sales processes effectively.
Imagine managing high transaction volumes without a hitch! SAP Commerce Cloud integrates seamlessly with your existing ERP systems, positioning it among the top B2B ecommerce platforms for manufacturers eager to scale their operations. Plus, SAP's commitment to omnichannel experiences means your customers can engage with your brand across various touchpoints, boosting satisfaction and loyalty.
Did you know that 92% of marketers are already using AI in their engagement programs? This highlights just how crucial technology has become in enhancing client interactions. However, many producers still face challenges with quotation management - think lengthy procedures and pesky calculation errors.
By leveraging SAP Commerce Cloud, you can optimize these processes, ensuring that your quotes are not only precise but also delivered promptly to meet your clients' needs. So, why not take the leap and see how SAP Commerce Cloud can transform your business?
Salesforce Commerce Cloud: CRM Integration for Enhanced Customer Engagement
Salesforce Commerce Cloud is considered one of the top B2B ecommerce platforms, as it effectively blends CRM capabilities with eCommerce, making it a game-changer for B2B manufacturers looking to boost client engagement. Imagine being able to personalize your marketing efforts, segment your clients effectively, and access real-time analytics-all of which help you understand consumer behaviors and preferences on a deeper level. This means you can create tailored offerings that truly resonate with your audience.
What’s even better? The platform integrates seamlessly with other Salesforce products, giving you a comprehensive view of client interactions. This is crucial for building effective communication and managing relationships. For manufacturers, this integrated approach is key to nurturing lasting relationships and driving sales growth in a competitive market.
Did you know that 94% of tech companies use a CRM? This statistic highlights just how vital these systems are in B2B sales cycles. As the BIGContacts Editorial Team points out, implementing CRM across departments can really enhance collaboration and streamline workflows, which in turn boosts client engagement.
Take Flexo Concepts, for example. Their transformation using Salesforce Account Engagement showcases the real benefits of these tools for improving marketing effectiveness and client relationships. With CRM software revenue in North America expected to hit around $49.57 billion by 2025, it’s clear that top B2B ecommerce platforms, such as Salesforce Commerce Cloud, are more relevant than ever. So, are you ready to take your client engagement to the next level?

WizCommerce: Streamlined Order Management for Wholesale Success
WizCommerce really shines as a modern B2B commerce solution designed just for wholesalers, making order management a breeze. Imagine being able to manage multiple carts and see real-time inventory - that’s what sales reps get with this system! It helps them capture orders quickly, cut down on mistakes, and keep clients happy. Plus, with AI-driven suggestions, wholesalers can tailor their offerings based on what customers want and how they behave.
But that’s not all! WizCommerce fits right in with your existing systems, ensuring that information flows smoothly and boosts overall efficiency. This streamlined approach to order management is key for wholesalers looking to sharpen their sales processes and grow in a competitive market. As Love Slathia points out, 'Top B2B ecommerce platforms have evolved from being optional marketing strategies into crucial business infrastructure.' This really underscores how important solutions like WizCommerce are.
And here’s something to think about: by 2025, it’s expected that 80% of B2B sales interactions will happen through digital channels. So, adopting tools like WizCommerce isn’t just a good idea - it’s essential for staying ahead. Plus, consider this: 78% of B2B companies using AI report a revenue growth of 13-15%. That makes WizCommerce a smart choice for wholesalers eager to boost efficiency and profitability.
So, why wait? Dive into the world of top B2B ecommerce platforms with WizCommerce and experience the difference it can make!
Sana Commerce: ERP Integration for Operational Efficiency
Sana Commerce really shines as one of the top B2B eCommerce platforms, especially when it comes to seamless ERP integration. Imagine being able to link directly with your existing ERP systems - this means your product info, inventory levels, and client data are always spot on and up-to-date. No more data silos! This integration streamlines order processing, letting producers handle client inquiries and fulfill orders with impressive speed.
Think about it: features like real-time pricing updates and automated workflows can seriously boost your operational efficiency. This way, businesses can quickly adapt to market shifts and client needs. So, not only does Sana Commerce enhance the overall client experience, but it also helps producers thrive in the competitive landscape of 2026.
Did you know that by the end of 2023, 17% of B2B sales will be made digitally? That’s according to Statista, and it really highlights how crucial ERP integration is in this changing market. Arno Ham, the Chief Product Officer at Sana Commerce, puts it perfectly: 'We have a new release every two weeks.' This commitment to regular updates means producers can tap into the latest features to boost their efficiency.
Looking ahead, predictions suggest that 65% of B2B businesses will prioritize systems integration by 2024. This highlights the relevance of top B2B eCommerce platforms, including Sana Commerce's solutions. Case studies show that such integration leads to faster order fulfillment and happier clients, making it a must-have strategy for producers wanting to succeed in the digital age.

commercetools: Headless Commerce for Custom B2B Experiences
Have you ever wondered how B2B manufacturers can create truly unique eCommerce experiences? Well, Commercetools is here to help! As a leading headless commerce solution, it empowers businesses to craft highly customizable and scalable online shopping environments. By separating the frontend from the backend, companies can tailor user interfaces to meet specific customer needs, making the shopping experience not just better, but truly engaging.
Imagine being able to integrate various systems seamlessly! That’s exactly what Commercetools offers with its API-driven architecture, promoting a flexible and agile approach to eCommerce. With key features like:
- Personalized pricing
- Advanced product catalogs
- Robust analytics
Manufacturers are equipped with essential tools to optimize their sales processes and drive growth in an increasingly competitive market.
And here’s something to think about: the headless commerce market is projected to reach a whopping $11.8 billion by 2028, growing at a CAGR of 17.5%. Isn’t that impressive? Plus, 80% of organizations say that headless architecture allows for efficient content reuse across channels. It’s no wonder that 73% of businesses are now operating on headless architecture, highlighting a clear trend towards adopting these innovative technologies.
So, what does this mean for you? If you’re in the B2B space, it might be time to consider how headless commerce could transform your eCommerce strategy on top B2B ecommerce platforms!

Conclusion
As we look ahead to 2026, the world of B2B eCommerce platforms is changing fast, especially for equipment manufacturers. It’s crucial for businesses to embrace innovative solutions like:
- Equip360
- Shopify Plus
- BigCommerce
- OroCommerce
- Magento Commerce
- SAP Commerce Cloud
- Salesforce Commerce Cloud
- WizCommerce
- Sana Commerce
- Commercetools
Why? Because these platforms can really boost operational efficiency and customer engagement. Each one brings something unique to the table, from advanced inventory management to personalized customer experiences.
Throughout this article, we’ve highlighted the key advantages of these platforms. They can streamline operations, integrate smoothly with your existing systems, and provide data-driven insights that help foster growth. With the B2B eCommerce market set to soar, adopting the right technology is more important than ever. Businesses that tap into these platforms can expect to see improvements in efficiency, customer satisfaction, and ultimately, sales growth.
As the B2B eCommerce landscape keeps expanding, manufacturers need to focus on integrating advanced solutions that align with their operational goals. So, what are you waiting for? Now’s the time to evaluate the platforms we discussed and think about how they can reshape your business strategy. By investing in the right eCommerce solutions, you can position your business for success in an increasingly digital marketplace. This way, you’ll not only meet the evolving demands of your customers but also stay ahead of the competition.