Introduction
Choosing the right Configure Price Quote (CPQ) vendor can feel like a game-changer for manufacturers dealing with the tricky world of product customization and pricing. Imagine having the right CPQ software at your fingertips - it could streamline your sales processes, boost customer satisfaction, and even help you rake in some serious revenue. But with so many options out there, how do you figure out which vendor is the best fit for your unique needs and goals?
In this guide, we’ll explore the key criteria for selecting a vendor, highlight some common pitfalls to steer clear of, and lay out the steps you need to take for a successful CPQ implementation. Ready to dive in?
Understand CPQ Software Fundamentals
A CPQ vendor offers software that is a game changer for manufacturers, particularly those managing complex product lines or many variations. It simplifies the nitty-gritty of configuring products, pricing them accurately, and whipping up quotes. Let’s break down what makes it so essential:
- Product Configuration: Imagine your sales team being able to customize products to fit exactly what a customer wants. That’s what this feature does, making offerings feel personal and tailored.
- Dynamic Pricing: No more guesswork! CPQ software adjusts pricing automatically based on discounts, promotions, and customer segments, ensuring you stay competitive and spot-on with your pricing strategies.
- Quote Generation: Need a quote fast? This software can generate professional quotes in no time, reflecting the configured products and their prices. It’s a huge time-saver for those tedious admin tasks.
- Integration with Enterprise Systems: CPQ tools can easily connect with your CRM and ERP systems, aligning your sales processes with your business goals and eliminating any discrepancies.
- Automated Approvals: Say goodbye to long approval cycles! This feature speeds up the process, cutting down on delays and frustration for everyone involved.
- AI-Driven Solutions: The future is here! The rise of AI-driven solutions from CPQ vendors is enhancing predictive capabilities and helping manufacturers make informed, data-driven decisions.
Real-world examples show just how effective CPQ software can be in boosting sales efficiency. Take Manitou Group, for instance. They transformed their sales process, slashing the average time to configure and place orders from 30 days to just a few hours. Now, over 95% of their orders are processed through an online dealer portal! Similarly, Groupe DEYA has seen quicker responses to client requests and automated quote approvals, which has significantly sped up their sales cycle.
But it’s not just about efficiency; CPQ software also ramps up client satisfaction. With the ability to on the spot, manufacturers can respond to inquiries faster, making the whole experience better for everyone involved. In fact, many manufacturers have reported a whopping 35% increase in revenue within the first year of using a CPQ vendor. That really highlights how this software can drive measurable business growth. Plus, keeping an eye on internal user metrics and CPQ performance metrics is crucial for accurately gauging your CPQ ROI.
By understanding these fundamentals, manufacturers can really harness the power of CPQ software, leading to improved sales efficiency and happier customers.

Evaluate Key Criteria for Vendor Selection
When you're on the hunt for a CPQ vendor, there are a few key things to keep in mind:
- Integration Capabilities: You’ll want a CPQ solution that plays nicely with your existing ERP and CRM systems. Seamless integration can save you a lot of headaches down the road.
- Customization Options: Look for suppliers that offer flexible customization. Every business is unique, and your CPQ should be able to adapt to your specific needs.
- User Experience: Think about the user interface. Is it easy to navigate for both your sales team and your customers? A smooth user experience can make all the difference.
- Support and Training: Don’t forget to check out the level of support and training the supplier provides. You want to ensure a , and having the right assistance can make that happen.
- Scalability: Choose a provider that can grow with your business. You want a solution that can meet your future needs as you expand.
By keeping these criteria in mind, you can make informed decisions that align with your operational goals. So, what are you waiting for? Let’s find the right cpq vendor that suits your needs!

Identify Red Flags in CPQ Vendors
When you're on the hunt for CPQ vendors, keep an eye out for a few red flags that might signal trouble ahead:
- Lack of Integration: If a vendor can’t show they’ve successfully integrated with existing systems, you might be in for some serious operational headaches. A solid CPQ solution should connect smoothly with your CRM, ERP, and other key software. Otherwise, you could end up with isolated functionalities that just don’t perform. Remember, assuming integration is a given can lead to some big issues later on.
- Poor Customer Reviews: Negative feedback from current users often points to deeper problems with the supplier's product or support. High client satisfaction ratings are a must - they show the supplier is reliable and effective in real-world applications. For instance, many companies find that negative reviews can hint at potential issues with the supplier's offerings or assistance.
- Limited Customization: If a vendor offers rigid solutions, they might not meet your business's unique needs. A successful CPQ system should allow for tailored configurations without needing a ton of developer help. As Magnus Fasth highlights, customization in CPQ should be flexible and user-friendly.
- High Turnover Rates: Frequent changes in supplier staff can throw a wrench in the continuity of support and service, leading to inconsistent user experiences. Stability in supplier relationships is key for long-term success.
- Unclear Pricing Models: If pricing structures aren’t transparent, you could face unexpected costs that complicate budgeting. It’s crucial to grasp the total cost of ownership, including any hidden fees. Budget blindness can sneak up on companies when they overlook extra costs like setup packages that aren’t clearly laid out.
By spotting these red flags, manufacturers can dodge costly mistakes and select a CPQ vendor that truly aligns with their operational needs and growth goals.

Align CPQ Solutions with Business Needs
To make sure the CPQ solution fits your business needs, let’s walk through some essential steps together:
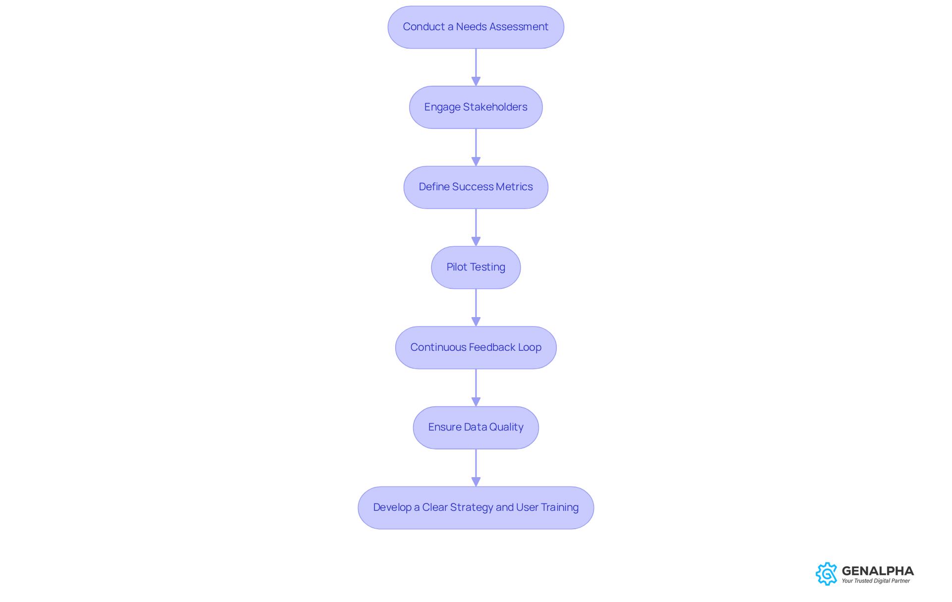
- Conduct a Needs Assessment: Start by pinpointing the specific challenges your sales team faces. Understanding these pain points will help clarify how CPQ can effectively address them, ensuring a . A solid assessment of your business rules is a great place to kick things off.
- Engage Stakeholders: Get key players from sales, marketing, and IT involved early on. Their diverse perspectives are vital for gathering comprehensive requirements and setting realistic expectations, which can really boost the success of your implementation.
- Define Success Metrics: It’s important to establish clear metrics for success, like reduced quote turnaround times or improved customer satisfaction scores. These metrics will help you evaluate how well the CPQ system is performing after it’s up and running.
- Pilot Testing: Before going all in, conduct a pilot test with a small group. This lets you see how the approach works in real-world situations and make any necessary tweaks based on feedback.
- Continuous Feedback Loop: After implementation, keep that feedback loop going with users. This ongoing practice is key for refining and optimizing the CPQ system, ensuring it evolves with your business needs.
- Ensure Data Quality: Before you migrate to CPQ, take the time to clean your data. This step is crucial to avoid chaos during implementation. Poor data quality can be a major roadblock in CPQ projects and can really slow things down.
- Develop a Clear Strategy and User Training: Having a clear strategy and proper user training is essential for a successful CPQ rollout. Investing in training ensures your team can make the most of the new system.
By following these steps to align your business needs with a CPQ vendor, you can maximize the benefits of your investment and enhance overall operational efficiency. So, are you ready to get started?

Conclusion
Choosing the right CPQ vendor is a big deal for manufacturers looking to boost their sales processes. By getting a grip on the basics of CPQ software, weighing key factors, spotting potential red flags, and matching solutions to specific business needs, manufacturers can make smart choices that lead to real gains in efficiency and customer satisfaction.
In this guide, we’ve highlighted some critical points, like the need for:
- Seamless integration
- Customization options
- A great user experience
Plus, being aware of red flags - like poor customer reviews and confusing pricing models - can save you from making costly mistakes. Engaging your team and setting clear success metrics ensures that the CPQ solution you choose aligns perfectly with your operational goals, setting the stage for a successful rollout.
Ultimately, picking a CPQ vendor isn’t just about software; it’s about empowering your manufacturing business to thrive in a competitive world. By tapping into the insights shared here, you can unlock the full potential of CPQ solutions, driving growth and strengthening customer relationships. So, why not seize this chance to transform your sales process and elevate your business to new heights?
Frequently Asked Questions
What is CPQ software and why is it important for manufacturers?
CPQ software, offered by CPQ vendors, is essential for manufacturers as it simplifies the process of configuring products, pricing them accurately, and generating quotes, particularly for those managing complex product lines or variations.
How does CPQ software assist with product configuration?
CPQ software allows sales teams to customize products according to specific customer needs, making the offerings feel personal and tailored.
What is dynamic pricing in CPQ software?
Dynamic pricing is a feature that automatically adjusts product prices based on discounts, promotions, and customer segments, ensuring competitive and accurate pricing strategies.
How does CPQ software help in generating quotes?
CPQ software can quickly generate professional quotes that reflect the configured products and their prices, significantly saving time on administrative tasks.
Can CPQ software integrate with other enterprise systems?
Yes, CPQ tools can easily connect with CRM and ERP systems, aligning sales processes with business goals and eliminating discrepancies.
What are automated approvals in CPQ software?
Automated approvals streamline the approval process, reducing delays and frustrations associated with long approval cycles.
How is AI utilized in CPQ software?
CPQ vendors are incorporating AI-driven solutions that enhance predictive capabilities, helping manufacturers make informed, data-driven decisions.
Can you provide an example of a company that benefited from CPQ software?
Manitou Group transformed their sales process, reducing the average time to configure and place orders from 30 days to just a few hours, with over 95% of their orders processed through an online dealer portal.
What impact does CPQ software have on client satisfaction?
CPQ software improves client satisfaction by enabling manufacturers to create accurate, verified quotes quickly, allowing for faster responses to inquiries.
What kind of revenue increase can manufacturers expect from using CPQ software?
Many manufacturers have reported a 35% increase in revenue within the first year of using a CPQ vendor, highlighting its potential for driving measurable business growth.
Why is it important to monitor CPQ performance metrics?
Keeping an eye on internal user metrics and CPQ performance metrics is crucial for accurately gauging the return on investment (ROI) from CPQ software.