Overview
Are you looking to master the B2B funnel? This article is your go-to step-by-step guide designed specifically for manufacturers. It’s all about effectively guiding potential customers from that initial spark of awareness all the way to making a purchase.
We’ll break down the key stages of the funnel for you. You’ll see just how important it is to tailor your marketing strategies at each phase. Plus, we’ll share actionable steps that help you track and optimize your performance, ultimately boosting your sales effectiveness.
So, are you ready to dive in and transform your approach? Let’s get started!
Introduction
Navigating the intricate landscape of B2B sales can feel pretty overwhelming for manufacturers, right? The journey from that first spark of awareness to the final purchase involves several crucial stages. Think of the B2B funnel as your trusty roadmap—it not only outlines this journey but also gives you insights into how to engage potential clients at each phase. By mastering this funnel, manufacturers can really fine-tune their marketing efforts to meet the specific needs of their prospects, ultimately driving those all-important conversions.
But here’s the big question: how can you effectively implement this framework to boost your sales strategy and tackle the challenges of a competitive market? Let’s dive in!
Understand the B2B Funnel Framework
The B2B funnel is a structured framework that outlines the journey a potential customer takes from the moment they first hear about your product or service to making that final purchase decision. It typically consists of several phases: Awareness, Interest, Consideration, Intent, Evaluation, and Purchase. Each phase marks a crucial moment in the buyer's journey, where specific marketing tactics can be employed to nurture leads and guide them toward conversion. Understanding this B2B funnel framework empowers producers to effectively tailor their marketing efforts, ensuring they connect with prospective clients at every step with relevant content and engaging strategies.
Key Components of the B2B Funnel Framework
- Awareness: This is where potential customers first learn about your brand.
- Interest: Here, prospects show interest in your offerings and look for more information.
- Consideration: Customers start evaluating your product against competitors.
- Intent: At this stage, prospects demonstrate intent to purchase, often through inquiries or requests for demos.
- Evaluation: This is when final assessments are made before the purchase decision.
- Purchase: Finally, this phase is where the transaction actually takes place.
By mastering this framework, manufacturers can create a more effective sales strategy that enhances their B2B funnel and aligns with their clients' needs and behaviors. So, how can you leverage this framework in your own marketing efforts?

Identify the Key Stages of Your B2B Funnel
To successfully navigate the b2b funnel, manufacturers need to identify the key phases that their potential clients experience. Let’s break down these stages together:
- Awareness: This is where potential customers first discover your brand, often through social media, content marketing, or even word-of-mouth referrals. Have you ever stumbled upon a brand this way?
- Interest: Once they’re aware, these potential customers start to show interest. They might engage with your content, visit your website, or subscribe to your newsletters. It’s like a little spark of curiosity!
- Evaluation: Now, they’re actively comparing your offerings with those of your competitors. They’re looking for detailed info on features, benefits, and pricing. This is a crucial moment—what will make them choose you?
- Intent: At this stage, prospects are showing real intent to purchase. They might request demos, ask for pricing details, or set up consultations. It’s exciting to see their interest evolve!
- Assessment: Here, potential clients conduct their final evaluations. They determine if your product meets their needs, often involving discussions with other stakeholders. Have you had those important conversations?
- Purchase: Finally, we reach the last phase—where the potential client becomes a customer by completing the transaction. What a journey!
By clearly defining these stages of the b2b funnel, manufacturers can craft targeted marketing strategies that address the specific needs and concerns of prospects at each point in their journey. So, how can you apply this understanding to your marketing efforts?

Create Your B2B Funnel: Step-by-Step Process
Creating a B2B funnel can be a game-changer for your business, and it all starts with a few key steps:
-
Define Your Target Audience: Who are your ideal clients? Let’s dive into creating detailed buyer personas. Think about factors like industry, company size, and the specific pain points they face.
-
Map Out the Customer Journey: Picture the journey your potential customers take. What touchpoints do they encounter with your brand? This could be anything from online searches to social media interactions and even direct outreach.
-
Develop Content for Every Phase: Now, let’s talk content. You’ll want to create tailored pieces that resonate with potential clients at every stage of their journey. For instance, blog posts and infographics work wonders in the awareness stage, while case studies or product demos shine during the consideration phase.
-
Implement Marketing Automation Tools: Ever thought about how marketing automation can simplify your life? These platforms can streamline your processes, manage leads, send targeted emails, and track engagement—all while saving you time.
-
Monitor and Analyze Performance: Keeping an eye on your performance metrics is crucial. Regularly review things like conversion rates and where leads might be dropping off. This data is gold for refining your strategies and boosting effectiveness.
-
Iterate and Optimize: Finally, don’t forget to test and tweak. Continuously experiment with different methods and enhance your process based on what the performance data tells you. This could mean A/B testing content, adjusting your messaging, or refining your targeting strategies.
By following these steps, you can build a robust B2B funnel that effectively guides your prospects from awareness all the way to purchase. Ready to get started?

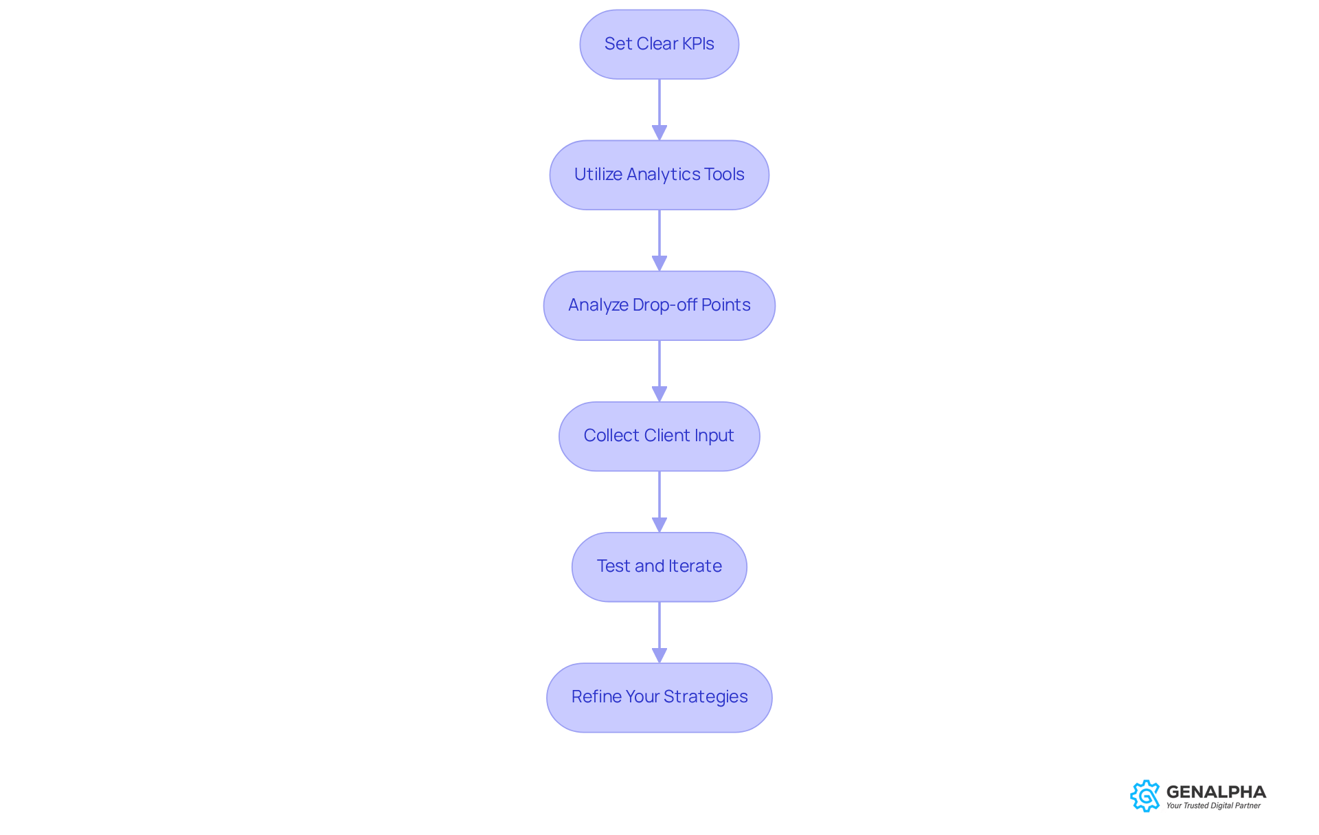
Track and Optimize Your B2B Funnel for Success
To ensure your B2B process shines, tracking its performance and making necessary tweaks is key. So, how do we go about it?
- Set Clear KPIs: First off, let’s establish some key performance indicators (KPIs) that align with your business goals. Think about common KPIs like conversion rates, lead quality, and customer acquisition costs.
- Utilize Analytics Tools: Next, implement some analytics tools, like Google Analytics or CRM software, to keep an eye on those performance metrics. These tools can give you great insights into user behavior and how engaged folks are.
- Analyze Drop-off Points: Now, let’s figure out where potential clients might be slipping away. Understanding these drop-off points can help you pinpoint what needs a little love—whether it’s your content, messaging, or user experience.
- Collect Client Input: Don’t forget to regularly ask clients for feedback! Getting to know their experiences and challenges can really guide your optimization efforts.
- Test and Iterate: How about trying some A/B testing? Experiment with different strategies like email subject lines, landing page designs, or content formats. Analyzing the results will help you see what truly resonates with your audience.
- Refine Your Strategies: Based on all the data you gather, keep refining your marketing strategies. This could mean tweaking your content, targeting different audience segments, or even exploring new marketing channels.
By actively tracking and optimizing your B2B funnel, you can remain competitive and effectively address the constantly changing needs of your customers. So, what will you tackle first?

Conclusion
Mastering the B2B funnel is key for manufacturers who want to boost their sales strategies and connect better with potential clients. Think about it: when you understand the journey prospects take—from that first spark of awareness all the way to making a purchase—you can really tailor your marketing efforts to fit their needs at every stage. This focused approach not only ramps up engagement but also helps increase conversion rates and fuels business growth.
Throughout this article, we’ve explored the key stages of the B2B funnel:
- Awareness
- Interest
- Evaluation
- Intent
- Purchase
Each of these phases offers unique opportunities for targeted marketing strategies, allowing manufacturers to craft content that truly resonates with their prospects. Plus, we highlighted how tracking performance metrics and optimizing strategies is crucial for staying competitive and adapting to the ever-changing needs of customers.
So, what’s the takeaway? Embracing the B2B funnel framework gives manufacturers a clear roadmap to success. By following the steps we discussed—from defining your target audiences to continuously optimizing your marketing strategies—you can confidently navigate the twists and turns of the sales process. Remember, the journey from awareness to purchase isn’t just about making sales; it’s a chance to build lasting relationships with clients and ensure sustainable growth in a competitive landscape. Ready to take the next step?
Frequently Asked Questions
What is the B2B funnel framework?
The B2B funnel framework is a structured outline that describes the journey a potential customer takes from first learning about a product or service to making a purchase decision. It consists of several phases: Awareness, Interest, Consideration, Intent, Evaluation, and Purchase.
What are the phases of the B2B funnel?
The phases of the B2B funnel are: 1. Awareness: Potential customers first learn about your brand. 2. Interest: Prospects show interest in your offerings and seek more information. 3. Consideration: Customers evaluate your product against competitors. 4. Intent: Prospects demonstrate intent to purchase, often through inquiries or demo requests. 5. Evaluation: Final assessments are made before the purchase decision. 6. Purchase: The transaction takes place.
How can understanding the B2B funnel framework benefit marketers?
Understanding the B2B funnel framework allows marketers to tailor their efforts effectively, connecting with prospective clients at each step with relevant content and engaging strategies, ultimately enhancing their sales strategy.
What marketing tactics can be employed at different phases of the B2B funnel?
Specific marketing tactics can be employed at each phase to nurture leads and guide them toward conversion, although the article does not specify which tactics to use.
How does mastering the B2B funnel framework impact sales strategy?
Mastering the B2B funnel framework helps manufacturers create a more effective sales strategy that aligns with their clients' needs and behaviors, enhancing the overall effectiveness of their B2B funnel.