Introduction
Imagine you're a manufacturer trying to keep up with the fast-paced world of sales. Implementing a Guided Sales CPQ system could be a real game changer for you! This innovative tool can help streamline your quoting processes and enhance how you interact with customers. It not only automates those complex configurations and pricing but also boosts efficiency and accuracy, leading to happier customers.
But let’s be real - the journey to a successful implementation isn’t always smooth sailing. You might face challenges like resistance to change or integration hurdles. So, how can you navigate these obstacles and fully harness the power of Guided Sales CPQ?
Let’s dive in and explore how you can make this transformation work for you!
Understand Guided Sales CPQ and Its Benefits
Have you ever felt overwhelmed by the quoting process? Well, guided sales cpq is here to help! This handy tool assists manufacturers in optimizing their quoting process by guiding representatives through product configurations and pricing. It’s not just about making transactions smoother; it also enhances customer interactions by offering personalized suggestions. Let’s take a look at some of the benefits of implementing Guided Sales CPQ:
- Increased Efficiency: Automating the quoting process means less time spent on manual calculations and configurations. Who doesn’t want that?
- Improved Accuracy: By reducing human error in pricing and product configurations, CPQ ensures that quotes are spot on and consistent.
- Enhanced Customer Experience: Customers get faster responses and more personalized service, which leads to higher satisfaction and loyalty. Isn’t that what we all want?
- Data-Driven Insights: CPQ systems can analyze transaction data to spot trends and refine pricing strategies, helping manufacturers make informed decisions.
Understanding these benefits is just the first step. Imagine how guided sales cpq can truly revolutionize sales operations for manufacturers! Ready to dive in?

Follow Key Steps for Successful Implementation
To successfully implement Guided Sales CPQ, manufacturers should follow these key steps:
-
Define Objectives: What do you want to achieve with CPQ? Clearly outline your goals, like cutting down quote turnaround times or boosting pricing accuracy. Imagine reducing the time it takes to produce a quote by 50% within just six months!
-
Assess Current Processes: Take a good look at your existing workflows. Are there inefficiencies? Identifying these can help you see how CPQ can streamline things. Think about those pesky manual errors in pricing or specifications that can lead to costly misquotes.
-
Select the Right CPQ Solution: Choose a CPQ system that fits your business needs and integrates smoothly with your current software. Custom CPQ solutions can adapt as your products and pricing models evolve.
-
Engage Stakeholders: Get key team members from marketing, IT, and management involved. Their support and diverse perspectives are crucial for a successful execution. This collaboration can help spot potential bottlenecks in the sales process.
-
Develop a Project Plan: Create a detailed timeline with milestones for the execution process. Include phases for training and testing. Setting clear, measurable targets keeps everyone focused throughout the implementation.
-
Conduct Training: Make sure your sales teams get thorough training on the new CPQ platform. This is key to maximizing its benefits. Effective training boosts user confidence and knowledge, leading to better utilization of the CPQ platform.
-
Test the System: Run pilot tests to catch any issues before full deployment. This way, you can make necessary adjustments. For instance, Helmer Scientific saw an 88% reduction in quote generation time with CPQ integration, highlighting the importance of thorough testing.
-
Launch and Monitor: Once you implement the system, keep an eye on its performance. Collect feedback for ongoing improvements. Track Key Performance Indicators (KPIs) like quoting time reduction and accuracy increase to measure success.
By following these steps, manufacturers can achieve a successful CPQ implementation that aligns with their operational goals. This ultimately leads to quicker quote generation and enhanced efficiency in transactions. As Nick Damoulakis, CEO of GenAlpha Technologies, puts it, "Adopting CPQ software can truly transform how you handle sales, making the process faster, more accurate, and better for your customers.

Integrate CPQ with Existing Systems for Efficiency
Integrating guided sales CPQ with your current frameworks is key to maximizing its potential. So, how do we ensure a smooth integration? Let’s break it down into some simple steps:
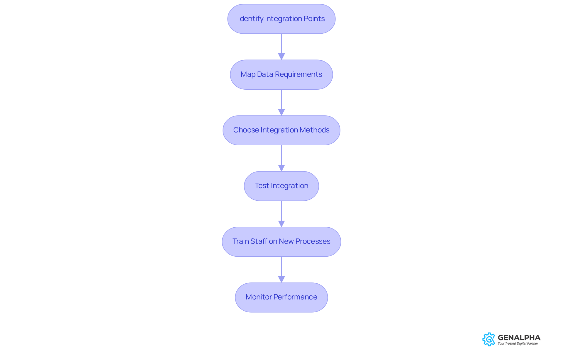
- Identify Integration Points: First off, think about which platforms - like ERP or CRM - need to connect with CPQ to keep that data flowing smoothly.
- Map Data Requirements: Next, get a clear picture of what data needs to be exchanged between these frameworks. It’s crucial to ensure that the data formats are compatible.
- Choose Integration Methods: Now, you’ll want to decide on the best integration methods. Will you go with APIs, middleware, or direct connections? It all depends on your technical capabilities and resources.
- Test Integration: Before you launch, don’t skip the testing phase! Make sure to run comprehensive tests to confirm that data transfers accurately and that all components are playing nicely together.
- Train Staff on New Processes: Once everything’s set up, it’s time to train your team. They need to understand how to navigate the combined platforms and make the most of the data.
- Monitor Performance: After integration, keep an eye on everything. Regularly check for any issues and gather feedback to make necessary adjustments.
By effectively merging your current frameworks with guided sales CPQ, you can boost operational efficiency and enhance your overall revenue process. So, are you ready to take the plunge?

Troubleshoot Common Implementation Challenges
When it comes to rolling out guided sales CPQ, manufacturers often hit a few bumps in the road that can really slow down the process. Let’s dive into how to tackle these challenges effectively:
-
Resistance to Change: It’s not uncommon for sales teams to resist moving away from their trusty manual quoting methods to a shiny new CPQ system. To ease this transition, it’s crucial to clearly communicate the benefits of CPQ and involve team members in the rollout. Getting key sales reps on board early can really help address their concerns and foster buy-in.
-
Data Quality Issues: The success of a CPQ solution hinges on having accurate and consistent data. If your data is outdated or poorly managed, you might end up with incorrect configurations and quotes, which can leave customers unhappy. So, take the time to thoroughly evaluate your product, pricing, and customer information to fix any inaccuracies before you launch. As Amelia Douglas wisely points out, "The effectiveness of a CPQ solution relies heavily on the accuracy and consistency of the data within it."
-
Integration Challenges: Making sure your CPQ system plays nice with existing frameworks is key to a successful deployment. If you’re facing integration hurdles, don’t hesitate to reach out to your IT team to figure out data mapping needs and tackle any technical issues. A little careful planning during this phase can go a long way in preventing disruptions. Plus, bringing in consultants during implementation can offer valuable insights and guidance.
-
Insufficient Training: Users might find themselves struggling with the new platform if they haven’t received enough training. To boost their understanding and confidence, consider offering comprehensive training sessions that include hands-on workshops and ongoing support. This approach can really enhance user adoption and productivity. In fact, businesses using CPQ software see an average 17% increase in conversion rates, which highlights just how important effective training is.
-
Lack of Clear Objectives: If your goals aren’t well-defined, your CPQ solution might end up being underutilized or misaligned as your company grows. It’s essential to revisit and communicate your objectives for implementing CPQ to all stakeholders, ensuring they align with your overall business strategies. This clarity is crucial, as one of the main challenges is often the lack of clear objectives and alignment with business goals.
-
Technical Glitches: Keeping an eye on your CPQ system is vital to catch and fix any bugs quickly. Work closely with your CPQ provider to address any technical issues that pop up, ensuring a smooth operational experience.
By proactively tackling these challenges, manufacturers can make the implementation process smoother and fully leverage the advantages of guided sales CPQ. With the CPQ market projected to grow at a CAGR of 17-20%, reaching or even surpassing $7 billion by 2030, it’s clear that adopting these solutions is more relevant than ever in today’s competitive landscape.

Conclusion
Implementing Guided Sales CPQ gives manufacturers a fantastic chance to boost their quoting processes and connect better with customers. By embracing this innovative approach, manufacturers can streamline their operations, cut down on errors, and build stronger relationships with their clients. But remember, the journey to effective CPQ implementation isn’t just about the tech; it’s about aligning goals, engaging everyone involved, and making sure teams are ready to make the most of the new system.
Throughout this article, we’ve highlighted key steps for a successful implementation. These include:
- Defining clear objectives
- Assessing current processes
- Picking the right CPQ solution
- Integrating it with what you already have
Each of these steps is crucial for tackling common challenges like resistance to change, data quality issues, and those pesky technical glitches. By addressing these hurdles head-on, manufacturers can really maximize the benefits of Guided Sales CPQ, leading to better efficiency and happier customers.
As the CPQ market keeps growing, embracing this technology is becoming essential for manufacturers who want to stay ahead of the game. So, what’s the takeaway? It’s simple: prioritize implementing Guided Sales CPQ. Not only will it enhance your operational efficiency, but it’ll also elevate the overall sales experience. By doing this, manufacturers can set themselves up for sustainable success in a fast-changing marketplace.
Frequently Asked Questions
What is Guided Sales CPQ?
Guided Sales CPQ is a tool that assists manufacturers in optimizing their quoting process by guiding representatives through product configurations and pricing.
How does Guided Sales CPQ improve efficiency?
It automates the quoting process, reducing the time spent on manual calculations and configurations.
In what way does Guided Sales CPQ enhance accuracy?
By minimizing human error in pricing and product configurations, CPQ ensures that quotes are accurate and consistent.
How does Guided Sales CPQ impact customer experience?
It provides faster responses and more personalized service, leading to higher customer satisfaction and loyalty.
What kind of insights can be gained from using a CPQ system?
CPQ systems can analyze transaction data to identify trends and refine pricing strategies, helping manufacturers make informed decisions.
Why is it important to understand the benefits of Guided Sales CPQ?
Understanding these benefits is crucial as it highlights how Guided Sales CPQ can revolutionize sales operations for manufacturers.