Introduction
Building a successful eCommerce business isn’t just about having a fantastic product; it’s really about having a solid infrastructure that can grow with you and provide amazing customer experiences.
Think about it: how often do we choose one brand over another because of how easy and enjoyable the shopping experience is?
In this article, we’ll dive into some essential best practices for optimizing your eCommerce infrastructure. We’ll focus on key components like:
- Choosing the right platform
- Implementing strong security measures
- Leveraging data analytics
But here’s a question for you: with technology changing so fast and consumer expectations rising, how can businesses make sure their systems not only keep up but also give them that competitive edge?
Let’s explore!
Identify Core Components of eCommerce Infrastructure
Ready to boost your online retail game? Let’s dive into the key elements you need to consider for a solid infrastructure e commerce setup. Here’s what you should focus on:
- eCommerce Platform: First things first, pick a platform that fits your business like a glove. Whether it’s Shopify, Magento, or WooCommerce, make sure it can handle your product catalog and transaction volume without breaking a sweat.
- Payment Gateway: Next up, integrate a secure payment gateway. This is crucial for offering various payment methods, which not only makes things easier for your customers but also builds their trust in your brand.
- Inventory Management System: You’ll want a system that keeps tabs on your inventory levels in real-time. This helps you dodge those pesky stockouts and overstock situations that can really throw a wrench in your operations.
- Content Delivery Network (CDN): Don’t forget about speed! A CDN can seriously amp up your load times and enhance user experience, especially when traffic spikes.
- Security Protocols: Protecting your customers’ data is non-negotiable. Make sure you have SSL certificates and are PCI DSS compliant to keep their information safe and sound.
- Analytics Tools: Finally, integrate some analytics tools. They’re essential for monitoring performance metrics and understanding consumer behavior, which leads to smarter, data-driven decisions.
By honing in on these elements, you can lay a strong foundation for your infrastructure e commerce operations. This not only boosts efficiency but also keeps your customers happy. So, what are you waiting for? Let’s get started!

Ensure Scalability and Security in Your Infrastructure
To make sure your eCommerce setup is both scalable and secure, let’s chat about some key practices you should consider:
- Cloud-Based Solutions: Think about using cloud services that let you scale your resources up or down based on demand. This way, you can handle those traffic spikes without missing a beat on performance.
- Regular Security Audits: It’s a good idea to conduct regular security audits. This helps you spot vulnerabilities and keep everything updated, including your software and plugins.
- Multi-Factor Authentication (MFA): Adding MFA for all admin access is a smart move. It boosts security and keeps your confidential info safe.
- Load Balancing: Load balancers are your friends! They help distribute traffic evenly across servers, so no single server gets overwhelmed during busy times.
- Data Encryption: Make sure all client data is encrypted, both in transit and at rest. This is crucial for protecting against data breaches.
- Scalable Payment Solutions: Choose payment gateways that can grow with you. As your business expands, you want to ensure a smooth checkout experience for your customers.
By focusing on scalability and security, you can build a strong online commerce infrastructure that not only supports your growth but also keeps your customers' information safe. So, what steps will you take today to enhance your eCommerce setup?

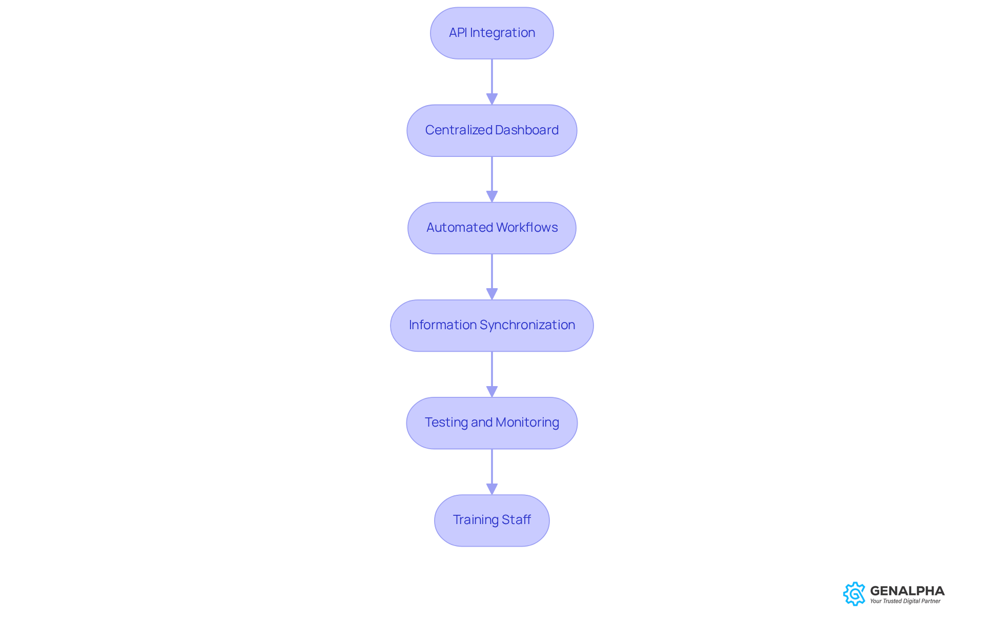
Integrate Existing Systems for Seamless Operations
To keep things running smoothly in online retail, it’s super important to integrate your existing systems. Let’s dive into some key strategies that can help:
-
API Integration: Think of APIs as the connectors that link your eCommerce platform with your ERP, CRM, and inventory management systems. This integration makes information flow seamlessly, cutting down on manual entry and reducing errors. After all, organizations are expected to outpace their peers by 30% in operational efficiency by 2025!
-
Centralized Dashboard: Imagine having a centralized dashboard that gives you a clear view of all your operations. This tool not only boosts decision-making but also helps you respond quickly to any issues that pop up. In fact, 89% of enterprises see real-time information integration as a must-have (Flexera, 2024).
-
Automated Workflows: How about setting up automated workflows that spring into action based on specific events, like when an order is placed or inventory is updated? This not only streamlines processes but also keeps your clients happy with timely responses.
-
Information Synchronization: Keeping your information synchronized in real-time across all platforms is key to maintaining accuracy and consistency. This is crucial for client satisfaction, as companies that nail effective data integration report an average ROI of 3.7 times from AI-powered data integration (IDC).
-
Testing and Monitoring: Don’t forget to regularly test your integrations to ensure they’re working as they should. Monitoring performance helps you catch any issues early, keeping your operations running smoothly and supporting continuous improvement.
-
Training Staff: Last but not least, make sure to provide thorough training for your staff on how to use these integrated systems effectively. When your employees know how to leverage technology, it enhances client interactions and boosts operational efficiency.
By integrating your existing systems, you can create a more efficient and responsive infrastructure e commerce environment. This not only leads to happier clients but also sets the stage for operational success. So, what are you waiting for? Let’s get started!

Leverage Data Analytics for Performance Optimization
Want to boost your performance with data analytics? Here are some practices to consider:
-
Consumer Behavior Analysis: Ever wondered what your clients are really doing on your site? By using advanced analytics tools, you can track and analyze their behavior. Spotting patterns can help you tailor your marketing strategies and product offerings, making your audience feel more engaged.
-
A/B Testing: Have you tried A/B testing on your eCommerce site? It’s a game changer! Test different elements, like product pages and checkout processes, to see what resonates most with your clients. Did you know that 77% of companies worldwide are already doing this? It’s not just popular; it’s effective! Plus, A/B testing is expected to bring in up to $1.08 billion in revenue by 2025. That’s some serious potential for boosting your profits!
-
Sales Forecasting: Let’s talk about looking ahead. Analyzing historical sales data can help you predict future trends. This way, you can make smarter decisions about inventory and marketing strategies, ensuring you’re always ready to meet client demand.
-
Performance Metrics: Keeping an eye on key performance indicators (KPIs) is crucial. Regularly check your conversion rates, cart abandonment rates, and client acquisition costs. This ongoing assessment will help you spot areas for improvement and make strategic adjustments.
-
Feedback Loops: How well do you know your clients’ experiences? Creating strong feedback loops can provide valuable insights. Use this data to refine your processes and boost overall client satisfaction, which in turn fosters loyalty.
-
Predictive Analytics: What if you could anticipate your clients’ needs? With predictive analytics, you can! By adjusting your offerings and marketing efforts based on these insights, you can enhance client experiences and drive profitability.
By leveraging data analytics effectively, businesses can continuously improve their operations within the infrastructure e commerce, leading to better customer experiences and increased profits. For example, Norsland Lefse saw a 62% improvement in mobile conversions year over year after implementing new strategies. That’s a clear win! So, what are you waiting for? Let’s get started on optimizing your performance!

Conclusion
Building a solid eCommerce infrastructure is crucial for any online retail business that wants to thrive in today’s competitive market. Think about it: when you focus on the right platform, secure payment gateways, effective inventory management, and strong security protocols, you’re laying down a foundation that boosts both efficiency and customer satisfaction.
So, what are some key practices to consider? For starters:
- Ensuring scalability through cloud solutions
- Conducting regular security audits
- Integrating your existing systems for seamless operations
- Leveraging data analytics to optimize performance
Each of these strategies helps create a more resilient and responsive eCommerce environment, leading to better customer experiences and operational success.
As the eCommerce landscape keeps evolving, prioritizing these best practices isn’t just about safeguarding your business; it’s also about positioning it for growth. Why wait? Taking action now to enhance your infrastructure can lead to significant long-term benefits, making sure your online retail operations are ready to meet the demands of tomorrow's consumers. Let’s get started!
Frequently Asked Questions
What are the core components of eCommerce infrastructure?
The core components of eCommerce infrastructure include an eCommerce platform, payment gateway, inventory management system, content delivery network (CDN), security protocols, and analytics tools.
How do I choose the right eCommerce platform?
Choose an eCommerce platform that fits your business needs, such as Shopify, Magento, or WooCommerce, ensuring it can handle your product catalog and transaction volume effectively.
Why is a payment gateway important for eCommerce?
A payment gateway is crucial for offering various payment methods, making transactions easier for customers and building trust in your brand.
What is the role of an inventory management system in eCommerce?
An inventory management system helps monitor inventory levels in real-time, preventing stockouts and overstock situations that can disrupt operations.
How does a Content Delivery Network (CDN) benefit an eCommerce site?
A CDN improves load times and enhances user experience, especially during traffic spikes, which can lead to higher customer satisfaction.
What security measures should be implemented in eCommerce?
Implement security protocols such as SSL certificates and ensure PCI DSS compliance to protect customers' data and maintain their trust.
Why are analytics tools important for eCommerce?
Analytics tools are essential for monitoring performance metrics and understanding consumer behavior, enabling smarter, data-driven decisions.