Introduction
In the bustling world of B2B commerce, catalog management stands out as a crucial element that can truly make or break a business's success. Think about it: B2B buyers often look for detailed specifications and personalized experiences. So, having effective catalog strategies isn’t just a nice-to-have; it’s essential for keeping customers happy and boosting sales.
But here’s the catch - many companies find it tricky to navigate the differences between B2B and B2C catalogs. This often leads to missed opportunities. So, what can businesses do to enhance their B2B catalog management and meet the unique needs of their clients? Let’s dive into some best practices that can help you get there!
Differentiate B2B Catalogs from B2C Catalogs
B2B listings are quite different from B2C listings in a few key ways. For starters, B2B listings usually feature a much larger number of items, often highlighting detailed specifications and pricing tailored for specific business clients. While B2C listings focus on emotional appeal and quick buying decisions, B2B listings need to prioritize thorough item information, including technical specs and bulk pricing options.
Have you ever noticed how B2B buyers often seek a more personalized experience? They want account-specific pricing and tailored recommendations. Take RANDYS Worldwide, for example. They use advanced filtering options to help customers navigate their extensive selection of over 12,000 items, making it easy for them to find exactly what they need.
By recognizing these differences, businesses can enhance their B2B catalog management to craft listings that truly meet the unique needs of their B2B clients. This not only enhances the buying experience but also boosts sales efficiency. So, what are some optimal strategies for managing inventory in B2B catalog management? Think comprehensive item descriptions, faceted search functionalities, and seamless integration with ERP systems to keep information accurate and up-to-date.
Incorporating these elements can make a world of difference in how B2B clients interact with your listings!

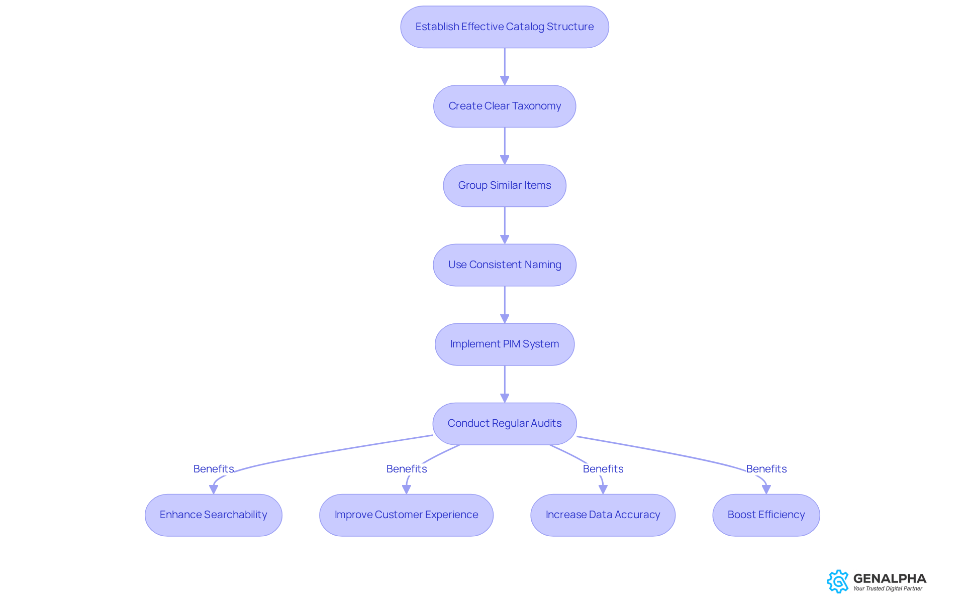
Establish Effective Catalog Structure and Data Management
Do you want to set up an effective b2b catalog management structure? It all starts with a clear taxonomy that organizes your items logically. Think about grouping similar items together and using consistent naming conventions. This not only makes b2b catalog management easier to navigate but also enhances searchability. Plus, have you considered using a Product Information Management (PIM) system? It can centralize all your item information, ensuring everything is precise and up-to-date. As Nebojsa Radakovic puts it, "Companies that leverage it can move faster and make smarter decisions using precise information."
Regular audits of your product information are key to maintaining quality and consistency. By arranging your catalogs for b2b catalog management in an accessible way and ensuring accuracy, you can significantly enhance the customer experience and simplify the purchasing process. Did you know that companies using PIM see a 30% improvement in accuracy and a 25% faster time-to-market? Not to mention, they also enjoy a 25% increase in customer satisfaction thanks to better information accuracy and consistency.
Without a PIM system, managing item information can get pretty chaotic. So, investing in strong management practices isn’t just a good idea; it’s essential. Why not take that step today and see how it can transform your business?

Implement Real-Time Data Syncing and Personalization Strategies
Have you ever wondered how some companies always seem to have the latest information on their products? Real-time synchronization is the secret sauce that keeps their catalogs fresh with up-to-date pricing and availability. By integrating with ERP systems and other information sources, businesses can improve their B2B catalog management and stay ahead of the game.
But it doesn’t stop there! Personalization tactics, like dynamic pricing and tailored item suggestions based on what customers are looking at, can really enhance the shopping experience. Imagine browsing a catalog that feels like it was made just for you! By tapping into client information, companies can improve their B2B catalog management to create a more engaging and relevant catalog that meets the unique needs of each shopper. This not only boosts conversion rates but also builds customer loyalty.
So, why not consider how these strategies could work for your business? It’s all about making the shopping experience better for everyone involved!

Ensure Data Consistency and Manage Catalog Updates Effectively
To keep information consistent, businesses really need to have solid governance policies in place. Think of these policies as the playbook for creating, updating, and preserving product details. They should clearly define information standards to ensure everything stays consistent. Plus, regular audits and information cleansing procedures are a must to weed out inaccuracies and duplicates - because let’s face it, those can cause some serious operational headaches.
Did you know that organizations often see a 20 to 30 percent drop in data-related errors within just six months of putting structured governance controls in place? That’s pretty impressive! But it doesn’t stop there. Promoting information literacy among stakeholders is crucial for effective governance. When everyone understands the importance of good data, it encourages stewardship and boosts the overall quality of information.
Now, let’s talk about automating workflows for B2B catalog management updates. This can really streamline operations, making sure that any changes are reflected across all platforms in real-time. It’s a proactive approach that not only enhances data integrity but also builds customer trust and satisfaction - ultimately leading to better sales performance.
However, it’s important to keep in mind that there might be some cultural resistance to these process changes when rolling out governance policies. This can affect how effective these initiatives are. So, how can we tackle that? By engaging everyone in the conversation and making them feel part of the process!

Conclusion
Effective B2B catalog management is super important for businesses that want to meet their clients' unique needs. By setting B2B catalogs apart from B2C catalogs, companies can really tailor their approaches to boost customer experiences and drive sales. Think about it: understanding the distinct characteristics of B2B listings - like the need for detailed specs and personalized pricing - helps businesses create catalogs that truly resonate with their target audience.
So, what are some key strategies for nailing B2B catalog management? First off, establishing a clear structure is essential. Utilizing Product Information Management (PIM) systems and implementing real-time data syncing can make a world of difference. These practices not only improve data accuracy and consistency but also streamline the purchasing process for clients. Plus, regular audits and effective governance policies ensure that product information stays reliable and up-to-date, which ultimately builds customer trust and satisfaction.
In a world where B2B buyers increasingly expect personalized experiences, embracing these best practices is a must. By focusing on detailed item descriptions, real-time updates, and personalized recommendations, businesses can significantly enhance their catalog management efforts. Remember, committing to effective B2B catalog management isn’t just a competitive edge; it’s a vital investment in building long-lasting customer relationships and achieving sustained growth. So, are you ready to take your catalog management to the next level?
Frequently Asked Questions
How do B2B catalogs differ from B2C catalogs?
B2B catalogs typically feature a larger number of items and emphasize detailed specifications and pricing tailored for specific business clients, whereas B2C catalogs focus on emotional appeal and quick buying decisions.
What kind of information is prioritized in B2B listings?
B2B listings prioritize thorough item information, including technical specifications and bulk pricing options.
What experience do B2B buyers seek when shopping?
B2B buyers often seek a more personalized experience, including account-specific pricing and tailored recommendations.
Can you provide an example of a company that effectively manages its B2B catalog?
RANDYS Worldwide is an example of a company that uses advanced filtering options to help customers navigate their extensive selection of over 12,000 items.
What strategies can enhance B2B catalog management?
Optimal strategies for managing B2B catalogs include comprehensive item descriptions, faceted search functionalities, and seamless integration with ERP systems to maintain accurate and up-to-date information.
How can effective B2B catalog management impact sales?
By enhancing the buying experience for B2B clients, effective catalog management can boost sales efficiency.