Introduction
Building scalable APIs in the manufacturing sector isn’t just about tech upgrades; it’s a strategic move that can really change the game for operational efficiency. Think about it: when manufacturers embrace practices like modularity, statelessness, and smart performance optimization, they can truly tap into the potential of their application interfaces. But here’s the catch - while trying to boost API responsiveness and security, many organizations hit roadblocks that can slow them down.
So, what are the key strategies that can help manufacturers tackle these challenges and ensure their APIs are both strong and flexible? Let's dive in!
Establish Architectural Principles for Scalability
Do you want to make your application interfaces with scalable APIs? Well, manufacturers really need to get on board with some key architectural principles: think modularity, statelessness, and loose coupling. Modularity is a game changer! It allows you to develop and deploy components of scalable APIs independently, enabling you to scale specific functionalities without disrupting the entire system. And guess what? Industry insights back this up; scalable APIs can seriously boost scalability and efficiency when using modular architectures. For instance, did you know that organizations using modular designs see a 30% increase in deployment speed?
Now, let’s talk about statelessness. This one's crucial because it means each API request works independently. This enables scalable APIs to handle multiple instances that can manage requests simultaneously, which is crucial during busy traffic spikes. Esther Levine, a Product Marketing expert, puts it perfectly: "APIs must be resilient to failures and seamlessly handle a variety of error scenarios."
And then there’s loose coupling. This principle reduces dependencies between components, making updates and maintenance a breeze. For example, if you adopt a microservices architecture, you can roll out updates to individual services without any downtime. How cool is that? It really boosts the overall resilience of your system.
Don’t forget about documentation! Comprehensive guides are essential for enhancing the developer experience, giving clear instructions on how to use APIs. Plus, implementing strong security protocols like OAuth 2.0 is critical for protecting sensitive data while keeping scalability in check.
So, by focusing on modularity and statelessness, you not only ramp up API efficiency but also ensure that you are developing scalable APIs in line with the best practices in modern API design. Ready to take your APIs to the next level?

Implement Performance Optimization Techniques
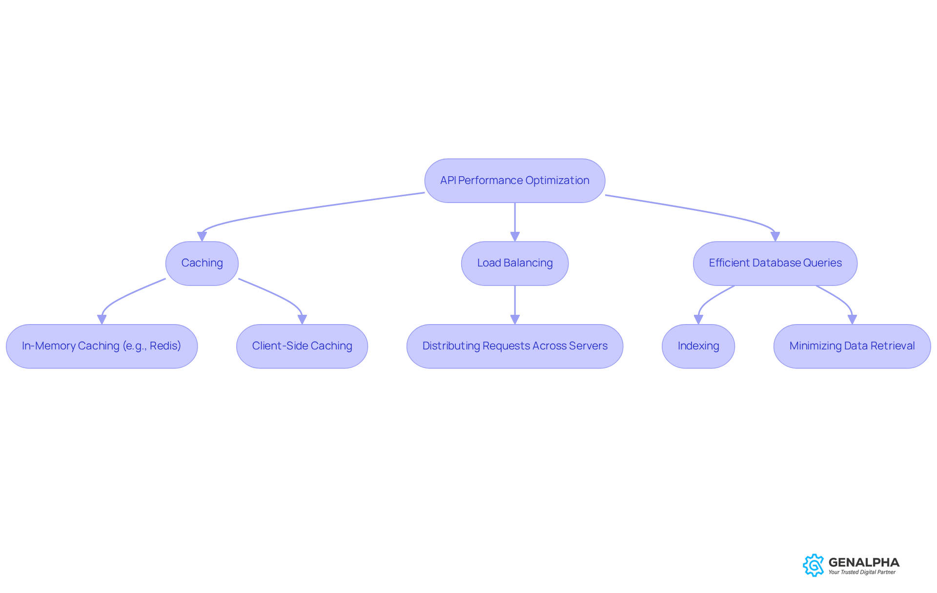
Want to boost your API efficiency? Let’s chat about some key techniques that can make a real difference: caching, load balancing, and efficient database queries. Imagine this: caching frequently accessed data can lighten the server load and speed up response times. Take in-memory caching options like Redis, for instance. They store data in RAM, allowing for quick access and cutting down on those pesky database requests. This not only speeds things up but also reduces network traffic - super helpful for mobile users on slower connections. And don’t forget about client-side caching; it can really amp up efficiency by minimizing the data that needs to be transferred over the network.
Now, let’s talk about load balancing. It’s like a traffic cop for your API requests, making sure they’re spread out across several servers. This way, no single server gets overwhelmed, keeping everything running smoothly. Plus, optimizing database queries with techniques like indexing and minimizing data retrieval can give your API efficiency a serious boost. Regular testing and monitoring are key aspects of developing scalable APIs, too. They help you spot and tackle potential bottlenecks before they become a problem, ensuring your scalable APIs remain responsive as demand grows.
But here’s a word of caution: managing caching effectively is crucial. You don’t want to serve stale data, which can frustrate users. Remember the Twitter cache stampede incident? It’s a perfect example of how poor caching strategies can overwhelm databases and hurt efficiency. So, as you think about implementing caching strategies, keep in mind your efficiency goals, costs, complexity, and scalability. What strategies will you put in place to ensure your API runs like a well-oiled machine?

Leverage Technology for Enhanced API Responsiveness
Manufacturers can significantly enhance the responsiveness of scalable APIs by utilizing technologies such as asynchronous processing, API gateways, and serverless architectures. Think about it: asynchronous processing lets application interfaces tackle long-running tasks without blocking the main thread. This means a smoother user experience and better operational efficiency. But here’s the catch - many organizations struggle with API security and complexity, which can hold them back from fully embracing scalable APIs management solutions.
In this mix, scalable APIs and API gateways are crucial. They manage traffic, enforce security policies, and provide valuable analytics, making the management of scalable APIs a breeze and enhancing overall effectiveness. For instance, in the manufacturing sector, API gateways help integrate various systems seamlessly, ensuring data flows smoothly and securely. Did you know that a whopping 74% of respondents reported that over 20% of their organization’s application interfaces are unmanaged? That’s a significant security risk, highlighting the need for robust management solutions.
Now, let’s discuss scalable APIs within serverless architectures. They complement these efforts by cutting down operational overhead and allowing resources to scale automatically based on demand. Using platforms like AWS Lambda for serverless functions means manufacturers can respond dynamically to changing loads without the hassle of constant infrastructure management. This flexibility is especially important when you consider that 83% of all web traffic comes from scalable APIs. It really underscores how vital effective management of scalable APIs is for driving efficiency and innovation in the manufacturing industry.
Plus, understanding the seven key business drivers for a digital API product strategy can give manufacturers a solid framework to enhance their API management practices. This way, they can sidestep common pitfalls that often come with API implementation. So, why not take a closer look at how these strategies can work for you?

Monitor and Adapt APIs for Continuous Improvement
To keep application interfaces running smoothly, it’s crucial for producers to have solid monitoring systems in place. These systems track efficiency metrics, interactions, and error rates. Tools like New Relic and Datadog are fantastic for providing real-time insights into API performance. They help teams spot and fix issues quickly, before they affect users. Have you ever faced a glitch that ruined your experience? That’s why monitoring tools are so important - they catch bottlenecks early and ensure everything’s up and running 24/7.
Regularly analyzing usage patterns of scalable APIs and gathering feedback from users is key to making necessary tweaks and improvements. As Aditi Chaudhary puts it, 'API monitoring tools play a critical role in simplifying error detection, analyzing scalable APIs functionality, and tracking API behaviors.' Creating a feedback loop with stakeholders not only promotes ongoing improvement but also ensures that scalable APIs adapt to changing business needs and customer expectations.
This proactive approach doesn’t just boost user satisfaction; it also enhances operational efficiency. So, why not take a moment to evaluate your current monitoring systems? You might just find that a little adjustment can lead to big improvements in your manufacturing processes!

Conclusion
Building scalable APIs in manufacturing isn’t just a technical hurdle; it’s a must-have strategy for boosting efficiency and staying responsive in today’s competitive market. Think about it: by embracing key architectural principles like modularity, statelessness, and loose coupling, manufacturers can craft APIs that are not only tough but also adaptable to shifting demands.
Let’s dive into some essential practices. For example, performance optimization techniques such as caching and load balancing can make a world of difference. Plus, leveraging cutting-edge technologies like asynchronous processing and serverless architectures ensures that your APIs can handle heavier loads while keeping responsiveness and security in check. And don’t forget about the importance of continuous monitoring and adaptation - this is what cultivates a culture of ongoing improvement and responsiveness to user feedback.
So, what’s the takeaway? Embracing these best practices for scalable APIs is crucial for manufacturers who want to thrive in a digital-first world. By focusing on architectural integrity, performance optimization, and proactive monitoring, you can not only boost your operational capabilities but also position your organization as a leader in innovation. The time to act is now - let’s evaluate those existing systems and implement these strategies to tap into the full potential of scalable APIs in your manufacturing processes!
Frequently Asked Questions
What are the key architectural principles for scalable APIs?
The key architectural principles for scalable APIs are modularity, statelessness, and loose coupling.
How does modularity benefit scalable APIs?
Modularity allows for the independent development and deployment of components, enabling specific functionalities to be scaled without disrupting the entire system. Organizations using modular designs can see a 30% increase in deployment speed.
Why is statelessness important for APIs?
Statelessness ensures that each API request operates independently, allowing scalable APIs to handle multiple instances simultaneously. This is crucial for managing requests during busy traffic spikes.
What does loose coupling mean in the context of API design?
Loose coupling reduces dependencies between components, making updates and maintenance easier. For example, in a microservices architecture, updates can be rolled out to individual services without downtime.
How does documentation contribute to the developer experience with APIs?
Comprehensive documentation provides clear instructions on how to use APIs, enhancing the overall developer experience.
What security protocols are important for scalable APIs?
Implementing strong security protocols, such as OAuth 2.0, is critical for protecting sensitive data while maintaining scalability.
What are the benefits of focusing on modularity and statelessness in API design?
Focusing on modularity and statelessness improves API efficiency and ensures that scalable APIs are developed according to best practices in modern API design.