Overview
Have you ever found yourself frustrated by quoting errors or slow transaction cycles? You’re not alone! Many businesses face these challenges, but there’s good news: CPQ (Configure Price Quote) solutions can really boost your sales efficiency.
Imagine cutting down on those pesky quoting mistakes and speeding up your sales process. Sounds great, right? Implementing CPQ solutions can do just that! Not only do they help reduce errors, but they also speed up transaction cycles and improve customer satisfaction. Statistics show that businesses using these solutions often see increased conversion rates and spend less time on manual quoting processes.
So, why not consider how these tools could transform your sales approach? By embracing CPQ solutions, you could streamline your operations and keep your customers happier than ever. It’s time to take action and explore how these solutions can work for you!
Introduction
Have you noticed how quickly sales technology is changing? It’s pretty wild! One of the standout innovations is Configure Price Quote (CPQ) solutions, which are really shaking things up in how businesses handle their quoting processes. These tools do more than just make sales workflows smoother; they also boost accuracy and efficiency, which means happier customers and, let’s be honest, more revenue.
But with so many options out there, how do organizations pick the right CPQ solution that fits their unique needs? That’s a big question! In this article, we’ll dive into ten of the most effective CPQ solutions on the market. We’ll break down their key features and the real benefits they bring to the table to help you boost your sales efficiency. Ready to explore?
GenAlpha Technologies: Streamline Sales Processes with CPQ Solutions
GenAlpha Technologies is really making waves in the digital solutions space, especially for manufacturers and distributors in the equipment and aftermarket parts sectors. Have you ever struggled with getting accurate quotes quickly? Well, their cpq configure price quote solutions are here to save the day! By seamlessly integrating cpq configure price quote with existing systems, GenAlpha enables businesses to cut down on errors, boost client satisfaction, and drive revenue growth.
Take their flagship product, Equip360, for example. It’s all about optimizing inventory management and enhancing digital performance, which means sales teams can meet customer demands more effectively. And here’s something to think about: the CPQ market is projected to grow from USD 7.9 billion in 2024 to a whopping USD 20 billion by 2032, with a CAGR of 20%. That’s a huge opportunity for businesses using these solutions to see a real boost in revenue efficiency.
Research backs this up, showing that companies using CPQ software experience an average 17% increase in conversion rates. On the flip side, without CPQ software, sales reps often spend 73% more time just trying to generate a standard quote or proposal. As industry leaders recognize the game-changing potential of cpq configure price quote technology, GenAlpha is at the forefront, assisting clients in navigating the complexities of today’s commercial landscape. So, are you ready to explore how these solutions can transform your business?

Autodesk CPQ: Accelerate Sales Cycles and Improve Quoting Accuracy
Have you ever found yourself tangled in the web of complex product configurations and endless quoting processes? Well, Autodesk CPQ is here to change that! This tool is designed to make life easier for sales teams by allowing them to cpq configure price quote intricate products and create accurate quotes in no time.
By automating those tedious pricing and configuration tasks, the cpq configure price quote from Autodesk cuts down on the hours spent on manual quoting—something that often leads to mistakes. Imagine speeding up your transaction cycles by an average of 28%! Not only does this boost efficiency, but it also enhances the client experience by delivering timely and precise quotes.
Manufacturers using Autodesk CPQ have seen some impressive results. Many report a staggering reduction in manual tasks—up to 90%! That’s a game changer, right? Plus, when you integrate Autodesk tools and systems like CRMs and ERPs with cpq configure price quote, you really amplify its effectiveness. It becomes an essential resource for manufacturers looking to streamline their sales workflows and drive revenue growth.
So, why not take a closer look at how Autodesk CPQ can transform your quoting process? It might just be the solution you’ve been searching for!

Conga CPQ: Enhance Customer Satisfaction with Accurate Quotes
Have you ever felt the frustration of waiting for a quote that just seems to take forever? Well, the cpq configure price quote from Conga is here to make a difference! It excels at delivering precise quotes quickly, which is crucial for keeping clients happy. By automating the cpq configure price quote process, it reduces the pesky errors that often accompany manual entries. This boost in accuracy not only speeds up transactions but also builds trust with clients, who appreciate consistent and reliable pricing.
Users rave about how the intuitive interface of Conga CPQ makes it a breeze for sales teams to navigate. For example, manufacturers using Conga CPQ have noticed a significant drop in quoting errors, leading to smoother transactions and stronger relationships with their clients. Imagine being able to focus on building long-term partnerships instead of constantly fixing mistakes!
Conga's recognition as a Customers' Choice in the Gartner 2025 CPQ report really emphasizes its effectiveness in the cpq configure price quote market. So, if you're a manufacturer looking to enhance accuracy and efficiency in your operations, why not consider incorporating cpq configure price quote into your business? It could be the game-changer you’ve been waiting for!

DealHub CPQ: Integrate Seamlessly to Reduce Errors and Streamline Operations
Have you ever felt overwhelmed by the quoting process? Well, the cpq configure price quote solution from DealHub is here to change that! It seamlessly integrates with various CRM and ERP systems, helping companies streamline their operations like never before.
By connecting pricing, approvals, and contracts, the cpq configure price quote system from DealHub minimizes the chances of errors that often pop up during quoting. Imagine having a system that not only boosts your operational efficiency but also gives your team access to real-time data. This means quicker, more informed decisions—how great is that?
The result? A flexible trading system that adapts to your clients' evolving needs and the ever-changing market landscape. So, why not explore how DealHub's cpq configure price quote can transform your quoting process? You might just find the solution you've been looking for!

Salesforce CPQ: Boost Sales Efficiency and Customer Engagement
Have you ever felt bogged down by the tedious process of creating quotes? Well, Salesforce CPQ is here to change that! This tool really boosts revenue efficiency by automating the CPQ configure price quote processes. Imagine being able to whip up accurate quotes in just minutes—pretty essential for keeping clients engaged, right?
By streamlining the quoting process, the CPQ configure price quote from Salesforce allows sales reps to focus on what really matters: building strong relationships with clients instead of drowning in admin tasks. Plus, when it integrates with Salesforce's CRM platform, it opens up a treasure trove of insights about clients, making those interactions feel more personal and fostering loyalty.
Cloudera put it perfectly when they said, 'The CPQ configure price quote from Salesforce has enabled us to improve our efficiency in transactions, accelerate the cycle of selling, and guarantee a reliable, flawless experience for clients across our worldwide operations.' And it’s not just them—sales teams everywhere are noticing that automating quoting speeds up deal closures and boosts client satisfaction. After all, who doesn’t appreciate quicker responses and more transparency?
As Prasanna PS pointed out, 'Sales cycles shorten, errors diminish, and revenue becomes more predictable' with CPQ configure price quote using Salesforce. This smart approach to quoting doesn’t just enhance operational efficiency; it also helps organizations meet client needs better and supports sustainable growth. So, why not give it a try and see how it can transform your sales process?

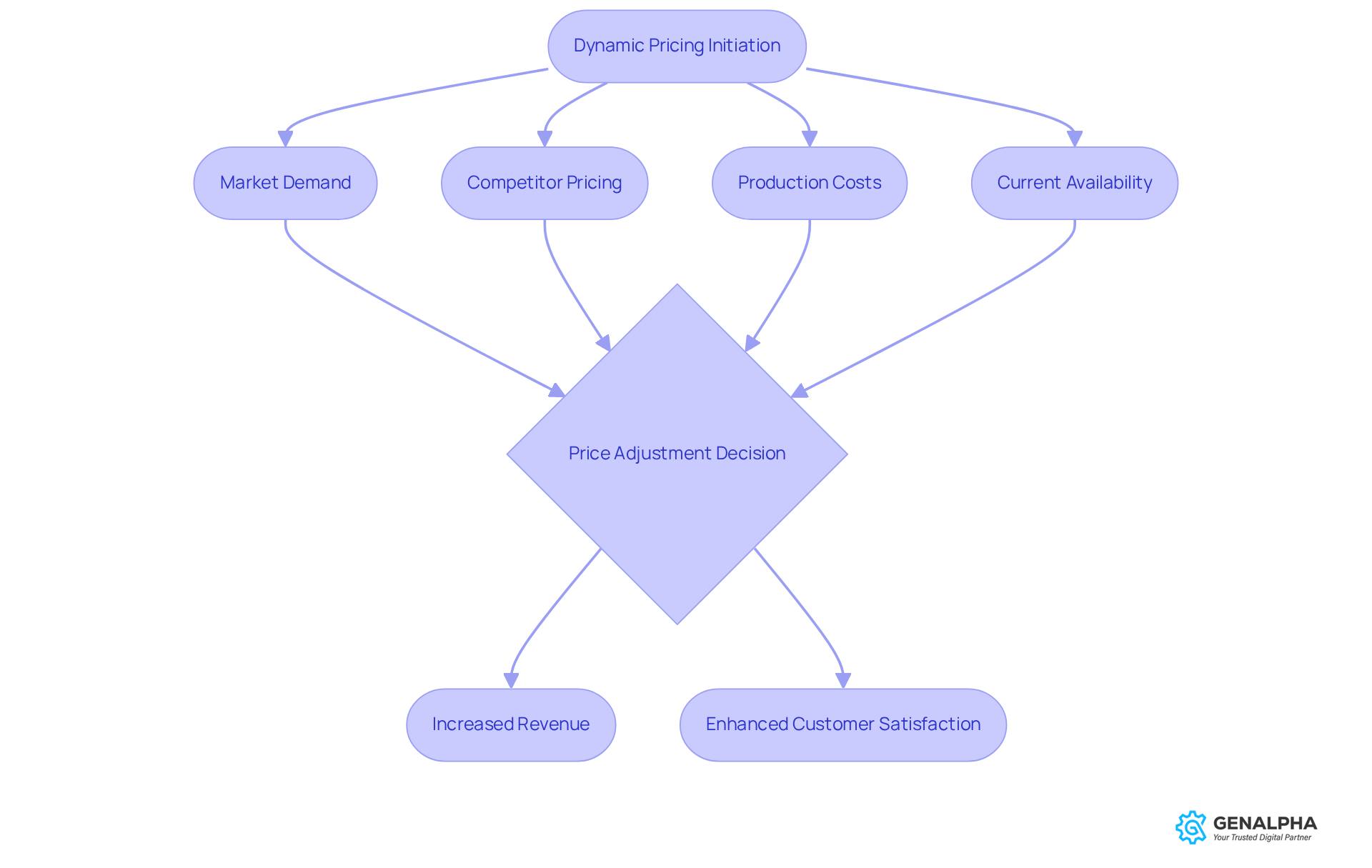
Oracle CPQ: Utilize Dynamic Pricing for Competitive Advantage
Have you ever wondered how businesses stay ahead in a fast-paced market? Well, the cpq configure price quote from Oracle has got some impressive dynamic pricing capabilities that let companies tweak their pricing strategies based on real-time market conditions. This kind of flexibility is a game-changer, allowing organizations to quickly respond to shifts in demand or competitor pricing.
When sales teams use the cpq configure price quote from Oracle, they can consistently offer the most attractive prices to their clients. This not only boosts revenue but also enhances customer satisfaction. In fact, companies that have embraced dynamic pricing rules have seen a 20% rise in productivity and a 9% increase in quarterly revenue. Pretty impressive, right?
But it doesn’t stop there! The system’s advanced analytics provide valuable insights into pricing trends, helping businesses make informed decisions. As Andrew Parker puts it, "Dynamic pricing is a software-driven approach to pricing that allows companies to adjust prices instantaneously based on demand, market prices, competitor pricing, production costs, current availability, and several other factors."
Additionally, integrating ERP systems with cpq configure price quote is essential for accessing real-time data required for effective pricing adjustments. This really underscores how important cpq configure price quote is for achieving business success. So, are you ready to explore how dynamic pricing can transform your business?

Infor CPQ: Simplify Complex Offerings with Guided Selling
Have you ever felt overwhelmed by complex product offerings? Well, that’s where Infor CPQ comes in! It uses guided selling methods to help teams navigate these tricky waters with ease. By providing organized, step-by-step guidance, the cpq configure price quote from Infor minimizes the chances of mistakes during product configuration. This means your representatives can deliver precise and tailored solutions every time.
But it doesn’t stop there! This streamlined approach not only makes transactions smoother but also significantly enhances the customer experience. Clients get personalized offerings that truly align with their needs. And let’s not forget about the visual configuration tools—they play a vital role in this process. They present options clearly and engagingly, making it easier for everyone to make informed decisions.
For example, companies using Infor CPQ have seen quoting errors drop by up to 25%, according to industry studies. That’s impressive, right? Plus, organizations like Keysight have slashed their quoting time by 40% thanks to Logik.ai. This just goes to show how effective cpq configure price quote solutions can significantly boost productivity and revenue.
As the B2B landscape evolves, with longer transaction times and a growing preference for digital interactions, having tools like cpq configure price quote is crucial. Manufacturers looking to enhance their efficiency and customer satisfaction can really benefit from streamlining complex products. So, why not explore how Infor CPQ can transform your business today?

NetSuite CPQ: Integrate with ERP for Holistic Sales Management
Have you ever felt the frustration of outdated pricing or inventory information? Well, that’s where the cpq configure price quote feature from NetSuite comes in! It integrates seamlessly with ERP systems, giving you a comprehensive way to manage transactions. This integration means real-time data sharing between your commercial and operational teams, so pricing and inventory levels are always up to date.
By automating the quoting process within the ERP framework, the cpq configure price quote system in NetSuite reduces manual errors and accelerates the transaction cycle. Imagine how much smoother your operations could be! Not only does this solution boost efficiency, but it also enhances client satisfaction by using cpq configure price quote to provide accurate and timely quotes.
For instance, companies utilizing the cpq configure price quote have seen their revenue soar, thanks to instant access to updated information. This allows sales teams to respond quickly to customer inquiries and adapt to market changes with ease. And here’s a fun fact: a survey found that 85% of organizations that brought in a software consultant for ERP implementation reported successful projects. This really highlights how crucial effective integration is for achieving efficiency.
So, if you’re looking to streamline your processes and improve customer satisfaction, why not consider cpq configure price quote with NetSuite? It could be the game-changer you’ve been waiting for!

PandaDoc CPQ: Accelerate Deal Closures with Enhanced Document Workflows
Have you ever felt overwhelmed by the paperwork that comes with closing a deal? Well, PandaDoc CPQ is here to change that! This tool transforms the document workflow tied to the cpq configure price quote process, assisting sales teams in speeding up their deal completions. By automating the creation and management of quotes, proposals, and contracts, the cpq configure price quote feature of PandaDoc takes the weight off sales reps’ shoulders. This newfound efficiency means teams can focus on what they do best—selling—rather than getting lost in a sea of paperwork. The result? Faster deal closures!
What’s even better is how seamlessly PandaDoc CPQ integrates with popular CRM systems like Salesforce and Pipedrive. This integration keeps all your documents accessible and up-to-date, significantly enhancing the overall sales experience. Sales teams have shared that this streamlined approach not only speeds up their workflow but also boosts accuracy, leading to higher close rates. For instance, organizations using the cpq configure price quote feature in PandaDoc have reported fewer mistakes and a smoother approval process, which together create a more agile sales cycle.
And here’s a fun fact: companies using Pipedrive, which boasts over 100,000 businesses on its platform, enjoy bi-directional sync and guided selling features. Plus, ChiliPiper saw a whopping 28% increase in close rates after implementing PandaDoc. Talk about effective! So, if you’re looking to elevate your sales game, why not give PandaDoc CPQ a try?

ElfSquad CPQ: Step-by-Step Implementation for Maximum Benefit
Have you ever felt overwhelmed by the complexities of implementing new software? Well, ElfSquad CPQ takes a structured, step-by-step approach that helps businesses make the most of their cpq configure price quote solutions. This method emphasizes thorough planning and personalization tailored to your unique business needs, ensuring a smooth integration with your current sales operations using cpq configure price quote.
Training your marketing teams is crucial here. It not only facilitates seamless integration but also boosts the efficiency of the cpq configure price quote system. Plus, let’s not forget about User Acceptance Testing (UAT). This step is essential to confirm that the cpq configure price quote system truly meets user needs, thereby improving the entire implementation process.
Now, think about how integrating your existing systems like CRM and ERP with cpq configure price quote can maximize benefits and prevent data silos. By sticking to a clear implementation plan and providing ongoing support and refresher training after going live, organizations can tackle common challenges head-on. This leads to improved operational efficiency and happier customers.
Did you know that businesses using cpq configure price quote solutions can cut their sales cycles by 28% and reduce approval waiting times by a staggering 95%? That really highlights the powerful impact of a strategic approach to cpq configure price quote implementation. So, are you ready to take the plunge and transform your sales process?

Conclusion
As we wrap up our exploration of CPQ (Configure Price Quote) solutions, it’s clear that these tools hold incredible potential for businesses looking to boost their sales efficiency. Imagine being able to streamline your quoting processes, cut down on errors, and really enhance customer satisfaction—all thanks to innovative CPQ technology. It’s not just a nice-to-have; it’s a must if you want to stay competitive in today’s fast-paced market.
Throughout this journey, we’ve seen how various CPQ solutions from companies like GenAlpha Technologies, Autodesk, and Conga offer unique features tailored to different business needs. For instance, think about automating those complex pricing structures or seamlessly integrating with your existing systems. These tools let your sales teams focus on what really matters—building relationships—rather than getting stuck in the weeds of administrative tasks. And let’s not forget the impressive stats we’ve shared, like the boosts in conversion rates and drops in quoting errors, which really highlight the tangible benefits of adopting CPQ solutions.
In a world that’s constantly changing, the importance of embracing CPQ tools is huge. If you’re looking to enhance your sales processes, consider the significant advantages these solutions bring, from better accuracy to quicker deal closures. So, what’s the next step? Dive into the world of CPQ solutions and discover how they can not only meet your current customer demands but also set you up for sustainable growth and success in the future. Let’s explore this potential together!
Frequently Asked Questions
What is GenAlpha Technologies known for?
GenAlpha Technologies specializes in digital solutions for manufacturers and distributors in the equipment and aftermarket parts sectors, particularly through their CPQ (Configure Price Quote) solutions.
How do GenAlpha's CPQ solutions benefit businesses?
Their CPQ solutions help businesses reduce errors, enhance client satisfaction, and drive revenue growth by integrating seamlessly with existing systems.
What is Equip360 and how does it help sales teams?
Equip360 is GenAlpha's flagship product focused on optimizing inventory management and improving digital performance, allowing sales teams to better meet customer demands.
What is the projected growth of the CPQ market?
The CPQ market is expected to grow from USD 7.9 billion in 2024 to USD 20 billion by 2032, with a compound annual growth rate (CAGR) of 20%.
What impact does CPQ software have on conversion rates?
Companies using CPQ software experience an average 17% increase in conversion rates.
How much time do sales reps spend generating quotes without CPQ software?
Sales reps without CPQ software often spend 73% more time generating standard quotes or proposals.
What is Autodesk CPQ designed to do?
Autodesk CPQ is designed to simplify the quoting process for sales teams by automating pricing and configuration tasks, allowing for quicker and more accurate quotes.
How much can Autodesk CPQ speed up transaction cycles?
Autodesk CPQ can speed up transaction cycles by an average of 28%.
What reduction in manual tasks have manufacturers seen using Autodesk CPQ?
Manufacturers using Autodesk CPQ report a reduction in manual tasks of up to 90%.
How does Conga CPQ enhance customer satisfaction?
Conga CPQ delivers precise quotes quickly and reduces errors associated with manual entries, which improves transaction speed and builds client trust.
What recognition has Conga CPQ received in the market?
Conga CPQ was recognized as a Customers' Choice in the Gartner 2025 CPQ report, highlighting its effectiveness in the CPQ market.